惊艳的培养基第一股:“估值倒挂”,不自信还是“让利”投资者?
2月28日,据上交所官网显示,正在闯关科创板的上海奥浦迈生物科技股份有限公司近期对外披露了一轮问询回复意见,引起了市场关注。
奥浦迈是一家专门从事细胞培养产品与服务的高新企业,作为生命科学产业的上游选手且在所处赛道IPO进度最前,又市场视为“培养基第一股”。
值得注意的是,公司上市前最后一轮融资定格在2020年12月,西藏鼎吉、上海优俍分别以3000万、2200万的代价获得公司1.2%、0.88%的股权,公司此时的估值已经来到了25亿人民币。
按目前已有的信息来看,公司初步计划拟募资5.03亿元,如果按招股书提到的发行股票数不低于25%的比例来看,那么初步计算的估值只有20亿出头。
当然这只是纸面上的倒挂,未来最终询价的结果才是真实的发行市值。不过,这样的计划安排,是公司不自信,还是想向投资者展现脚踏实地的一面?
不管怎样,公司基本面才是最重要的,今天我们来给大家分析奥浦迈的投资价值。
01 培养基:生物制药界的“奶粉”
当下,生物制药界有一个常用的比喻:培养基就相当于奶粉,直接影响着婴儿(生物药)的健康成长。
只要是需要用到细胞生产的生物制剂产品,就离不开培养基,它更是决定的目标产品的产量和质量的关键耗材;如生产PD-1为例,培养基的渗透压直接决定了杂交瘤细胞中抗体产生的速率和质量。
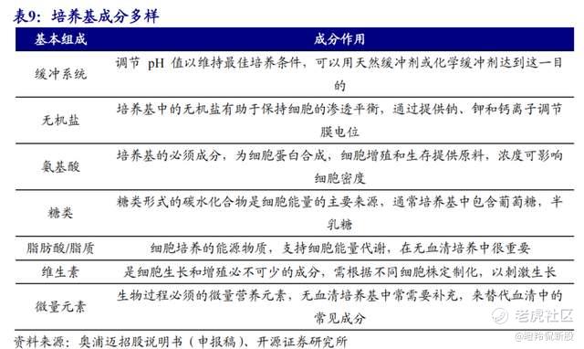
培养基开发的技术壁垒高、工艺复杂,配方一般包含 70-100 种不同化学成分(包括糖类、氨基酸、维生素、无机盐、微量元素、促进生长的因子等)。
同时,培养基是全球生物制药领域最重要的上游耗材之一,在2020年生物制药耗材市场占比达到35%。
据沙利文咨询研究显示,2020年国内生物制药培养基市场规模为44亿元,预计2025年将达到84亿元,2020-2025年的年复合增长率将达到29%。
放眼全球,全球细胞培养基领域的年销售额已达到60-70亿美金,中国市场的销售额连其中1/10都未达到;有机构预测,2030年中国将会占到全球市场份额的一半以上,成长空间巨大。
中国培养基市场,过去一直被进口品牌垄断,三大厂商即赛默飞、丹纳赫和默克占据了主要市场份额,尤其是在无血清培养基配方和工艺技术领域长期被国外供应商垄断,这在很大程度上影响了我国生物制品发展的自主可控。
培养基根据蛋白/多肽提取物等不确定成分的含量,可划分为含血清、低血清、无血清、无蛋白、化学成分确定等培养基类型,由前往后化学成分的确定性递增;其中,无血清培养基又因免了动物血清造成的病毒、支原体等污染的风险被称为“确定的培养基”,而无血清/化学成分确定培养基,拥有特异性高等优点,为细胞提供更优的生长条件,支持细胞高密度生长,提高细胞表达量。
2020年,我国培养基市场的国产化率已经来到了22.8%,未来将进一步提升。
我国培养基市场国产比例
根据沙利文咨询研究显示,2020年奥浦迈在国内培养基市场中,国产厂商中的市场占有率位列第二,处于国产第一梯队的位置。
对于奥浦迈这样的国产厂商而言,未来中短期增长的核心逻辑有且只有两条:市场扩容、进口替代,长期核心逻辑为出海、横向品类扩张。
02 奥浦迈的商业逻辑:培养基与CDMO两翼齐飞,从源头绑定客户
为什么会被进口产品长期垄断呢?
培养基作为生物制药的核心耗材,可以直接影响生物药的研发进度和成败,所以下游客户对产品的选择十分谨慎,在采购时倾向于品牌认可度高、市场口碑好的进口产品。
另外以最新国内的指导原则为例,下游制药企业更换培养基供应商需要增添额外的成本,进一步加强了头部培养基企业与下游客户的粘性。
“2021年6月发布的《已上市生物制品药学变更研究技术指导原则(试行)》,培养基属于生物制品生产企业的重要原材料,培养基关键成分的变更(如增加、去除、替换、增多、减少、供应商改变)均根据实际情况纳入变更参考类别,按照《指导原则》的技术要求提供相应说明及更新材料。”
基于这个行业特性,奥浦迈也构建了“培养基+CDMO”两大核心业务。
培养基业务占公司收入的主要比重,包括目录培养基、定制化培养基、OEM培养基加工、培养基配方转让四大收入来源。
2018-2020年及2021年1-9月,公司培养基产品收入为1970.60万元、2602.06万元、5336.99万元和9477.04万元,2018-2020年复合增长率为64.57%。
CDMO业务包括抗体工程人源化筛选、细胞株构建、工艺开发到中试生产以及临床I&II期样品生产的全流程服务,加速客户新药从基因到上市申请(DNA-to-BLA)的进程。
2018-2020年及2021年1-9月,CDMO服务收入分别为1413.78万元、3250.05万元、7160.06万元和5640.53万元,2018年至2020年的年复合增长率为125.04%。
或许令投资者好奇的是:培养基龙头企业为什么要扩张CDMO业务?
两个核心原因。
其一培养基作为生物制药上游工艺的核心耗材,和下游分离纯化耗材色谱填料一样,都是受益于所服务的下游客户管线研发进程而逐步放量的。正因为如此,公司希望通过提供CDMO服务在药物研发的早期阶段锁定住客户,通过这样的方式增加CDMO客户购买培养基的可能,以此进一步增加客户数量和产品销量。
其次,据某PD-1专家表示,以PD-1为例的单抗生产成本控制效率:抗体细胞株产率>产能发酵规模>培养基等上游材料,奥浦迈这样的培养基+CDMO一体化的厂商可以通过不断的优化细胞株产率、调整培养基配方多角度来帮助下游客户优化生产成本,具备更强的优势。
招股书显示,奥浦迈目前已累计服务国内外超过500家生物制药企业和科研院所,50多个临床蛋白/抗体药采用公司培养基、CDMO服务,知名客户包括中国医药集团、长春金赛、康方生物等。
03 培养基供应商的核心竞争力:技术水平、服务效率、生产工艺及批次间质量稳定性
如何实现进口替代?国产龙头奥浦迈是否具备这样的实力?
思考该问题需要从下游制药企业视角出发,我们认为客户核心痛点在于:1)性价比;2)供应效率;3)稳定的生产及供应;
奥浦迈在部分产品的性能上,并不输于进口厂商。
招股书也展现了一些比较数据,公司设立了进口产品对照组(Control)与公司两款同类产品(Process1、Process2)进行性能的对比;在培养至14天后,对照组的细胞密度VCD和细胞活性VIA均显著下降,公司产品显著胜出。
从而可以看出,奥浦迈的培养基产品、工艺优化培养基能够提升客户项目细胞培养的产量和质量,产品性能能够和对应进口品牌相媲美。
价格也是非常重要的一个因素。
还是以PD-1为例,据招商证券估算用于PD-1生产的进口品牌培养基1千克的售价是1000美元;而奥浦迈用于抗体药物培养的CHO培养基2020年的单价为206.58元每升(千克=升)。
我们注意到,奥浦迈对康方生物2018年至2021年1-9月的CHO培养基销售,销售金额分别为29.98万元、31.47万元、28.93万元和917.22万元。(康方PD-1于2021Q3获批)可见,随着创新药医保谈判政策的贯彻,越来越多生物药企业将选择性价比更高的国产培养基厂商。
在全球疫情肆虐、各国强调供应链安全的当下,培养基供应效率也成为了一个重要因素。
和大多科研试剂产品一样,国内科研、制药客户对供货稳定性和响应速度是有要求的,比如奥浦迈的目录、定制产品,供货周期在2-4周左右。相比进口培养基受到国际物流和政治关系的影响,供货期通常要3个月甚至更长。
除此之外,生物制药企业对于细胞培养基的细胞工艺表达、克隆水平、批次间稳定性等有着较高的要求和标准。
奥浦迈的无血清培养基产品在产品配方、质量控制、批次生产方面均已打造了一 定的核心竞争力,使公司的培养基产品在实现细胞生长高表达量的基础上,能够保持批次间稳定,满足客户对多项性能指标的诉求。
04 奥浦迈数据分析:一家飞速成长的国产培养基破局者
一些核心的财务数据,往往是检验一家公司的试金石。
2018年至2021年9月,奥浦迈的营业收入分别为 3384.38万、5852.11万、1.25亿和1.51亿,2019-2020 年营业收入增长率分别为72.92%和113.55%;
同时,净利润也在2020年实现扭亏,2019-2020年净利润为1168.46万、4616.98万,随营收实现了快速的增长。
一切似乎都在往好的方向发展。
盈利能力方面,2018年到2021年1-9月奥浦迈毛利率分别为61.18%、49.82%、45.99%和63.16%,再细化到公司培养基业务毛利率,2018-2020年平均毛利率为65.31%,低于义翘神州、百普赛斯培养基业务,背后的原因一方面是产品结构的差异,另一方面则是奥浦迈的销售体量大于义翘和百普,公司单价可能因此而给与客户优惠。
相比于同处生物制药产业链上游纳微科技常年在80%以上,处于培养基赛道的龙头奥浦迈毛利率并不算高,容易让市场产生培养基行业技术壁垒一般的疑问。
另外,由于2020年公司才实现扭亏,2021年1-9月的净利率水平参考性有待观察。
被进口吃掉大部分市场份额的培养基赛道显然是技术密集型产业。
2018年到2021年1-9月,奥浦迈研发费用分别为0.26亿、0.29亿、0.33亿及0.35亿,随着公司营收的快速增长,但研发费用并因此而快速增加投入,对应营收占比为23.24%、40.05%、18.05%、9.72%,可能是为了满足上市的要求,后续值得观察。
研发团队方面,截至2021年9月30日,奥浦迈共有研发人员合计89人,占员工总人数的43.63%,硕士以上员工比重为47.19%。带头人层面,实控人肖志华博士和贺芸芬博士,一个是有超过20年经验的培养基开发领域技术专家,一个是具备丰富的生物药研发经验。
奥浦迈在IPO后能否借助资本力量在上市前几年交出好的表现,产能利用率和产销率是值得关注的。目前公司设有两条细胞培养基生产线,可以实现1-2000kg的培养基大规模生产,其中培养基二厂2021年5月建成,能有90%左右的产能利用率和产销率,说明了一定的行业景气度。
产能利用率
产销率
最后,关注公司的现金流和存货周转情况。
● 2018年到2021年9月,奥浦迈的经营现金流净额为312.57万元、1724.55万元、320.29万元及7353.72万元,对应应收账款账面净额分别为840.80万元、712.81万元、3898.37万元及5371.78万元,2021年1-9月经营现金流有明显提升,需要进一步确认公司对下游企业的议价权。
● 存货周转率方面,公司产品流转速度显著高于同行,展现了公司很强的资产(存货)变现能力。
结语:尽管培养基赛道的奥浦迈没有像色谱填料赛道的纳微科技那样如此稀缺和惊艳,但是不能否认培养基行业是一条好赛道,奥浦迈是一个优质的选手。$百普賽斯(301080)$ $義翹神州(301047)$ $康方生物-B(09926)$
免责声明:上述内容仅代表发帖人个人观点,不构成本平台的任何投资建议。
- 权力的游戏厅·2022-03-06嗯,培养基行业是一条好赛道,奥浦迈是一个优质的选手1举报
- 先救我她有对象·2022-03-06这样的股票上市应该会很有前景,又懂行情 的人1举报
- 弹力绳22·2022-03-06公司是个好公司,只是看上去还是掌门人不是很自信1举报
- 丹尼尔加·2022-03-06还是第一次了解这个行业,这个公司,还是比较有吸引的1举报
- 宝宝金水_·2022-03-06财务数据看上去还是狠不错的,主业也不错1举报

