家电业务承压,美的急需“B端”破局
文|天峰
来源|博望财经
历时一年的股份回购计划结束后,美的的股价仍处于低位。
图源:美的
2023年3月13日,美的发布公告称,截至公告披露日,起始于2022年3月10日的回购股份方案已实施完毕。
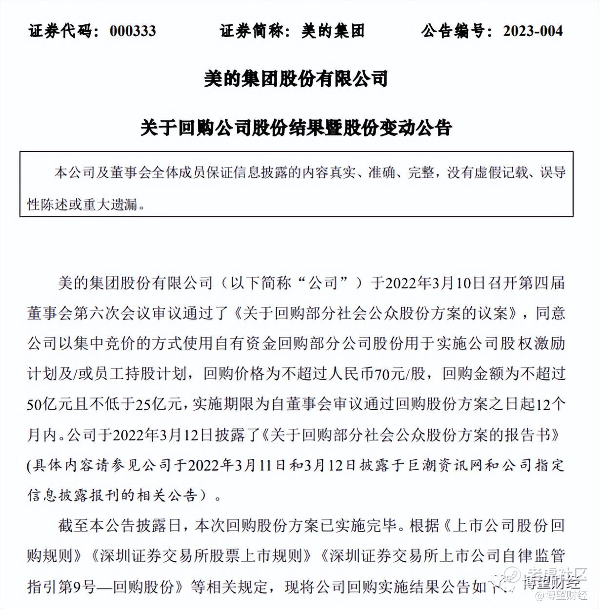
公告显示,截至2023年3月10日,美的累计回购股份4855.89万股,占公司总股本的0.6927%,最高成交价为60.05元/股,最低成交价为48.08元/股,总支付金额为26.37亿元。
图源:百度股市通
虽然美的回购股份最高价为60.05元/股,但整体来看,过去一年时间,美的股价并无明显上涨迹象,并且只在少数几天达到了该价格,相当长的时间都维持在50元/股左右。
显然,短线的回购利好之外,美的的长线价值已让投资者心存芥蒂。尽管时至今日,美的依然是中国家电市场的头部玩家,但考虑到家电市场需求日趋饱和,并且美的的“第二条曲线”B端业务并没有展现出应有的实力,投资者很难义无反顾的“加仓”美的。
01
家电市场红利消失殆尽
尽管美的业绩规模仍在,但增速已开始放缓。2021年Q4-2022年Q3,美的的营收增速分别为18.4%、9.5%、1.1%以及0.2%,下跌趋势明显。
图源:美的2022年上半年报
这与美的的营收支柱暖通空调和消费电器业务增速下滑有直接的联系。财报显示,2022年上半年,美的暖通空调和消费电器因为营收分别为832.36亿元以及663.35亿元,占总营收的比重分别为45.57%和36.31%,营收增速分别为8.94%和7.87%,再无此前的双位数增速。
暖通空调和消费电器业务营收增速下滑,并不是因为美的不够努力,而是因为相关市场红利消逝,家电企业只能在存量市场进行竞争。
以空调为例,奥维云网推总数据显示,2022年,中国空调市场全渠道销量为5714万台,同比下跌3.3%,销售额为1969亿元,同比仅增长0.3%。
在此背景下,不止美的,格力和海尔智家也面临类似的困境。奥维云网数据显示,2022年前九个月,格力空调线上、线下渠道零售份额分别为27.8%以及32.8%,分别同比下跌3.4%和0.5%。反映到财报上,格力2022年前三季度营收仅同比增长6.77%。
显然,经过二三十年的发展,中国的白电市场早已告别曾经入驻新家驱动的增量采购阶段,进入了换新驱动的存量时代,市场需求已趋于平缓。如果家电企业想要博取可观的业绩,那么就不能不探寻新的出路。
02
控制费用以推动净利润增长
尽管行业下行压力较大,但美的的净利润表现其实还可圈可点。财报显示,2022年前三季度,美的营收2717.8 亿元,同比增长3.4%;归母净利润为244.7 亿元,同比增长4.3%。
图源:iyunhui
诚然,这与2022年以来,家电业务相关原材料成本下跌有直接的联系。以铝价为例,截止2023年3月15日,伦敦金属交易所三个月期铝跌价格仅为2776美元/吨。对比来看,2022年3月,铝跌价格一度高达3516.5美元/吨。
这带来的变化,自然是美的的毛利率稳步提升。财报显示,2022年Q3,美的综合毛利率为24.63%,环比提升0.58 pct,毛销差同比增加1.61 pct。
不过值得注意的是,上游产业链的成本下跌之外,美的其实也一直在尝试主动控制各项费用,以降低营业成本。
财报显示,2022年Q3,美的销售、管理以及研发费用率分别为7.41%、3.53%以及3.48%,分别同比下降1.92 pct、0.13 pct以及0.46 pct。看得出,相较于管理、研发等偏刚性支出,美的倾向于削弱销售费用。
事实上,对比同行业的公司,美的的销售费用率已经维持在了较低水平。财报显示,2022年Q3,海尔智家的销售费用率为15.72%,同比下降0.33 pct,这还是建立在“持续推进数字化变革,提升营销资源投放的精准度及效率”的基础上。
03
B端“引擎”亟待加速
控制费用固然可以立竿见影地提升净利润,但由于费用不能无止境的下跌,因此,如果想要给资本市场以信心,美的还是需要在家电业务之外,描绘出“第二条曲线”的想象力。
目前美的已经将自家的业务板块分为智能家居、工业技术、楼宇科技、机器人与自动化以及数字化创新五大战略事业群。
尽管看起来异常庞杂,但总得来说,无外乎To C和To B两大业务线,其中以智能家居为代表的To C业务线负责赚钱养家,以工业技术、楼宇科技、机器人与自动化以及数字化创新为代表的To B业务则是美的描绘多年的“第二条曲线”。
2023年初,在广东省高质量发展大会上,美的集团董事长方洪波表示,“在稳固核心业务的同时,美的将启动第二引擎,发力机器人与自动化、楼宇科技、新能源汽车零部件、先进储能等广东重点发展的战略性新兴产业,构建第二曲线,驱动增长”。
2022年中报显示,美的工业技术、楼宇科技、机器人与自动化及数字化创新业务营收分别为:121亿元,同比增长13.26%;122亿元,同比增长33.09%;122亿元,同比增长2.15%;52亿元,同比增长42.37%。
横向对比,可以发现,美的的楼宇科技和机器人与自动化业务营收规模不俗,而数字化创新业务的营收增速较为亮眼。
事实上,凭借C端业务积累的技术,美的相关市场确实也收获了不俗的市场影响力。产业在线监测的数据显示,2022年上半年,美的中央空调中国市场占有率位居第一。
不过值得注意的是,伴随着C端家电市场红利消逝,众多家电企业也纷纷加码B端业务。比如2022年上半年,格力工业制品业务营收同比增长57.79%,同样展现出了强劲的生命力。考虑到格力、海尔智家等企业的技术实力不俗,美的未来的To B之路,或将面临不小的挑战。
另一方面,尽管增速已经超过了C端业务,但目前美的的To B业务营收占比并不高,2022年上半年,仅占总营收22.83%,相较于前者仍有较大差距。
因此,目前摆在美的面前的挑战是,一方面,其要在格力、海尔智家等“老朋友”的竞争中,找到To B业务的差异化优势;另一方面,要结合市场的热潮,尽力提升To B业务的营收占比,使之成为公司增长的新“引擎”。
总而言之,在传统家电行业触顶的背景下,美的沿着科技化、产业化的道路,向B端市场转型是一条艰难而正确的道路。但在没有真正展现To B业务的想象力之前,仅靠回购股份,美的显然难以真正吸引投资者关注。
免责声明:上述内容仅代表发帖人个人观点,不构成本平台的任何投资建议。
- 生生世世爱·2023-03-23充分体现员工高层对公司股票的信心。点赞举报
- 姊妹七个·2023-03-23B端业务也是美的的主力军了。点赞举报
- 我也不着急·2023-03-23回购后,美的又要上涨了。点赞举报

