【港股打新】中宝新材,中国东北生物降解塑料产品制造商排名第一
公司主要在中国东北制造生物降解塑料产品,生产基地位于中国吉林省长春市。我们销售生物降解母粒,可用于制造生物降解塑料产品(即生物降解连卷袋、生物降解购物袋及生物降解包装缠绕膜)。公司通常根据客户要求生产生物降解母粒。不从事母粒及其原材料交易业务。此外,公司亦销售不可生物降解汽车塑料部件。该等产品于营业纪录期间仅占收益总额的5.4%、10.0%、7.0%及7.1%。
公司3月21日开始招股,招股价是1.05~1.35港元,每手股数2000股,最低申购金额2727.22港元,市值10.5亿~13.5亿港元,发行数量2.5亿股,属于环保工程行业,有绿鞋。
保荐人是东吴证券,保荐人近两年没有保荐过项目,过往业绩也无法参考。
只有一名基石,是ZhongBaoNew materials,按中间价计算,基石合计共认购9000万人民币,占总发行数的33.15%,基石占比不高。
由于生物降解塑料的应用范围不断扩大,一次性生物降解购物袋、生物降解一次性餐具等下游一次性生物降解塑料产品亦稳定发展,故中国生物降解塑料的消耗量由2016年的15.14万吨持续增长至2021年的36.01万吨,复合年增长率为18.9%。展望未来,随着下游生物降解塑料产品市场需求的增长,预计中国生物降解塑料的消耗量将大幅增长,2026年将达到153.87万吨,2021年至2026年的复合年增长率为33.7%。
2016年至2021年,中国一次性生物降解塑料产品销售收益总额由人民币3,386.3百万元增至人民币9,099.5百万元,复合年增长率为21.9%。2016年至2021年,快递包装、一次性餐具、一次性生物降解购物袋及其他一次性生物降解塑料产品的销售收益分别以19.5%、22.1%、22.2%及15.1%的复合年增长率增长。中国一次性生物降解塑料产品的销售收益总额预计至2026年将达人民币43,496.3百万元,2021年至2026年的复合年增长率为36.7%。2021年至2026年,中国快递包装、一次性餐具、一次性生物降解购物袋及其他一次性生物降解塑料产品的销售收益预计将分别以33.1%、38.0%、37.0%及21.0%的复合年增长率增长。
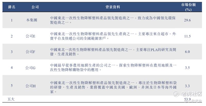
中国东北一次性生物降解塑料产品市场相对集中,按2021年一次性生物降解塑料产品销售收益计,五大一次性生物降解塑料产品制造商约占53.9%。按2021年生物降解塑料产品销售收益计,公司在中国东北所有一次性生物降解塑料产品制造商中排名第一,市场份额为29.6%。
接下来看看公司经营情况,公司从2020~2022年的营业收入分别是1.67亿、2.57亿,3亿,2021年营收同比增长16.77;2020~2022年的净利润分别是4927.2万、7841.7万、5698.7万,2021年的净利润同比增长-27.33%。
以下为公司截至2022年12月31日及截至该日止年度的初步财务资料,2022年初步财务资料未经审核
再来看看申购人气,目前申购倍数是1.25倍,今天是招股第一天,从这个数据看上去人气不算差。
申购策略:
公司主要在中国东北制造生物降解塑料产品,这个题材还不错,行业规模一直都保持着增长,并且公司在中国东北所有一次性生物降解塑料产品制造商中排名第一。公司的营收一直保持着增长,只是2022年净利润有所下滑。保荐人近两年没有保荐过项目,过往业绩也无法参考,基石占比也不算高,不过申购人气倒不算差,比前面两只新股都要好,只是目前港股打新的行情还是比较冷,建议感兴趣的朋友最多一手摸下,谨慎的朋友就放弃吧,本人计划白嫖一手参与下!
关注我:小散老俞
免责声明:上述内容仅代表发帖人个人观点,不构成本平台的任何投资建议。
- 一朵绿草·2023-03-21环保行业可以看好,随着人们观念的进步会好起来的吧。点赞举报
- 风浪越大我越猛·2023-03-21支持环保材料,低碳绿色可持续发展是未来趋势。点赞举报

