宜搜年入4亿,400万名用户能否撑起一个网文IPO?
从手机搜索到网文,又蹭 “ChatGPT”概念。
作者 | 武丽娟
编辑丨高岩
来源 | 野马财经
小说爱好者们对于“宜搜” 并不陌生。宜搜小说APP提供言情小说、玄幻小说、校园小说、穿越小说、都市小说、架空小说、仙侠小说等内容,满足各类人群的不同偏好。
近日,宜搜小说的母公司宜搜科技控股有限公司(下称:“宜搜科技”)提交上市申请,拟在港交所主板上市,独家保荐人为中银国际。
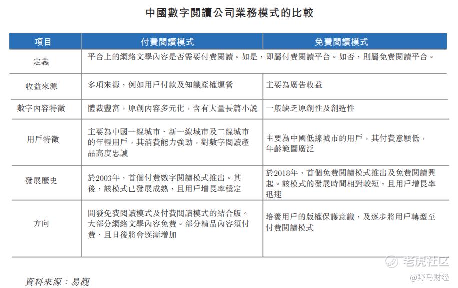
宜搜科技是一家致力于阅读、音乐、漫画、游戏等移动数字内容领域,通过 APP、H5 页面等方式将数字内容推荐给终端用户,并以“内容付费”或“免费+广告”的方式实现盈利的互联网企业。
多年来,宜搜科技对资本市场一直跃跃欲试。
宜搜科技曾于2014年酝酿美股上市,后撤销申请。2017年3月,宜搜科技在新三板挂牌上市,2019年6月从新三板摘牌。同年9月26日,宜搜科技科创板IPO申请获得受理,一个月后进入“已问询”阶段。遗憾的是,最后无果而终。
三年后,宜搜科技再度向资本市场发起了冲刺。除了 “宜搜小说” 这一旗舰 IP 外,宜搜科技的触手还向搜索、游戏及数字营销等领域延伸,此次甚至将“ChatGPT”概念写入《招股书》。
从手机搜索到网文阅读
又蹭 “ChatGPT”概念
宜搜科技曾经是一个老牌的移动搜索服务商,提供手机上的搜索引擎、移动广告服务等。
宜搜科技创始人兼CEO汪溪,是早期无线互联网领域的企业家之一。2000年初,汪溪与合作伙伴一起推出社交产品“棉被悄悄话”,在业内引发巨大反响,该产品也曾一度被誉为“中国移动互联网上的第一个社区”。
2005年,被称为“全球最大的中文搜索引擎”的百度登陆纳斯达克。这一年,汪溪怀抱“无线搜索改变中国”的信念,创办宜搜科技,宜搜还一度比肩百度,两者占有超过一半的市场份额。
近年来,宜搜科技逐渐淡出手机搜索的队伍。2013年,推出了宜搜小说App,并于2017年推出宜搜小说快读版App,向用户提供大量电子书,逐渐将重心转向网文业务。
与传统纸质媒介阅读不同,数字化阅读是借助网络、手机、电子阅读器、平板电脑等数字媒介进行在线阅读的方式。
《2021年度中国数字阅读报告》显示,在数字阅读用户年龄方面,44.63%为19-25岁用户,27.25%为18岁以下用户,Z世代(指1995年至2009年出生的一代人)成为数字阅读主力军。
据《招股书》,2021年,宜搜小说App平均月度活跃人数约为18.4百万人,在中国数字阅读市场排名第五。在2021年中国数字阅读市场的十大应用程序(就平均月度活跃人数而言)当中,宜搜小说App于2021年的平均每日使用时长为98分钟,排名第四。
随着中国文化行业迅速发展及中国用户对文化娱乐的需求增长,中国数字文化娱乐市场(包括网络游戏、影视视频、网络动漫、数字音乐、数字阅读等细分市场)的规模由2016年的3863亿元增加至2021年的7651亿元,复合年增长率为14.6%。预期2023年至2025年,中国数字文化娱乐行业的市场规模将继续增加。而数字阅读的市场规模由2016年的167亿元增加至2021年的416亿元。
宜搜科技目前有四个业务线,数字阅读推荐服务、数字营销服务、网络游戏发行服务及其他数字内容服务。
宜搜科技还开发了网络游戏服务业务,包括《爱江山更学美人》及《帝王世纪》。两款游戏于2020年及2021年分别为其网络游剧发行服务的收益贡献约99.8%及86.3%。
不过,为进一步优化业务结构及精简营运,宜搜科技于2020年6月暂停网络游戏发行服务,并仅于少数渠道保留发行《帝王世纪》。2021年12月开始恢复该服务。
《招股书》显示,2021年,中国按收益计排名前四的网络游戏发行商为腾讯、网易、米哈游及三七互娱,合共占逾70%的市场份额。许多中小型网络游戏发行商争夺剩余的市场份额。
另外,宜搜科技提到了最近大热的 “ChatGPT”概念, 《招股书》中强调,与其他生成性人工智能工具一样,ChatGPT 是 AIGC(即AI Generated Content,人工智能生成内容)的一个分支,AIGC可在内容创作方面带来根本变化。公司在人工智能技术应用方面已积累多年研发经验,将使用人工智能技术创作文学作品。
年营收4.3亿
靠“内容付费”“免费+广告”盈利
尽管有多元化的发展趋势,宜搜科技多年来还是以数字阅读为王牌业务。
2020年-2022年9月30日(下称“报告期”),宜搜科技的收益分别为4.1亿元、4.33亿元、3.33亿元;同期年内溢利分别为3130.5万元、5001.1万元及3000万元。其中,数字阅读推荐服务在总营收中的占比分别为45.2%、50.4%和53.2%,是主要收入来源。
数字营销服务产生的收益分别为153.3百万元、201.6百万元、141.4百万元及148.2百万元,分别占总收益约37.4%、46.5%、44.9%及44.6%。为其第二大收入来源。
《招股书》显示,宜搜系列阅读App截至2022年9月30日的累计注册用户人数为400万名。而平均月度活跃人数由2020年的2110万名增加至2021年的2390万名,2022年9月30日为2550万名。
不过,由于免费数字阅读模式的影响,付费数字阅读模式用户的增长率已经放缓。另外,近年来,随着字节跳动旗下西红柿小说、百度投资的七猫小说等免费阅读平台兴起,加之阅文集团、掌阅科技(603533.SH)、中国移动旗下的咪咕阅读等巨头的加入,付费阅读赛道竞争激烈。
宜搜系列阅读App的阅读付费人数从2020年的11.45万人下降到2022年9月30日的4.45万人。上述报告期内,该App的每月每付费用户平均收益分别为35.7元、45.2元及56.9元。
为此,宜搜科技加大数字阅读推荐服务的广告开支,目的是推广品牌及吸引客户。广告开支主要包括数字阅读推荐服务及网络游戏发行服务的营销推广费用。
其中,营销推广的渠道有三种,一是手机用户应用商店,如 iOS 应用商店及安卓应用商店;二是社交媒体、短视频等第三方平台;三是其他营销网站渠道,包括广告联盟及中小型网站集合等。
2020年-2022年前9个月,宜搜科技销售及分销开支分别为 1.22 亿元、9927万元、9882 万元,分别占总收入的 29.7%、22.9% 及 29.7%。其中广告开支占据大头,2022年前9月广告开支为 9311.3 万元(同比增长 38.6%),约占销售及分销开支总额的 94.2%,已经超过 2021 年全年的 8882 万元广告开支。
报告期内,宜搜科技的流动负债分别为6910万元、4860万元及1.17亿元。流动资产有所增加主要由于贸易应收款项有所增加,数字阅读推荐服务及数字营销服务产生的广告收入增加。
也就是说,宜搜科技主要以“内容付费”或“免费+广告”的方式实现盈利。在付费数字阅读方面,一个是用户付费购买图书产生充值费用,另一方面则是通过在免费内容中嵌入广告的方式为广告主提供推广服务。广告客户主要包括广告主及第三方广告代理商,有腾讯广点通、百度网讯等互联网广告平台以及各类广告代理商。
广科咨询首席策略师沈萌认为,如果只是将他人的知识进行简单聚合,一方面是缺少自身的附加价值,另一方面是一定存在大量潜在的知识产权纠纷,因为将他人的知识产权用于自己谋利,这样的模式很难长久稳健发展。
曾与百度、爱奇艺打官司
专利诉讼风险待解?
新修订的《中华人民共和国著作权法》已于2021年6月实施,大幅增加了侵犯版权的成本,加大了对侵权行为的打击力度,并扩大版权保护范围,增强对内容创作者的版权保护。
宜搜科技在《招股书》中表示,平台上传播的内容可能使公司面临第三方指控侵犯知识产权、不公平竞争、侵犯隐私、诽谤及其他侵犯第三方权利。
爱企查显示,宜搜科技有440条立案信息,其中包括开庭公告241条。近年来,宜搜科技及其子公司曾深陷多个官司,案由包括合同纠纷、名誉权纠纷、侵害信息网络传播权纠纷等,涉案金额百万元。
2016年至2019年1-3月,宜搜科技营业外支出分别为36.1万元、428.12万元、140.3万元和12万元,主要为诉讼和解款和预计负债。其中,原告包括淘宝、爱奇艺等。此外,宜搜科技曾还与汉华易美、果麦文化、连游网络、迅雷网络等公司之间存在多起著作权纠纷。
2019年,北京爱奇艺称其合法授权获得《河神》在中国境内的独占信息网络传播权。而“宜搜小说”软件向公众提供小说作品《河神》的在线阅读服务,侵犯了其信息网络传播权。该案以宜搜科技败诉告终。
讽刺的是,2019年5月,宜搜小说也以侵害商标权为由起诉爱奇艺、百度网讯索赔100万元。宜搜认为在百度搜索“宜搜小说下载”结果却导向“爱奇艺阅读”App的下载页面。
此次赴港IPO,报告期内,宜搜科技披露了三宗待决诉讼。其中一起是与广州泰迪玩信息科技有限公司的陈年旧事。针对2019年双方订立的游戏运营推广合约中的合约义务,互相控诉对方违约。最终,两起案件被判定并案审理。
在版权意识逐渐增强的当下,宜搜科技的版权纠纷或许会继续增加。沈萌表示,作为知识付费业务,知识产权纠纷对业绩存在重大影响,所以除非相关诉讼涉及的业绩规模占比较小,否则也很难得到港股IPO的批准。这种纠纷完全可以避免,之所以会出现,是存在利益争执,所以如果企业能够做好知识产权保护,不会成为潜在风险。
行业竞争加剧、诉讼风险之下,宜搜科技的上市之路会顺利吗?你喜欢阅读在线网文吗?留言聊聊吧!
免责声明:上述内容仅代表发帖人个人观点,不构成本平台的任何投资建议。
- 去二三四五·2023-03-03你让我看到了这个公司最本来的面貌点赞举报
- 福斯特09·2023-03-03400万名用户不能撑起一个网文IPO点赞举报
- 先救我她有对象·2023-03-03诉讼不解决,风险很大很大点赞举报

