5年牢狱,王者归来,钢铁枭雄戴国芳的传奇人生
“我们要在3年内超过宝钢,5年内追上浦项。”
说出这话的时候,戴国芳其实没有仔细想过,宝钢和浦项分别是当时中韩两国最大的钢铁企业,分列全球第五、第三。
如果他真能实现这个目标,他一定会成为当时的中国首富。
只可惜,商业世界里没有如果。
戴国芳一生的故事,都和钢铁有关。
1963年,戴国芳出生在江苏省常州市一个小村子里,因为家里太贫穷,从12岁开始,他就开始推着一辆小车,走街串巷到处收废铁。
在攒了一点钱后,他又买了手扶拖拉机和压块机,这样一来,收购的范围变大了,碎铁压成铁锭后,也可以卖出更高的价钱。
改革开放的中国,对各路原材料的需求都在井喷。一直和钢铁打交道的戴国芳,显然是个看得清市场的人,他从国有企业买了几台被淘汰的二手转炉和化铁炉,办起了炼钢小作坊。干了几年之后,又在常州周边承包了国有钢厂的车间。
在那个体制决定效率的年代,国有企业死气沉沉的车间,在戴国芳的手上很快变成了利润的收割机。最多的时候,戴国芳的名下承包车间多达5家,常被喊去参加常州市工业系统的会议。
到1996年,已经基本摸清钢铁业的经营和技术的戴国芳,下了一个郑重的决定:他要成立自己的钢厂。
这一年,戴国芳用200万元资本,注册成立了江苏铁本铸钢有限公司,铁本这个名字很奇怪,意思却很特别:以铁为家,不离本业。
如果从侧面的视角看待戴国芳这个人,可以发现他的确对得起这八个字。
戴国芳是当地有名的五不老板——不坐高级轿车、不进娱乐场所、不住高级宾馆,不大吃大喝,不赌博。唯一的爱好,就是和工程师们一起讨论技术,所以虽然只有小学文化,却无师自通地理解了钢铁业的整个技术体系。
到2000年前后,铁本的厂区面积扩大到了18公顷,拥有1000多名工人,销售收入超过了1亿元。为了让铁本跃上一个新台阶,戴国芳决定倾家荡产上高炉项目,因为,唯有如此,才能从成千上万家炼钢小工厂里跳脱出来。
3年后,铁本的高炉项目建成,戴国芳当着数千工人,面对高炉长跪不起,泪水与汗水交混而下。
这一年是铁本的腾飞之年,全年的钢产量猛增到100万吨,销售收入超过25亿元。
在当年度的《新财富》“中国400富人榜”上,他名列第376位,估算资产为2.2亿元。
此时的铁本,已经是常州的一个大企业,上缴利税在全市名列第二。
雄心勃勃的戴国芳和铁本,在加速奔跑的过程中,却一头撞到了国家产能调整的大墙上。
2001年,工业化和城镇化进程的加快,进一步造成了钢材的全面紧缺,国内全境再掀起了一股炼钢狂潮。
对于任何一个有心劲的经营者,这样难得的大行情,都像是对事业最强有力的召唤。于是,在思索了几个星期之后,戴国芳毅然做了个决定——扩产能,建大厂。
他原本的规划,是将铁本的现有产能扩充1.6倍,建设一个占地两千亩,年产260万吨钢板,总投资10亿元的新厂。
老实本分的戴国芳虽然雄心勃勃,却也懂得节奏需要与实力匹配的道理。对于固定资产12亿,净资产6.7亿的铁本而言,无论是贷款,还是依靠自有资金滚动投入,这都是一个合情合理的规划。
但命运偏偏在这个时候,狠狠推了戴国芳一把。
在当地的积极支持下,铁本项目一改再改,6个月里,项目规模从开始的200多万吨级升到了840万吨级,占地从2000亩攀升到近9400亩,工程预算为天文数字般的160亿元。
那个时候铁本的固定资产为12亿元,净资产6.7亿元。以这样的资本规模要启动一个超百亿元的项目,无疑是“小马拉大车”。
当时,戴国芳对属下说:“地方这么支持,上哪找这么好的机遇?”也正是确认了当地支持的信息后,当地银行对铁本大胆放贷,于是铁本一下子获得了44亿元的银行授信。
840万吨的规模,再加上100万吨的已有产能,让铁本的规划产能一下子冲到了千万吨级别。在当时,中国超过1000万吨产能的钢厂,只有宝钢和唐钢两家。
这意味着,纸面上的铁本,一下子就跻身为全国最大的钢铁公司行列。也正是因此,面对前来采访的当地媒体记者,信心满满的戴国芳留下了一句话:
“铁本要在三年内超过宝钢,五年内追上浦项。”
然而,到了2002年前后,全国的炼钢企业从80年代的114家增加到260多家,“散、乱、小”的问题非常突出。
2003年12月23日,国务院印发《国务院办公厅转发发展改革委等部门关于制止钢铁电解铝小泥行业盲目投资若干意见的通知》,要求各地运用多种手段,迅速遏制盲目投资、低水平重复建设的势头。
第二年的2月4日,国务院专门举行了关于严格控制部分行业过度投资的电视电话会议。会后,国务院组织了审计署、发改委、国土资源部等部门的人员,组成八个督查组分赴各地清查。清查的重点便是那些进入三大行业、“盲目投资”的民营企业。
在那个政策不断调整的年代,没什么文化的戴国芳不出意外地误入了“岐路”。
那是2004年,新华社的几个记者来到江苏搞调研。本来的目标是各地兴建高尔夫球场以及大学城对占地的影响。在专家会谈的时候,有个专家随口说了一句:“常州有个企业,还能在长江边上建钢厂呢。”
记者们直觉感到,这个钢厂很可能有“非法占地”的问题。他们很快就找到了钢厂,然后问相关部门,得到的回复是不知道这个项目的存在。
不知道,也就是没经过审批。
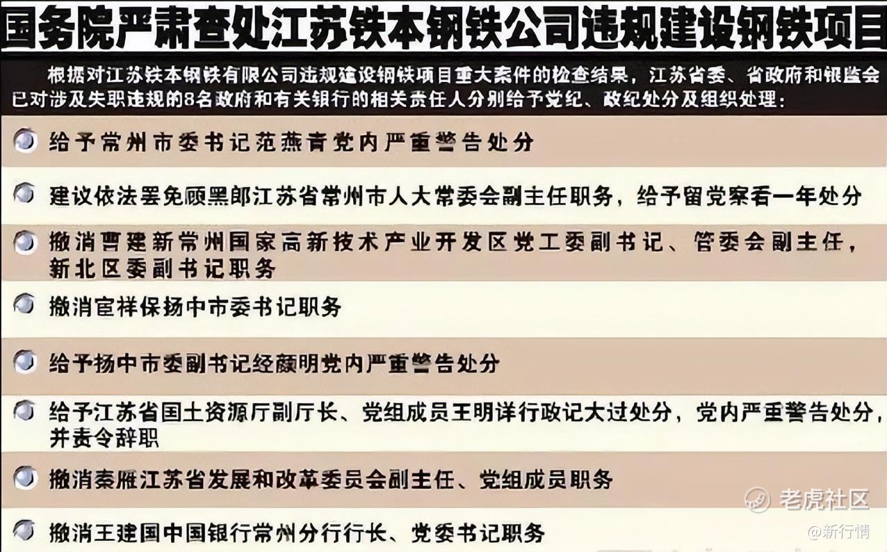
一篇“三千亩土地未征先用,环保评审未批先行”的材料,就投到了北京国土部门的案头。发改委、资源部、环保总局的调查组迅速成立,赶赴常州。
经过调查,事情属实。
铁本公司轰然倒塌,戴国芳锒铛入狱。这就是后来著名的“铁本事件”。
不过戴国芳入狱并不影响他的个人信誉,更像是“无知犯的错”。所以在他出狱后,之前的人脉并没有断绝,反而都愿意出手相助。
2010年,戴国芳带着百亿资金,在江苏盐城注册成立江苏德龙镍业有限公司。次年正式投产,专门生产高镍铁合金与镍铬合金,这是制造不锈钢的主要原料。后来为了完善生产链,又投资了不锈钢热轧项目。
简单来说,就是从印尼进口红土镍矿后制造镍铁合金,再用镍铁合金制造不锈钢。
戴国芳仍然干的是钢材,但从普通钢变成了特种钢。
命运似乎还要和戴国芳开个玩笑,或者是想再次考验一下他的韧性,2016年,一场风暴又给戴国芳和德龙带来冲击。
当年12月5日,国家钢铁煤炭行业化解过剩产能和脱困发展工作部际联席会议办公室下发通报,明确指出:德龙镍业于2013年实施了年产30万吨镍铁合金扩建项目,违规建设了1台80吨电炉、4台60吨AOD炉及相关配套设施,用于冶炼不锈钢,“违规建设钢铁项目”,德龙镍业又成了业内的负面典型。
当时甚至有一种言论,说戴国芳正在“复制当年铁本事件的错误”。
所幸,德龙此次涉险过关。
这背后,一方面可能是运气,另一方面,是德龙在产业上确实有创新之处,也许很多人不知道,德龙是全国唯一一家全产业链不锈钢生产型企业,已竣工投产的巨合冷轧项目,产品精准度可达到0.01毫米,技术先进,国内一流,生产的300系不锈钢产品备受国内外知名企业青睐。
再无隐忧的戴国芳深知企业命脉,在于研发创新,每年的研发经费都在递增,到了2020年已经达到了8000多万。虽然跟高科技企业没法比,但在钢铁行业算是很舍得下本钱了。
2022年11月14日,戴国芳还出席了巴厘岛二十国集团工商峰会(B20)闭幕式,会后,印度尼西亚总统佐科会见了戴国芳。自2014年就开工建设的印尼德龙工业园,成为双方交流的重点。
合影中,戴国芳面带笑容。千帆过尽,归来仍是枭雄。
在不知不觉中,德龙镍业成了中国民营企业500强,但戴国芳和过去相比,不再重视产能的大小,也不再盲目追求规模,反而更加重视从全产业链的角度上控制成本,他与印度尼西亚的红土镍矿企业合作,直接进口镍铁的原料红土镍矿,通过船运直接进入工厂码头,在通过船运将成品发出。据说价格比别人要低很多。
对于不锈钢企业来说,印尼是世界最大的原材料产地,控制原材料市场,不仅能通过产业链来降成本,而且能为后进的企业制造竞争壁垒。
戴国芳斥资300多亿元在印尼建设的项目包含原材料采掘、镍铁冶炼、码头等全产业链设施。其做法与上世纪日本钢铁企业对海外原材料的控制类似,说明戴国芳的布局隐藏更大的野心和梦想。
同时,这个大项目的两期工程都是戴国芳与大型国有企业合作的,把企业发展与国家战略结合在一起,证明他已经充分明白了竞争与合作的关系。
不止戴国芳在成长,他的儿子戴笠也变化巨大。在戴国芳出事前,戴笠就是一个纨绔子弟。在学校吃喝玩乐,不爱学习。直到父亲出事后,深受震动之下,像是换了个人一样,成了懂事的孩子。
现在的戴笠,是德龙集团的副董事长,替父亲分担了不少工作。
看到现在戴国芳的局面,认识他的人经常会想:如果当年的铁本不倒塌的话,现在会是什么样子。这个还真不好假设,没有那次跟头,戴国芳也不会痛定思痛的增强认知。没有铁本的倒塌,可能张家港的沙钢集团就不复存在了。
历史没有假设,我们只能往前看。
免责声明:上述内容仅代表发帖人个人观点,不构成本平台的任何投资建议。
- 54d2b927·2023-01-15W点赞举报
- 丁心·2023-01-15阅点赞举报
- 新韭菜绿油油·2023-01-15已阅点赞举报
- 跑_跑·2023-01-15不行点赞举报
- 洪洞派·2023-01-15X点赞举报
- 朱耀尉·2023-01-15额点赞举报

