新股点评:北海康成制药有限公司 (1228)
因合规原因,部分新股账号菌将不能提供股评,详情请参阅招股书。给大家带来的不便深感抱歉,敬请谅解。
招股书链接:
https://www2.hkexnews.hk/New-Listings/New-Listing-Information/Main-Board?sc_lang=zh-HK
一,基本介绍
北海康成成立于2012年,是立足中国、专注于罕见病的生物医药公司,致力于研究、 开发及商业化生物科技疗法。北海康成的产品及候选产品针对部分最常见的罕见病以及罕见的肿瘤适应症,包括但不限于胶质母细胞瘤(GBM)及黏多糖贮积症II型(MPS II或亨特氏综合症)。
发售股份数目 : 56,251,000股股份(视乎超额配股权行使与否而定)
公开发售股份数目 : 5,626,000股股份(10%,可予调整)
配售股份数目 : 50,625,000股股份(90%,可予调整及视乎超额配股权行使与否而定)
回拨机制:
公开发售不足额而国际配售足额:将未足额部分回拨至国际配售。
国际配售不足额:可回拨至不超过20%。
国际配售足额且公开发售超购少于15 倍:可回拨至不超过20%;
公开发售超购15 倍或以上但少于 50 倍:回拨至30%;
50 倍或以上但少于 100 倍:回拨至40%;
100 倍或以上:回拨至50%。
发售价:12.18港元
基石投资者:
7位投资者已同意按发售价认购合共60百万美元可购买的发售股份,相当于发售股份的约 68.21%,详情见招股书396页。
(假设超额配股权未获行使)
发售时间:2021年11月30日-2021年12月03日(2021年12月02日截止孖展)
上市日:2021年12月10日
保荐人:摩根士丹利亚洲有限公司、富瑞金融集团香港有限公司
包销商:摩根士丹利亚洲有限公司、富瑞金融集团香港有限公司、海通国际证券有限公司、招商证券(香港)有限公司、中银国际亚洲有限公司、富途证券国际(香港)有限公司
二,基本面和定价
根据招股书披露,北海康成对自己的定位是一间专注于罕见病的生物医药公司。对于资本市场来说,罕见病一直以来都不是一个特别热门的领域。原因很简单,药物研发往往需要投入大量资金以及承担极高的风险,但罕见病,顾名思义,患者数量往往不多,市场空间有限,罕见病药物可能会面临无法收回研发成本的窘境。
其中一个成功的例子就是诺华公司的Zolgensma,该药可用来治疗罕见遗传病——脊髓性肌肉萎缩症(SMA),不过其定价高达210万美元(当然实际上很多患者得到公立或私营保险的资助其自付额要远低于这个数字)。而不成功的例子则更多,同样是基因疗法药物的Glybera则黯然退市。
亦正因如此,账号菌个人对所有致力于开发罕见病药物的企业和个人怀抱十二分敬意。
回到北海康成上面来。北海康成的核心药物CAN008是一款融合蛋白药物,为从Apogenix授权引进,目标适应症是多形性胶质母细胞瘤(GBM)。多形性胶质母细胞瘤是人脑中发生的常见和侵袭性恶性原发性肿瘤之一,于2020年,GBM的发病率为每 100,000人中约有3.9例,可以称之为一种“不罕见的罕见病”。当前的GBM疗法对无进展生存期(PFS)的改善有限,估计全球五年生存率 达5.5%,而中国则低于5%。CAN008的靶点是CD95L,CAN008会与之结合并阻断其与CD95受体相互作用。CD95L/CD95受体可能作为一个潜在的治疗GBM的靶点在学术界已经有所讨论。
CAN008在原研药厂的代号为APG101,在2014年完成的一项临床试验中,APG101相比于对照组显示出了明显更优的无进展生存期(4.5个月vs2.5个月)。不过最近几年由于化疗技术的不断改善,GBM的整体预后已经有很大改善,4.5个月的无进展生存期目前来看并不是一个十分性感的成果。
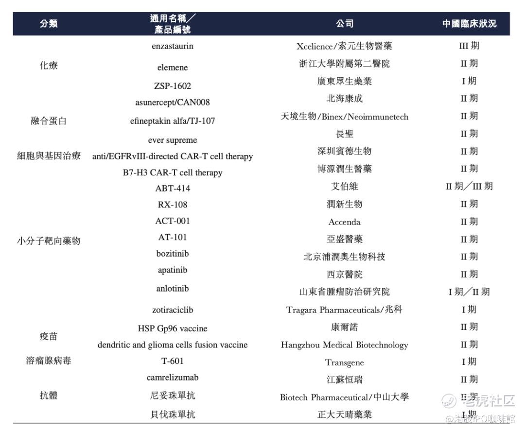
图1,中国GBM新药/新疗法研发进展
另外据账号菌所知,部分Biotech亦在积极研究CAR-T疗法应用于GBM的治疗,并在临床前试验中取得了积极的结果。
另外值得注意的是北海康成还引入了3个基于AAV载体的基因治疗管线,目标适应症大概率全部为单基因遗传病。这也使得北海康成可能成为港股上市公司中第一个拥有基因治疗管线的公司。
综上,账号菌相信北海康成的药物势必可以帮助到不少罕见病的患者,但考虑到其核心产品CAN008面临诸多新产品的竞争、其他管线的商业化前景有限等原因,北海康成可能很难成为资本市场追捧的目标。
基本面和定价评级:中性偏负面
三,大市
维持中性偏负面评级。
四,保荐人
大摩和富瑞为本次IPO的联席保荐人,稳定价格操作人为大摩。
大摩是港股生物医药公司IPO中最常出现的保荐人之一,不过最近大摩牵头的多个项目上市首日表现不佳,稳定价格操作人亦没有在当日积极行动。
保荐人评级:中性
招股书:
https://www1.hkexnews.hk/listedco/listconews/sehk/2021/1130/2021113000014_c.pdf
利益相关:
本人为证监会持牌人士,于本文刊登之时本人及本人客户可能持有所述公司的股票、认股证、期权或第三者所发行与所述公司有关的衍生金融工具等。
Disclaimer:
投资涉及风险,证券价格可升亦可跌,甚至变成毫无价值。
本文所包含的意见、预测及其他资料均为本人从相信为准确的来源搜集。但本人对任何因信赖或参考有关内容所导致的损失,概不负责。
本文并不存有招揽任何证券买卖的企图。
免责声明:上述内容仅代表发帖人个人观点,不构成本平台的任何投资建议。


