国海海外•消费 | 高端品专题研究之露露乐蒙(LULU.O):女性崛起与小众品牌的人货场扩张
运动休闲服饰行业异军突起的露露乐蒙(lululemon)是以生活方式为灵感的运动休闲服饰品牌,通过战略调整和稳定的供应链,构筑了品牌产品力壁垒:全球知名的北美高端运动休闲服饰品牌lululemon主要产品为女士和男士体育服饰及用品,包括瑜伽、跑步等运动所需的运动上装、长/短裤、袜子和内衣等,以及包袋、水壶、瑜伽垫和发带等,其明星产品女士瑜伽裤尤其受到消费者欢迎。该类型产品针对不同场合穿着提供不同设计、剪裁、面料、工艺给热爱运动、生活的顾客,通过长期稳定出品的供应链较为集中出货,构筑产品壁垒。复盘公司发展二十余年,lululemon以小众运动为切入点创业、在金融危机之时开启布局线上、多次试错、管理层危机和最后成功向男装扩张等重要历史节点过后,终于摸索出公司自己独特的“以生活方式为灵感的品牌”这一定位。
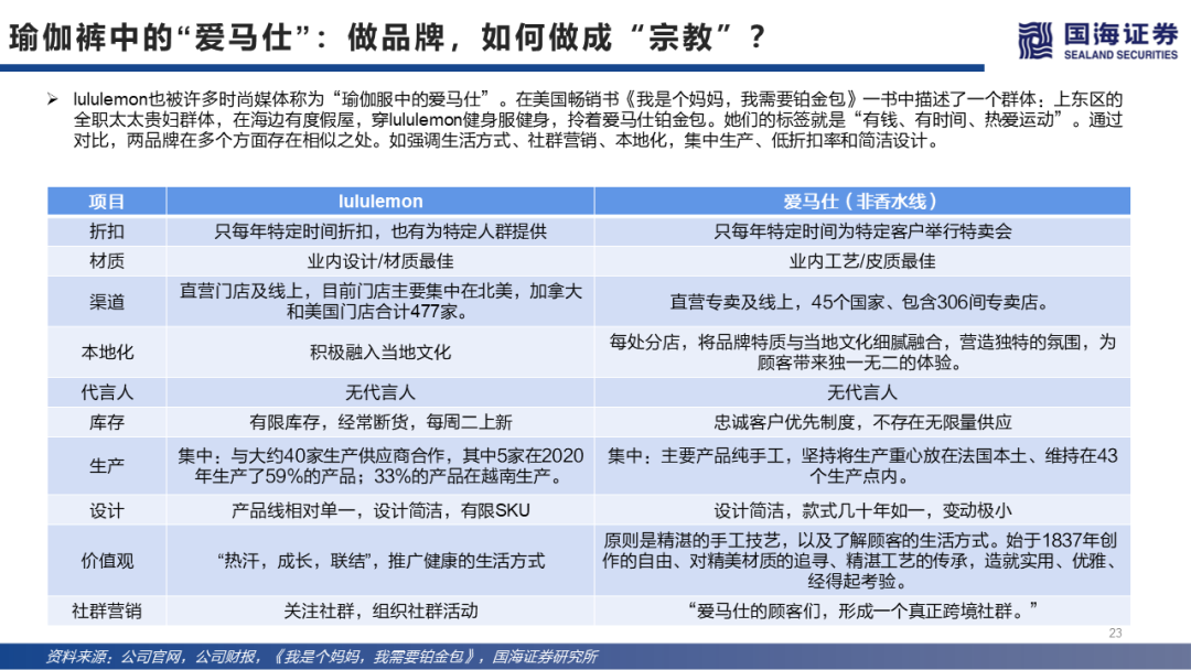
Ath-leisure运动休闲风超三千亿美元市场,供有品位的Super Girls多场景穿着存在于lululemon的基因里,形成品牌护城河:根据GrandView Research,运动休闲风服装全球市场已超3000亿美元,未来将以超8%的CAGR增长。lululemon已进入的运动市场总计规模超2000亿美元,且市占率在重要市场靠前。在多品牌的对比中,其追求舒适、共赢而非竞争的品牌精神内核和将其与其他品牌区分开,并在高端产品中引领线下门店消费体验。据创始人在其著作中分享,上世纪末开始北美地区女性中受高等教育的人群占比提高,收入和消费水平提升,追求有品位的优质产品。lululemon初始客群正是这样一群热爱运动和生活、穿着舒适的lululemon产品通勤/运动/休闲的“SuperGirls”。
行业翘楚lululemon的成功之道是坚持直营门店(Vertical Model)进行社群营销和精细运营,人、货、场得以扩张,打开品牌成长天花板:公司从创立之初就坚持线下直营门店,我们认为这是品牌在品类、人群、场景的扩张顺利之重要原因所在。直营在人员、创新、营销等各个方面对比传统批发模式均有革新——高端定位的门店、高素质店员交互体验,社区运动KOL的社群营销顺利进行,由此建立社区成员“热汗式”的联结,扩大品牌的影响力。消费场景和使用场景的重叠增强了产品的感官冲击力。在产品壁垒、优质渠道与品牌形象共同影响下,产品的扩品类获得成功。同时因为对运动垂直领域人群的影响,从健身房到家庭,不同场景的扩张也被公司给予厚望。反映在公司各项利润率和经营效率上,体现出正是成功的全面扩张让公司迎来运营效率提升。地区扩张上,公司在北美以外地区扩张速度较快(如中国受高等教育人群中女性占比近年超50%,也在疫情期间获得较高增长)。
lululemon中国市场扩店测算与单店模型分析:目前中国83家店,70家在中国大陆。大部分位于一线和新一线城市。对人均GDP超一万美元和人口较多城市进行重叠测算,根据覆盖水平测算结果显示低覆盖度200家店和长期高覆盖度700家店。据调研,中国门店单店6个月可达到成熟阶段,经过假设和对EBITDA进行DCF估值,单店绝对估值超3.6亿元人民币。
风险提示:宏观环境风险:消费者的消费力和消费意愿受宏观经济周期和突发事件(如新冠疫情)影响,消费存在不确定性;供应链风险:受疫情/其他突发事件影响,服装品牌上游供应链存在延迟发货等风险;行业头部公司管理层风险:行业头部公司管理层离职、意见冲突等风险;估值风险:市场风格变化,估值中枢下滑风险;调研风险:调研样本过小不足以反映真实情况风险;研究方法风险:中国市场与海外市场并不具有完全可比性,露露乐蒙在中国的门店扩张测算仅供参考,未来存在一定的不确定性;其他风险。
以上仅为摘录版,完整版40页深度报告,请联系对口研究员或对口销售。
证券研究报告:海外品牌研究系列一:女性崛起与小众品牌的人货场扩张——以露露乐蒙(LULU.O)为例
对外发布时间:2021年11月28日
发布机构:国海证券股份有限公司
本报告分析师:
陈梦竹,S0350521090004
马川琪,S0350121090021
重要提示
本公众号推送观点和信息仅供国海证券股份有限公司(下称“国海证券”)研究服务客户参考,完整的投资观点应以国海证券研究所发布的完整报告为准。若您非国海证券研究服务客户,为控制投资风险,请取消订阅、接受或使用本公众号中的任何信息。本公众号难以设置访问权限,若给您造成不便,敬请谅解。国海证券不会因订阅本公众号的行为或者收到、阅读本公众号推送内容而视相关人员为客户。
本公众号推送观点和信息仅供国海证券股份有限公司(下称“国海证券”)研究服务客户参考,完整的投资观点应以国海证券研究所发布的完整报告为准。若您非国海证券研究服务客户,为控制投资风险,请取消订阅、接受或使用本公众号中的任何信息。本公众号难以设置访问权限,若给您造成不便,敬请谅解。国海证券不会因订阅本公众号的行为或者收到、阅读本公众号推送内容而视相关人员为客户。
本公众号不是国海证券的研究报告发布平台,只是转发国海证券已发布研究报告的部分观点,订阅者有可能会因缺乏对完整报告的了解或缺乏相关的解读而对资料中的关键假设、评级、目标价等内容产生理解上的歧义,应以国海证券研究所发布的完整报告为准,且须寻求专业人士的指导及解读。
本公众号及国海证券研究报告所载资料的来源及观点的出处皆被国海证券认为可靠,但国海证券不对其可靠性、准确性、时效性或完整性做出任何保证。本微信号推送内容仅反映国海证券研究人员于发出完整报告当日的判断,本公众号所载的资料、意见及推测有可能因发布日后的各种因素变化而不再准确或失效,国海证券不承担更新不准确或过时的资料、意见及推测的义务,在对相关信息进行更新时亦不会另行通知。
在任何情况下,本公众号所载信息、意见不构成对任何人的投资建议,所述证券或金融工具买卖的出价或征价,评级、目标价、估值、盈利预测等分析判断亦不构成对具体证券或金融工具在具体价位、具体时点、具体市场表现的投资建议。对任何直接或间接使用本公众号所载信息和内容或者据此进行投资所造成的任何一切后果或损失,国海证券及/或其关联人员均不承担任何形式的法律责任。
本微信号及其推送内容的版权归国海证券所有,国海证券对本微信号及其推送内容保留一切法律权利。未经国海证券事先书面许可,任何机构或个人不得以任何形式转载、翻版、复制、刊登、发表、修改、仿制或引用本订阅号中的内容,否则将承担相应的法律责任,国海证券就此保留一切法律权利。
免责声明:上述内容仅代表发帖人个人观点,不构成本平台的任何投资建议。


这篇文章不错,转发给大家看看