苏州财政局投资的「优乐赛」通过聆讯,或很快香港上市
来源丨招股书、**大数据
招股书丨点击文末“阅读原文”
2026年2月24日,优乐赛通过港交所聆讯,拟在香港主板上市,独家保荐人为中信建投国际。
公司是中国循环包装服务提供商,2024年收入8.38亿元,净利润0.51亿元,毛利率21.98%。2025年前8月收入5.33亿元,净利润0.27亿元,毛利率20.85%。2025年前8月公司收入与毛利增长稳健。
**获悉,优乐赛是中国循环包装服务提供商,主要专注于为汽车行业内的汽车零部件制造商及OEM提供服务。
公司主要提供共享运营,这是一种共享模式,根据这一模式,公司为客户管理托盘、板条箱或容器等循环包装,代表客户处理循环包装的储存以及配送及退货(主要通过分包的第三方物流服务提供商进行)、清洁和维护。除了共享运营,公司还为倾向于自主管理循环包装的客户提供租赁服务、提供仓储管理和客户自有容器管理等增值服务、同时也将容器出售予可独立管理容器的客户。
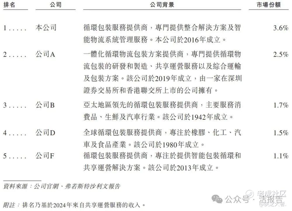
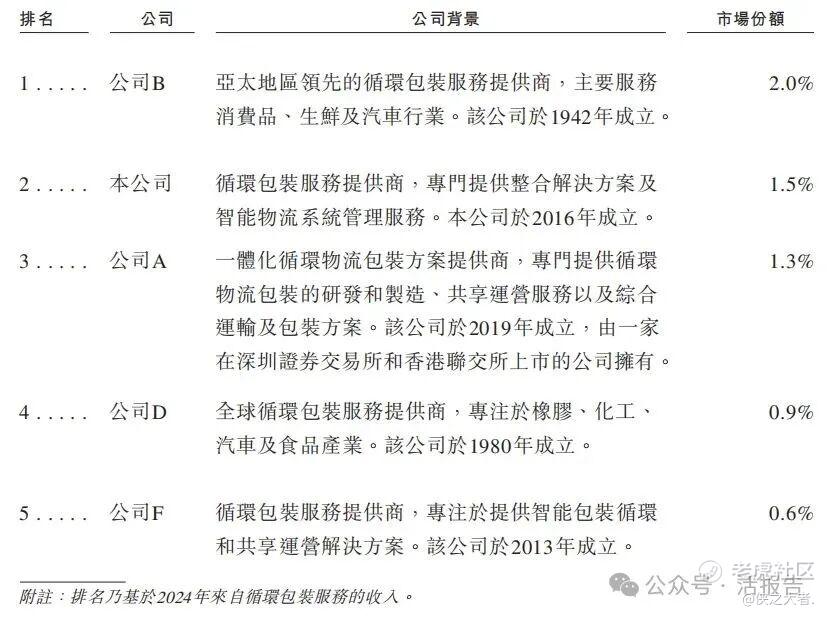
根据弗若斯特沙利文的资料,按2024年收入计,公司是中国循环包装服务第二大提供商,市场份额为1.5%且是中国汽车共享运营服务市场的最大提供商,市场份额为8.2%。于2024年,循环包装服务、共享运营服务及汽车共享运营服务分别**国整体物流包装解决方案市场的6.4%、2.4%及1.0%。
招股书显示,公司经营两个核心业务分部:容器服务和容器销售,而公司大部分收入来自容器服务下的共享运营服务。
容器服务:容器服务是公司运营的核心,涵盖共享运营服务、租赁服务及其他增值服务。
(1)共享运营服务:公司的共享运营服务为客户提供受管理的循环容器池。公司通过数字系统和平台来提升共享运营服务,以提高公司的运营效率。在公司的共享运营服务模式下,公司利用匹配业务需求的即用即付系统,根据容器的流转次数向客户收费。
(2)租赁服务:租赁服务遵循传统固定期限租赁模式,即客户根据议定租期(如30天)付款。
(3)其他增值服务:公司的其他增值服务包括但不限于物流运输、仓储管理、客户自有容器管理及该等服务的任意组合,为客户提供全面的解决方案。
容器销售:公司的容器销售业务以具有物流能力和采购需求的客户为目标,直接向彼等供应公司的产品,当中主要包括循环大型可折叠周转箱、小型周转箱、定制开发的内衬和定制的金属器具。
从收入构成来看,公司采用的是创新的“共享运营”模式。公司不只是卖容器,更是提供容器分发、回收、清洁、维护的一站式服务。这种“按次付费”的模式能够有效降低客户的资本支出和管理成本,增强客户粘性
财务业绩
截至2024年12月31日止3个年度、2024及2025年前8个月:
收入分别约为人民币6.48亿、7.94亿、8.38亿、5.07亿、5.33亿,2025年前8月同比+5.11%;
毛利分别约为人民币1.27亿、1.70亿、1.84亿、1.09亿、1.11亿,2025年前8月同比+2.02%;
净利分别约为人民币0.31亿、0.64亿、0.51亿、0.31亿、0.27亿,2025年前8月同比-12.49%;
毛利率分别约为19.68%、21.39%、21.98%、21.48%、20.85%;
净利率分别约为4.82%、8.08%、6.06%、6.06%、5.04%。
截至2025年8月31日,公司账上现金约0.89亿元,应收账款约3.25亿元,短期贷款1.78亿元,无长期借款。2025年前8月经营现金流约1.11亿元。
行业概况
根据弗若斯特沙利文(Frost & Sullivan)的资料,按收入计,全球循环包装服务市场规模从2019年的人民币2,693亿元增长到2024年的人民币3,805亿元,复合年增长率为7.2%,预期2030年将达到人民币6,170亿元,2025年至2030年的复合年增长率为8.3%。
在中国利好政策支持的推动下,按收入计,中国循环包装服务市场规模从2019年的人民币334亿元增长到2024年的人民币515亿元,复合年增长率为9.0%,预期2030年将达到人民币896亿元,2025年至2030年的复合年增长率为9.8%。
2024年中国循环包装服务市场规模达到人民币515亿元,占整体物流包装方案市场的6.4%。以2024年收入计,公司是中国第二大循环包装服务提供商,所占市场份额为1.5%。
根据弗若斯特沙利文(Frost & Sullivan)的资料,按收入计,全球共享运营服务市场规模从2019年的人民币1,056亿元增长到2024年的人民币1,711亿元,复合年增长率为10.1%,预期2030年将达到人民币3,249亿元,2025年至2030年的复合年增长率为11.3%。
中国共享运营服务市场的规模从2019年的人民币107亿元增长到2024年的人民币188亿元,复合年增长率为11.9%,预期2030年将达到人民币391亿元,2025年至2030年的复合年增长率为13.2%。
根据弗若斯特沙利文,按收入计,2024年中国共享运营服务市场规模达到人民币188亿元,占整体物流包装方案市场的2.4%。五大参与者共占10.4%的市场份额。以2024年收入计,公司位列中国最大的共享运营服务提供商,所占市场份额为3.6%。
可比公司
同行业IPO可比公司:
喜悦智行(301198.SZ)、BRAMBLES(BXB.AX)、中集集团(2039.HK)
董事高管
公司董事会由九名董事组成,包括三名执行董事、三名非执行董事和三名独立非执行董事。
公司控股股东、董事会主席、执行董事兼首席执行官孙延安先生,主要负责本集团整体战略发展、主要业务决策和市场发展。
主要股东
公司香港上市前的股东架构中:
孙先生直接持股约51.56%,通过苏州安华间接持股约4.74%,合计持股约56.30%。
其中,苏州市财政局通过苏州新兴产业、苏州联合分别持股5.21%、2.60%;
苏州工业园区通过原点正则、苏州产业投资、苏州科技分别持股3.72%、1.88%、0.63%;
苏州市财政局和宿迁市政府通过宿迁国发持股2.60%;
东海证券(832970.NQ)通过盐城融合基地持股2.50%;
杭州市财政局旗下杭州金投持股1.88%;
雇员持股平台苏州赛灵持股1.50%;
民生证券通过苏州石湖持股1.25%;
常州曙光持股0.87%。
融资历程
公司上市前经历了两轮融资与三次股权转让,按2022年7月最后一轮B轮融资计,公司的投后估值约为8亿人民币。
中介团队
据**大数据统计,优乐赛中介团队共计8家,其中保荐人1家,近10家保荐项目数据表现良好;公司律师共计2家,综合项目数据表现有待提升。整体而言中介团队历史数据表现尚可。
(本文首发于活报告公众号,ID:**)
免责声明:上述内容仅代表发帖人个人观点,不构成本平台的任何投资建议。


