泡面的投资周记(26年第6周)
最近有色的涨跌波动太大了,把小泡都给惊呆了,拿白银来说,之前涨的有多猛,跌的就有多凶。金属涨价的逻辑,用在股价的炒作上,非常容易出现爆涨暴跌的现象,因为金属的涨价大部分都是明牌,绝大部分普通投资者都可以在第一时间获取到涨价信息,缺少信息差,涨时都抢筹,跌时都抢跑。
本周交易记录:认输清仓理想,加仓优信,嘉楠科技,国联股份。
当前仓位分布表:
(港A)
(美股)
Part1:从南京冠生园一事重看消费股(雍禾医疗,安琪酵母,优信)
年龄大的朋友应该对南京冠生园这个事情都还有印象,2001 年 "陈馅月饼" 事件当时轰动一时,央视曝光南京冠生园使用回收陈馅制作月饼,企业不仅不道歉,反而狡辩行业普遍如此,最终导致品牌崩塌,企业破产清算,成为中国食品安全史上的经典反面教材。
相较于其他行业,消费型企业的生存周期普遍会更长,因为他们依托的是大众持续的刚性或升级需求,只要市场环境不发生大的改变,基本上一直都能经营下去。但支撑这份长久的核心,从来都是信任,对于消费企业来说,信任比黄金更重要。消费企业的经营本质,说到底是经营消费者的认知,你把诚信品控、靠谱服务的认知固定在消费者心中,让消费者形成稳定的选择认同后,便无需在市场中费力争抢客源,反而能凭借这份深入人心的信任,在行业中稳稳立足,做到经营层面的持之以恒。
就像户晨风说的那句话一样:“手机就买苹果,车就买特斯拉,超市就去山姆”,小泡不排除这句话有着崇洋媚外的嫌疑,但也同样不可否定的是这三家企业在消费者心中有着固定的品质和消费认识,这种无需反复比对、下意识做出选择的消费惯性,本质上正是企业长期深耕品质、持续筑牢信任的结果。如果未来我手里的这三家消费企业能持续的诚信经营下去的话,那未来或许也会形成一种植发养发就去雍禾医疗,买酵母就买安琪,买二手车就去优信大卖场的固定认知。
Part2:短时间内连续两家产业互联网公司赴港上市,国联能否凭借显著低估收获关注度?
卡奥斯在1 月 30 日正式递表港交所,拟募资约 5 亿美元,冲击 “AI + 工业互联网第一股”,定位工业数智化产品与解决方案服务商,已在全球赋能打造 16 家灯塔工厂,服务付费客户超 9500 家,去年年末的时候,京东工业也成功在港上市。
虽然这三家公司都隶属产业互联网公司,但在业务侧重点并不一样,国联专注 BOM(生产性物料),京东工业侧重 MRO(非生产性物料),卡奥斯做的是数据智能业务和AI 赋能价值。但从盈利表现来看,国联股份当前 13 倍 PE 远低于产业互联网板块平均估值,不管再怎么比价,哪怕是和一级市场比价,国联股份的估值都存在着显著低估。最近国联的走势不太好,连续两周下跌,我也是跟随着走势一路跌一路加仓,虽然加仓部分的浮亏在不断扩大,但我内心其实是开心的,因为我知道,这是个捡便宜的机会。
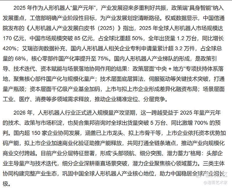
Part3:年后的情绪题材会在哪?我觉得会在人形机器人
基本面上,人形机器人的状态基本是最好的,理由如下图:
情绪面上,最近人形机器人的回调也够深(或许是三花智控高管密集减持带崩行业情绪的原因),相比于飘渺的商业航天,太空光伏概念,当下的人形机器人明显更靠谱一点,目前我的中坚科技还有那么一点点的浮盈,如果跌破成本价的话,我觉得会是个继续加仓的好时机。
Part4:大饼巨震,危中有机?木头姐发文表示:正在分批买入加密概念股
2 月 6 日全球风险资产巨震,大饼最低跌至 6 万美元关口,二饼跌破 1800 美元,于此同时加密概念股也是大跌,微策略跌了17%,嘉楠科技跌了13%,灿谷跌了14%比较意外的是DDC,居然还反涨了1%。而截至现在,大饼已经回升至7万美元,加密货币概念股也几乎全部收回2月6日的跌幅,形成了一个阶段性的底部反弹。
转一下木头姐说的话吧:“我们每天都会披露交易情况,可以看到我们一直在逐步小幅买入与加密相关的股票。我们并不知道下跌会持续多远,也不能保证已经结束,但当负面情绪如此极端时,如果我们的研究判断正确,就应该分批进入、逐步加仓。”我的判断和操作和木头姐一样,或许现在的加密相关股票并非最低点,但从情绪上来看,现在起码是个相对底部区间,适合分批加仓。
Part5:AI会颠覆软件行业吗?
先抛个结论:会,但我觉得对于我手里的这两家公司:Keep和涂鸦智能来说,AI给他们带来的更多的会是正面影响,先给大家同步下近期美股软件股遭遇持续抛售的原因,市场上传了个鬼故事,“AI将全面替代传统软件、挤压行业生存空间,但在我上看来,AI只会砸了通用软件行业的锅,对于垂直领域中的龙头企业来说,AI的最大作用是对其赋能。
对Keep而言,AI推动了他们的战略升级,自2025年“All in AI”转型后,Keep的AI教练可定制个性化运动方案、实时指导训练,结合运动数据构建用户专属档案,是可以大幅提升用户体验与客单价的,而非削弱其健身软件核心优势。涂鸦智能则通过自研PAE技术与Hey Tuya AI管家,联动各类智能设备,实现全场景智能协同,降低AIoT开发门槛,更加的强化自身生态壁垒。
美股软件股大跌本质是市场对AI冲击的过度焦虑,AI淘汰的是缺乏差异化、依赖基础功能的通用型软件企业。对于Keep、涂鸦智能这类垂直场景企业来说,AI只会拓宽其业务边界、增强核心竞争力,进一步巩固生存空间才是
免责声明:上述内容仅代表发帖人个人观点,不构成本平台的任何投资建议。
- 一路走来cd·02-09精彩日日煮好在哪里2举报
- 千祥云集xyq·02-09在行业中稳稳立足,做到经营层面的持之以恒1举报
- PhoenixWhitman·02-09加密股分批建仓思路靠谱!点赞举报

