杭州六小龙之一「群核科技」二次递表,2025年上半年扭亏为盈!
来源:招股书
来源丨**大数据
招股书丨点击文末“阅读原文”
摘要:“杭州六小龙”之一的群核科技于2025年8月22日第二次向港交所递交招股书,拟在香港主板上市,联席保荐人为摩根大通、建银国际。公司是中国最大的空间设计行业软件提供商,2024年度收入7.55亿元,经调整净亏损约0.70亿元,大幅收窄71.05%,2025年上半年扭亏为盈。
近年,杭州的AI企业频繁霸榜出圈,宇树科技(Unitree)、深度求索(DeepSeek)、游戏科学(推出《黑神话:悟空》)、云深处科技、强脑科技、群核科技等六家公司被称为“杭州六小龙”。
**获悉,来自浙江杭州的Manycore Tech Inc.(简称“群核科技”)于2025年8月22日在港交所递交上市申请,拟在香港主板上市。这是该公司继2025年2月14日后,第2次递表,其曾于2021年拟赴纳斯达克上市,2023年初放弃了美股上市计划。
公司是全球最大的空间设计平台及中国最大的空间设计行业软件提供商,于2011年创设于杭州,主要为房地产、家居、公装等领域客户提供全空间云设计软件平台及相关服务,涵盖设计渲染、营销展示、生产施工等解决方案。
公司建立了设计和可视化云平台Manycore,让用户可无缝地将企业和设计师设计视觉效果变成现实,打造引人入胜的视觉体验,并简化从设计至最终生产的路径。公司的平台每天都会为数百万个设计理念的创造、协作和实施提供支持。
根据弗若斯特沙利文的资料,按2024年的收入计,公司是中国最大的空间设计行业软件提供商,约占市场份额的23.2%。公司的产品矩阵主要包括:
-
酷家乐:公司的主打产品酷家乐是一款空间设计软件,主要针对中国市场。用户通过拖放3D模型可快速开始新设计,并通过逼真的渲染实时呈现他们的作品。酷家乐拥有不断扩展的数据库,截至2024年12月31日,包含超过362.2百万个3D模型及空间设计元素。
-
Coohom:于2018年推出,是公司为国际用户和客户开发的空间设计软件,主要目标市场为美国、韩国、日本及东南亚。Coohom因其独有功能及行业领先技术而被全球知名软件评级平台G2评为2024年度3D渲染类「领导者」、「最易实施」及「最快实施」的软件。目前,Coohom支持14种语言,包括英语、韩语、日语及西班牙语,服务全球超过200个国家和地区的用户和客户。
-
群核空间智能平台(SpatialVerse):一款面向室内环境AI开发的下一代空间智能解决方案。其核心在于公司庞大且物理正确的数据集库,该数据集库专为通过逼真的虚拟仿真训练复杂模型而设计。该平台使开发者能够在虚拟环境中训练AI生成内容(AIGC)模型,并增强智能机器人、AR/VR系统及具身人工智能的认知能力。用户亦可利用多传感器兼容性进行工业级模拟,并通过与NVIDIA Isaac Sim的OpenUSD框架对接,实现高保真RTX渲染。
公司的解决方案基于三项核心技术能力:专门构建的GPU基础设施,先进的人工智能(AI)应用程序及合成虚拟数据生成。截至2025年6月末,公司的平台利用人工智能功能生成了超过11亿张图片,包括平面图可视化、电商产品图片、灯光效果图及其他经优化渲染的图片。
来源:招股书
2025年6月末,公司平台的平均月活跃用户数达到了2.7百万名,每天处理数百万次渲染及数十亿次应用程序编程接口(API)调用。
截至2022年、2023年、2024年及2025年6月30日,公司分别服务了超过311,107名、390,585名、426,826名及 432,897名个人客户。公司的企业客户群由截至2022年12月31日的33,058名扩大24.2%至截至2024年12月31日的46,046名,截至2025年6月30日进一步增加至46,984名。
财务分析
截至2024年12月31日止3个年度、2024年及2025年前6个月:
收入分别约为人民币6亿元、6.6亿元、7.5亿元、3.6亿元及4亿元,年复合增长率为12.11%;
毛利分别约为人民币4.4亿元、5.1亿元、6.1亿元、2.9亿元及3.3亿元,年复合增长率为18.29%;
研发分别约为人民币-4.4亿元、-3.9亿元、-3.4亿元、-1.8亿元及-1.5亿元,年复合增长率为-12.21%;
经调整净利分别约为人民币-3.4亿元、-2.4亿元、-0.7亿元、-0.7亿元及0.2亿元,年复合增长率为-54.45%;
毛利率分别约为72.68%、76.76%、80.91%、80.21%及82.09%;
来源:**大数据
过去三年公司收入、毛利均稳步增长,最终毛利率提升至80%以上,研发费用有所减少,经调整净亏损逐步收窄。2025年上半年,公司财务迎来极大改善个,净利正式扭亏为盈!
截至2025年6月30日,公司经营现金流为-0.76亿,期末现金2.93亿,定期存款0.76亿,递延收入4.63亿,短期借款0.30亿。
行业前景
中国空间设计软件行业
根据弗若斯特沙利文,空间设计软件是一种数字化工具,用于创建、编辑和分析空间布局,广泛应用于建筑设计、室内设计、城市规划和基础设施建筑等领域。用户对住宅、商业和工业空间的需求不断变化,不仅限于功能性和可用性,还包括美学、质量和便利性。日益复杂的需求一直在提高空间设计的标准。设计师和建筑师现在需要更强大、更智能的工具来实现创新的高质量解决方案,从而推动对空间设计软件的需求。此外,政府对智能建筑及绿色建筑的支持,对空间设计工作提出更多要求,正进一步推动空间设计软件行业的增长。
中国空间设计软件行业于过去五年大幅增长,由2020年的人民币19亿元增长至2024年的人民币33亿元,复合年增长率为14.1%。预计到2029年将进一步增加至人民币66亿元,即2024年至2029年的复合年增长率为14.9%。
来源:招股书
在各种业务场景中对创新设计解决方案的需求不断增长的推动下,中国空间设计软件的市场规模预计将大幅增长。同样,随着不同国家及地区的需求不断增长,全球空间设计软件市场亦有望大幅增长。
近年,由于各行各业对空间设计解决方案的需求不断增长,中国的空间设计软件行业发展迅猛。到2024年,中国的市场规模已达人民币33亿元,且预计将大幅增长,2029年将达到人民币66亿元。在全球范围内,空间设计软件行业2024年的市场规模为人民币192亿元。再者,鉴于数字化转型持续席卷全球,随着设计对生产力和效率的日益重视,该全球市场将会持续扩大,于2029年达到人民币317亿元。
来源:招股书
行业地位
中国空间设计行业的竞争格局相对集中,市场由几家主要参与者主导。在中国空间设计软件行业整体中,以收入计,公司于2024年排名第一,市场份额超过23.2%。
来源:招股书
可比公司
同行业IPO可比公司有:中望软件(688083.SH)、齐屹科技(1739.HK)
来源:**大数据
董事高管
联合创始人、董事长兼执行董事黄晓煌先生曾担任英伟达(NVDA.US)的软件工程师,主要负责NVDIA CUDA及其他软件的设计和开发;联合创始人、执行董事兼首席技术官朱皓先生曾担任亚马逊(AMZN.US)和微软(MSFT.US)的软件工程师。
来源:招股书
主要股东
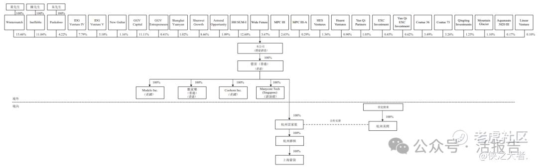
IPO前,黄晓煌通过Wintermatch持股15.46%,陈航通过Ineffable持股11.04%,朱皓通过Peekaboo持股4.22%,Wide Future(股权激励计划平台)持股3.67%。
此外,IDG资本通过IDG Venture IV、IDG Venture V合计持股12.89%,高瓴资本通过HH SUM-I持股12.60%,纪源资本通过GGV Capital V、GGV Capital V Entrepreneurs Fund合计持股11.52%,顺为资本通过Shunwei Growth III、Astrend Opportunity III Alpha合计持股9.75%,寇图资本通过Coatue 36、Coatue 73合计持股6.75%,淡马锡通过QINGTING INVESTMENTS持股1.25%。
来源:招股书
融资历程
公司上市前经历了多轮融资,在2021年的E+轮融资中,公司融资1亿美元,每股成本概约为1.46美元,对应投后估值约为22.5亿美元(175亿港元)。
来源:招股书
中介团队
据**大数据统计,群核科技中介团队共计11家,其中保荐人2家,近10家保荐项目数据表现一般;公司律师共计4家,综合项目数据不尽如意。整体而言中介团队历史数据表现一般。
来源:**大数据
(本文首发于活报告公众号,ID:**)
免责声明:上述内容仅代表发帖人个人观点,不构成本平台的任何投资建议。


