稳定币条例明日生效!京东、蚂蚁等巨头入场,谁将拔得头筹?
7月29日,香港金管局就2025年8月1日起实施的稳定币发行人监管制度发布文件,包括《持牌稳定币发行人监管指引》及其咨询总结、《打击洗钱及恐怖分子资金筹集指引(持牌稳定币发行人适用)》及其咨询总结、《稳定币发行人发牌制度摘要说明》及《原有稳定币发行人过渡条文摘要说明》。
两个指引对持牌稳定币发行人的申请程序、储备资产管理、稳定币发行、赎回及分销、财政资源等都提出了监管规定,指引将于2025年8月1日生效。
此外,金管局也为原有发行人(8月1日前已在香港进行受规管稳定币活动的主体)设置了六个月的过渡期。
三类「受规管稳定币活动」,实缴资金不少于2500万港元
《稳定币条例》对三类「受规管稳定币活动」进行监管,包括:
1、在香港发行法币稳定币;
2、发行港元稳定币(在香港以外地方)
3、向公众积极推广其稳定币发行活动
同时,《持牌稳定币发行人监管指引》对《稳定币条例》所列最低准则相关要求进行阐述,持牌人必须持续符合最低准则,最低准则主要包括:
1、法团身份:发牌对象必须是在中国香港注册或认可机构。
2、财政资源
持牌人须在任何时候确保其维持的已缴股本不少于2500万港元(或以可自由兑换成为港元的另一货币计值的相等款额),或款额相等且经金融管理专员批准的其他财政资源。
同时,持牌人应维持足够且由股权资金支持的流动净资产(即非来自贷款、担保或性质类似的借贷),以履行其义务。
3、储备资产管理
(1)全额支持:就持牌人发行的每类指明稳定币而言,该类指明稳定币的指明储备资产组合的市值须在任何时间,最少等同于该类指明稳定币属尚未赎回及仍流通者的面值。
(2)储备资产类别:现金、银行存款(期限不超过3个月)、高流动性且期限不足一年的政府或央行等担保的有价债务证券及隔夜逆回购协议等。
(3)参照货币:储备资产应以持牌人发行的指明稳定币的参照货币计价。
(4)隔离及保管:持牌人须确保其发行的每类指明稳定币的储备资产(一)与其保存的其他储备资产组合隔离;(二)在所有情况下获足够保障,使其不受持牌人的其他债权人的申索影响;以及(三)与支付予持牌人或由持牌人保存或收取的其他资金分开保管。
(5)无利息:持牌人不得就其发行的指明稳定币支付利息,或准许就该等指明稳定币支付利息。持牌人不得以任何形式向指明稳定币持有人支付利息或类似利息的激励,但持牌人可提供不属于支付利息的市场推广激励。
4、赎回要求:条例规定,除非获得批准,有效赎回要求应在收到有关要求后的一个营业日内处理。
除了最低准则外,在反洗钱、反恐怖分子集资规定方面,金管局要求持牌人在交易前加强客户身份验证,确认数字钱包所有权和控制权,针对任何金额在8000 港币及以上的非经常性对客交易均须开展尽职审查。
现有发行商六个月过渡期,可申请临时牌照
针对过渡期,对于原有稳定币发行人(8月1日前已有相关业务主体),金管局表示,可在《稳定币条例》生效后的首三个月内(即 2025 年 10 月 31 日或之前)向金管局提出牌照申请及书面声明,并书面承诺其有能力遵守相关规定;金管局会根据情况在2026年2月1日前向其批出临时牌照,获临时牌照的机构,在未来 6 个月内(2026年 1 月 31 日前)继续开展稳定币业务。
对于未提交牌照申请的原有稳定币发行人将在2025年11月1日进入为期一个月的结业期,不符合要求被拒绝或撤回的申请人也在拒绝或撤回当日进入结业期,需有序结束相关业务。
此外,金管局指出,鼓励有意申请牌照的机构于2025年8月31日之前联系当局,如个别机构已准备充分并希望尽早获得考虑,应于2025年9月30日或之前提交申请。 金管局将适时公布首阶段发牌结果。
来源:西部证券
京东、蚂蚁等巨头纷纷布局,谁将拔得头筹?
早在去年7月,金管局推出了“稳定币沙盒”计划,旨在为潜在发行人在受控环境下测试其技术和商业模式提供平台,同时也为制定今天的正式监管框架积累经验。
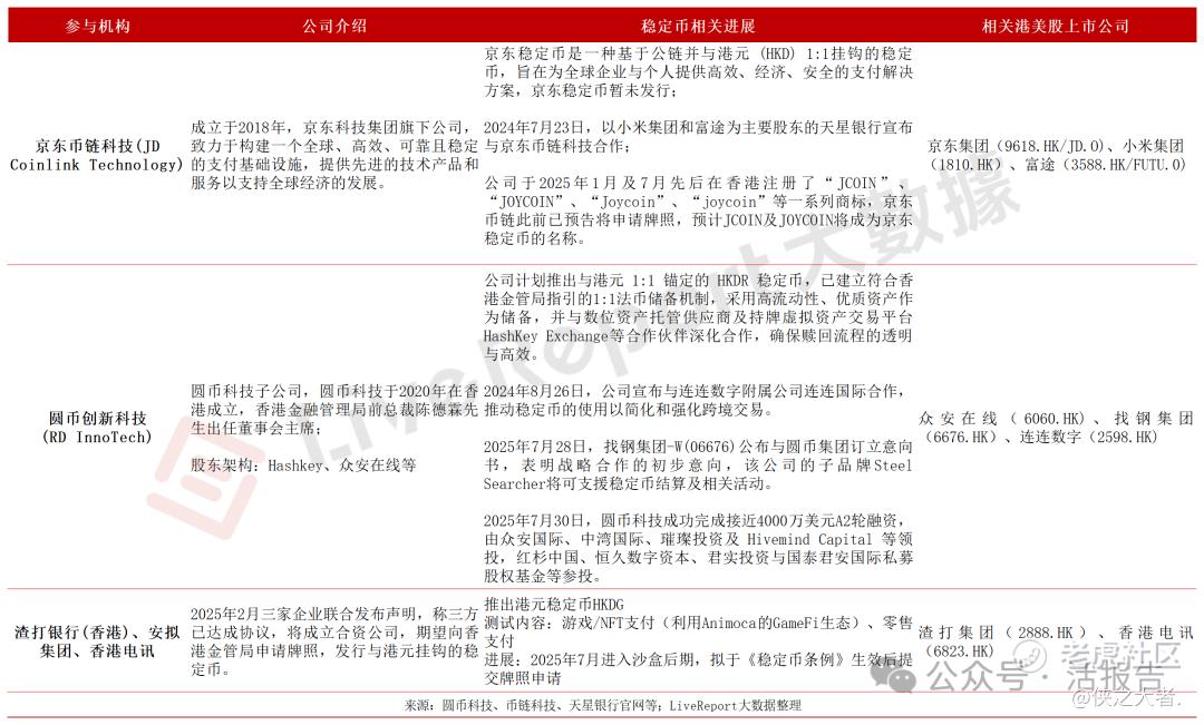
如今,随着《稳定币条例》生效和具体监管指引落地,当初入选沙盒的三家机构——京东币链科技、圆币科技、渣打银行(香港)合资公司——因其先发优势和与监管的合作基础,无疑成为首批正式牌照的最有力竞争者。
不仅有沙盒计划参与者,蚂蚁集团旗下的蚂蚁国际和蚂蚁数科也双双宣布将在8月1日后尽快提交牌照申请,有机构认为,蚂蚁集团凭借深厚的区块链技术积累(蚂蚁链)和丰富的应用场景(AlipayHK覆盖香港80%移动支付用户),有望跻身首批牌照名单。
陈伟民:门槛很高,预期首个稳定币牌照最快明年初才发出
早前金管局总裁余伟文曾发文为稳定币降温,呼吁大家“能较客观冷静地看待”,提醒大家“稳定币并不是投资或投机的工具,而是运用区块链技术的支付工具之一,本身并没有升值空间”。他也强调到,稳定币发行人发牌将设有相当高的门槛,预期金管局在初期只会批出数个牌照。
近期港媒报道,金管局副总裁陈维民也表示“通过的门槛是很高的。”,金管局在初期做法较为审慎,相信过程申请处理量大、审视时间会很长,“预期首个稳定币牌照最快明年初才发出”
陈维民认为,预期短期香港稳定币行业不会有爆炸性增长,「宁愿行得稳」,强调当局初期只会发出「数个」牌照,「你数一数市场想申请牌照,将会好多都无乜机会领牌。」
有券商认为,无论是从数量还是发行速度上,发牌较此前市场预期更为谨慎,7月30日稳定币概念股集体回调,截至当天收盘,OSL集团(0863.HK)跌8.31%,报16.56港元;连连数字(2598.HK)跌6.16%,报12.18港元;国泰君安国际(1788.HK)跌4.01%,报6.47港元;耀才证券金融(1428.HK)跌3.74%,报14.40港元;众安在线(6060.HK)跌4.71%,报20.25港元。
免责声明:上述内容仅代表发帖人个人观点,不构成本平台的任何投资建议。


