荣耀正式启动A股IPO进程,冲击“AI终端生态第一股”
据中国证监会网上办事服务平台(试运行)披露,6月26日荣耀终端股份有限公司获上市辅导备案,辅导券商为中信证券,辅导工作将分三个阶段推进,从2025年6月持续至2026年3月。这标志着荣耀即将开启资本市场发展新征程,A股或迎来“AI终端生态第一股”。
综合 | 证监会 证券时报 澎湃新闻
编辑 | Echo
本文仅为信息交流之用,不构成任何交易建议
荣耀的资本化路径一直备受市场瞩目。公司早在2023年末即宣布计划通过首发上市登陆资本市场。
2024年,荣耀在一级市场融资动作频繁,成功引入包括中国移动、中国电信、中金资本旗下基金、中国国新关联企业及特发基金等重量级战略投资者,股东阵容已超20家,汇聚了国资、运营商、产业链伙伴及专业投资机构。 $中国移动(00941)$ $中国电信(00728)$ $中金公司(03908)$ $京东方A(000725)$
去年12月28日,荣耀完成股份制改造,公司名称正式变更为“荣耀终端股份有限公司”,为IPO扫清关键障碍。
荣耀CFO彭求恩此前在采访中表示,已经聘用了券商、律所、会计师等中介机构,各项筹备工作都在积极开展中,未来会选择合适的时机上市。
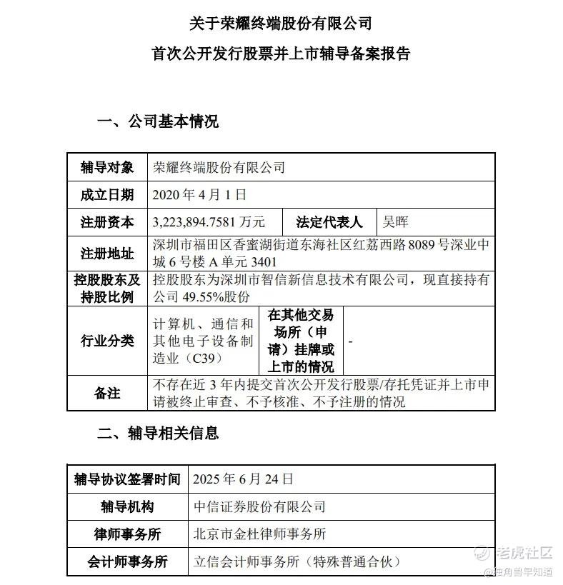
根据辅导备案报告,荣耀注册资本322.39亿元,法定代表人为吴晖。目前,控股股东深圳市智信新信息技术有限公司直接持有公司49.55%股份,所处行业为计算机、通信和其他电子设备制造业。
值得一提的是,从荣耀内部组织架构、业务、发展战略等来看,今年以来,荣耀也已经在全方位铺路IPO。
今年1月,原CEO赵明离职,李健接任荣耀CEO。3月,巴塞罗那世界移动通信大会(MWC 2025)上,李健发布“阿尔法战略”,宣告荣耀将全面转型为AI终端生态公司,并且计划在未来五年内投入100亿美元,加速在AI领域的布局与创新。
荣耀每年在AI上的投入将达到150亿元,这一数字几乎是近年来手机厂商公开表态中对于AI投入最大的一笔金额。
该战略将分三阶段推进:以开发打造真正智慧的手机为开始,在AI智能体时代,荣耀将与合作伙伴打开技术的边界,共创AI终端的新范式;在物理AI时代,荣耀将打开产业的边界,共创AI生态的新范式;在通用人工智能(AGI)时代,荣耀将打开人类潜能的边界,共创人类文明的新范式。
今年年后,荣耀内部完成了一系列战略调整和组织变革。其中,荣耀中国区启动“雄鹰计划”竞聘改革,开放38个关键管理岗位公开竞聘,24%参与竞聘者为90后。同时,荣耀新增了AI新产业部门,将AI相关研发工作设定为一级研发部门,目前AI和软件部门员工已达2600人。
在荣耀400系列的发布会上,荣耀官宣正式进军机器人领域,并已成立新产业孵化部,下设具身智能实验室、具身数据实验室、交互安全实验室、动力总成实验室和仿生本体研究实验室五大实验室。公开消息显示,荣耀正在招聘机器人数据生成算法工程师、具身AI架构师等岗位。
产品方面,今年以来,荣耀推出包括主打长续航的手机荣耀Power、电竞性能旗舰手机荣耀GT Pro,以及荣耀400系列等在内的多款AI手机。
据荣耀方面透露,荣耀400系列首销日销量同比荣耀300系列增长195%,同比荣耀200系列增长138%,打破近三年荣耀手机首销日销量纪录。
7月2日,荣耀即将发布第五代折叠屏旗舰手机荣耀Magic V5。
据悉,荣耀在全球市场持续强劲增长。过去一年,荣耀拉美、中东非、亚太等地区增长均超50%,在东南亚的增长甚至超过了100%。其中,荣耀中东非过去两年增长了4倍,今年开年4个月继续增长66%。
可以预期,荣耀IPO募集资金将被用于AI研发的各个关键环节。这意味着,登陆A股后,荣耀将在AI终端生态进行持续且大量的投入,持续加码AI。
免责声明:上述内容仅代表发帖人个人观点,不构成本平台的任何投资建议。


