A+H浪潮不止!「兆威机电」首次递表,2024年收入超15亿
来源:招股书
来源|LiveReport大数据
招股书|点击文末“阅读原文”
摘要:兆威机电于2025年6月18日向港交所递交招股书,拟在香港主板上市,公司是一家是领先的一体化微型传动与驱动系统解决方案提供商,按收入计在中国排名第一,在全球排名第四(根据弗若斯特沙利文报告)。2024年收入为15.25亿人民币,同比增长26.42%;毛利为4.76亿人民币,同比增长36.23%,毛利率为31.19%;净利润为2.25亿人民币,同比增长25.29;2025年一季度收入为3.68亿,净利润为0.55亿人民币。
LiveReport获悉,成立源于2001年的深圳市兆威机电股份有限公司Shenzhen Zhaowei Machinery & Electronics Co., Ltd.(以下简称“兆威机电”)于2025年6月18日在港交所递交上市申请,拟香港主板上市。这是该公司第1次递交上市申请,联席保荐人为招商证券及德意志证券;此外,公司还是A股上市公司,证券代码为:003021.SZ。
公司是领先的一体化微型传动与驱动系统解决方案提供商,按收入计在中国排名第一,在全球排名第四(根据弗若斯特沙利文报告)。公司秉持持续创新的发展理念,构建了「传动系统+微电机系统+电控系统」的「1+1+1」协同创新体系,以顺应数智化时代微型驱动应用对系统集成度、响应速度和空间利用效率提出的极高要求。通过将三大系统深度融合,公司能够在极小体积内实现高性能驱动控制,从而满足精密、微型、智能等日益严苛的市场需求,持续推动微型驱动技术的发展。截至2025年3月31日,公司拥有382项相关专利,专利数量在中国一体化微型传动与驱动系统行业内排名第一。
公司主要面向智能汽车、具身机器人、消费科技、医疗科技以及先进工业制造等高增长行业提供应用场景定制的一体化微型传动与驱动系统解决方案,在相关行业积累了深厚的技术能力与稳定的客户基础。公司专注于这些行业,是因为它们正在经历以智能化、自动化和微型化为特征的结构性变革,逐步重塑下一代新兴产业。公司的解决方案正赋能这些产业在精密度、效率和控制力方面实现全新突破。
来源:招股书
投资亮点
•全球领先、中国最大的一体化微型传动与驱动系统解决方案提供商,赋能多个高增长行业领域;
•高精度灵巧手及具身机器人驱动模块技术的战略性领先地位;
•行业领先的研发能力支撑持续创新与市场领先;
•全球蓝筹客户基础,基于共创创新建立高黏性合作关系;
•卓越的先进制造能力,赋能高精度规模化生产;
•具备远见卓识与丰富经验的管理团队,以价值导向文化驱动可持续增长
公司资料:
官网:https://www.szzhaowei.net/
公司地址:中国深圳市宝安区燕罗街道燕川社区燕湖路62号办公楼101
香港地址:香港铜锣湾希慎道33号利园一期19楼1910室
财务分析
截至2024年12月31日止3个年度:
收入分别约为人民币11.52亿元、12.06亿元、15.25亿元,年复合增长率为15.02%;
毛利分别约为人民币3.35亿元、3.49亿元、4.76亿元,年复合增长率为19.13%;
净利润分别约为人民币1.5亿元、1.8亿元、2.25亿元,年复合增长率为22.39%;
毛利率分别约为29.08%、28.95%、31.19%;
净利率分别约为13.06%、14.92%、14.79%。
来源:LiveReport大数据
公司2024年度收入、毛利及净利持续攀升。2025年一季度,公司贸易应收5.06亿元,贸易应付4.16亿元;短期借款约2.34亿元,期末现金约3.59亿元;经营性现金流为0.07亿人民币。
行业概况
据弗若斯特沙利文报告,在更广泛的应用场景及日益增长的场景化设计需求的推动下,全球一体化微型传动与驱动系统行业规模已从2020年的人民币782亿元增长至2024年的人民币1,113亿元,复合年增长率为9.2%。未来,随着产业升级和技术进步等因素的推动,预计该行业将从2025年的人民币1,243亿元增长至2029年的人民币2,049亿元,复合年增长率为13.3%。
来源:招股书
同行业公司IPO对比
本次选取的同行业对比公司为:鸣志电器(603728.SH)、卧龙电驱(600580.SH)
鸣志电器:公司专注于信息化技术应用领域的控制执行元器件及其集成产品的研发和经营,在高精度控制电机及其驱动控制系统产品领域拥有尖端技术,是全球运动控制领域的先进制造商,中国运动控制领域的领军企业。
卧龙电驱:公司集电机与控制、输变电、电源电池三大产品链,产品涵盖各类微特电机及控制、低压电机及控制、高压电机及控制、电源电池及输变设备等40大系列3000多个品种,主导产品引领国际国内主流市场并配套诸多国家重点工程项目。
来源:LiveReport大数据
主要股东
截至最后实际可行日期,公司的控股股东集团合共拥有本公司投票权的62.54%,其中包括(i)李先生持有的18.18%投票权,(ii)兆威控股持有的35.44%投票权,及(iii)李先生及谢女士通过清墨合伙企业持有的8.93%投票权。
来源:招股书
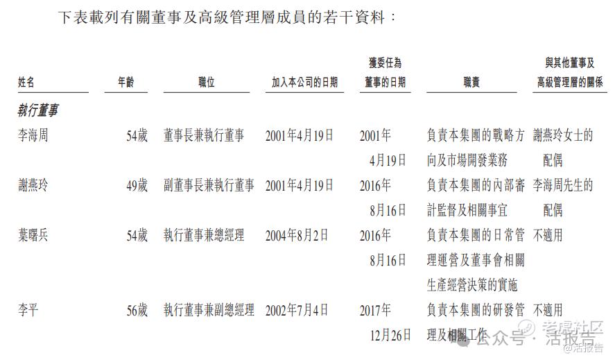
管理层情况
公司董事会由八名董事组成,包括四名执行董事,一名职工代表董事及三名独立非执行董事。李海周为董事长兼执行董事,主要负责战略方向及市场开发业务。
来源:招股书
中介团队
据LiveReport大数据统计,兆威机电中介团队共计10家,其中保荐人2家,近10家保荐项目数据表现一般;公司律师共计2家,综合项目数据一般。整体而言中介团队历史数据表现一般。
来源:LiveReport大数据
(本文首发于活报告公众号,ID:livereport)
免责声明:上述内容仅代表发帖人个人观点,不构成本平台的任何投资建议。


