鱼油精炼「高龙海洋集团」首次递表,存货周转慢拖累现金留存
图片
来源:招股书
来源|LiveReport大数据
招股书|点击文末“阅读原文”
摘要:高龙海洋集团2024年6月28日首次向港交所递交招股书,拟在香港主板上市,公司是一家领先的饲料级及食品级鱼油精炼及浓缩企业。2023年度收入约为5.32亿港元,同比增长14.73%,净利润约为0.60亿元,同比上一年有所下滑。
LiveReport获悉,成立源于1994年的高龙海洋集团有限公司 Coland Ocean Group Limited(以下简称“高龙海洋集团”)于2024年6月28日在港交所递交上市申请,拟香港主板上市。这是该公司第1次递交上市申请,独家保荐人为越秀融资。
公司是一家领先的饲料级及食品级鱼油精炼及浓缩企业,也是中国鱼油行业的行业发展推动者之一。截至2023年12月31日止年度,按销售收入计,公司于中国饲料级鱼油精炼及浓缩市场中的市场份额为24.8%,排名第一。于截至2023年12月31日止年度,按出口额计,公司于中国饲料级鱼油精炼及浓缩市场亦排名第一,占鱼油出口总额的[9.8]%。此外,于截至2023年12月31日止年度,按销售收入计,公司于中国食品级鱼油精炼及浓缩市场中的市场份额为3.2%,排名第八。再者,于截至2023年12月31日止年度,公司拥有中国最大的鱼油精炼及浓缩产能。
公司于主要将毛鱼油精炼和浓缩成具有各种EPA和DHA含量的优质饲料级和食品级鱼油产品。鱼油含有丰富的omega-3长链多不饱和脂肪酸,包括EPA和DHA,是对人类和动物健康至关重要的必需营养素。公司的产品大致可分为两类,即(i)EPA和DHA组合比例为25%或更低的饲料级鱼油,用于动物饲料补充其营养成分,及(ii)EPA和DHA组合比例为30%至75%的食品级鱼油,可用于生产供人类食用的鱼油胶囊及保健品或由公司客户进一步加工成药用级鱼油。根据相关报告,公司能够提炼和浓缩EPA和DHA比例高达75%的食品级鱼油,这在中国被认为是先进的水平。
图片
来源:招股书
投资亮点
•精炼饲料级鱼油销售额和出口量在中国名列前茅的鱼油生产商,增长势头强劲;
•作为行业发展的驱动者之一,公司愿景推动鱼油行业标准的制定,并在中国构建食品级鱼油产品生态系统;
•公司实行严格的质量控制,鱼油产品的食品安全历史悠久;
•成熟的销售网络和信誉良好的多元化客户群;
•公司能够维护稳定且庞大的供应商网络;
•富有远见且经验丰富的管理团队;
公司资料:
官网:http://www.colandoceangroup.com
公司地址:香港干诺道中200号信德中心西座2812室
财务分析
截至2023年12月31日止3个年度:
收入分别约为港元2.46亿元、4.64亿元、5.32亿元,年复合增长率为47.17%;
毛利分别约为港元0.45亿元、1.13亿元、1.19亿元,年复合增长率为63.45%;
净利润分别约为港元0.14亿元、0.70亿元、0.60亿元,年复合增长率为105.77%;
毛利率分别约为18.13%、24.25%、22.36%;
净利率分别约为5.77%、15.01%、11.29%。
图片
来源:LiveReport大数据
公司收入持续三年增长,毛利及净利也表现尚可。2023年存货约为2.86亿港元,贸易应收0.71亿,而贸易应付0.82亿,经营性现金流为-0.50亿,期末现金954.1万港元,由此可见,存货积压及周转较慢的特性导致公司账面现金留存较低。
行业前景
中国鱼油精炼及浓缩行业的市场规模从2019年的人民币33亿元增至2023年的人民币46亿元,2019年至2023年的复合年增长率为8.3%。预计未来五年市场将稳步增长,复合年增长率为8.9%,并于2028年达人民币70亿元。
图片
来源:招股书
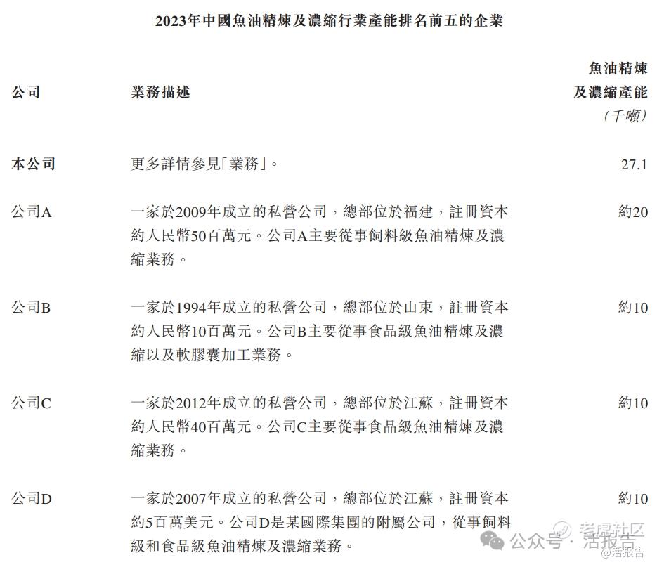
行业地位
中国的主要鱼油精炼及浓缩公司分布在江浙、福建、山东等沿海地区,而四川则主要生产药用级鱼油。
图片
来源:招股书
同行业公司IPO对比
本次选取的同行业对比公司为:无与之对标的上市公司
主要股东
Rising Trend将持有本公司已发行股本约75%,并将继续为公司的控股股东。Rising Trend由Coland Group (Bermuda)全资拥有,而Coland Group (Bermuda)由黄进先生及董晴女士分别拥有88.0%及12.0%。
图片
来源:招股书
管理层情况
公司共计三位执行董事,一位非执行董事及三位独立非执行董事,黄进为董事会主席。
图片
来源:招股书
中介团队
据LiveReport大数据统计,高龙海洋集团中介团队共7家,其中保荐人1家,近10家保荐项目数据表现一般;公司律师共计3家,综合项目数据一般。整体而言中介团队历史数据表现一般。
图片
来源:LiveReport大数据
保荐人承销历史业绩
越秀融资历史所保荐的项目首日破发率为0%。
图片
来源:LiveReport大数据
(本文首发于活报告公众号,ID:livereport)
免责声明:上述内容仅代表发帖人个人观点,不构成本平台的任何投资建议。


