风华秋实冲刺港交所上市:营收来源单一,十分依赖腾讯音乐及鹿晗
贝多财经发现,1月22日,音乐娱乐服务提供商风华秋实集团控股有限公司(下称“风华秋实”)在港交所递交招股书,准备在港交所上市。了解,该公司主要经营音乐版权许可、音乐录制业务。
招股书显示,根据灼识咨询报告,按2019年中国音乐版权许可及音乐录制产生的收益计,风华秋实在音乐唱片公司中排名第18位,市场份额约为0.6%。在总部位于中国的音乐唱片公司中,其排名第7位,市场份额约为1.5%。
管理艺人包括鹿晗等,毛利率极高
风华秋实称,其自2011年起便开始建立音乐库,其音乐库由2018年末的329件音乐作品持续增长至最后实际可行日期的425件音乐作品(其中11件尚未发布)。其中,391件由风华秋实制作。
截至报告期末,风华秋实共管理10名艺人和10名练习生艺人,包括黑豹乐队(自2012年起)、鹿晗(自2015年起)、郝云(自2016年起)及赵照(自2016年起)等。
根据招股书,2018年、2019年与2020年前三季度,风华秋实的收入分别约为1.004亿元、0.556亿元与0.585亿元;同期,其净利润分别约为0.186亿元、0.188亿元与0.450亿元。
风华秋实发现,风华秋实的毛利率极高。报告期内,其毛利分别为5173.4万元、4568.5万元、4893.2万元,对应的毛利率由2018年的51.5%增加至2019年82.2% ,2020年前三季度增至83.6%。
其中,音乐版权许可及音乐录制业务是风华秋实的主要业务。报告期内,该项业务的营收分别为3044.4万元、5056.0万元、5731.3万元,占比分别为30.3%、90.9%、98.0%。
同时,风华秋实还经营着演唱会主办及制作、艺人管理业务。报告期内,其演唱会主办及制作的营收从2018年的6073.7万元,降至2019年的180.6万元,占比由60.5%减少至3.3%。
风华秋实称,其主要业务板块并未受到新冠疫情的重大影响。不过,其演唱会主办及制作和艺人管理业务(通常涉及大量人员集聚和领衔艺人亲临现场)已因演唱会或商业活动取消、暂停或改期而受到影响。
十分依赖腾讯音乐,鹿晗举足轻重
根据风华秋实披露,报告期内,其来自五大客户的总收入分别约为3600万元、4800万元与5640万元,分别占其当期总收入的约35.9%、86.3%与96.4%。截至报告期末,风华秋实的营收几乎均由前五大客户贡献。
贝多财经发现,对风华秋实营收起到最主要作用的还是腾讯音乐娱乐集团(NYSE:TME)。招股书显示,风华秋实的最大客户——客户X在报告期内产生的收益分别占该集团总收入的约26.2%、78.6%与70.7%。
风华秋实称,客户X是一间母公司在纽约证券交易所上市的集团公司,其主要业务包括经营线上音乐娱乐平台,在2019年占国内音乐版权约80%。而根据贝多财经了解,在纽交所上市的客户X即为腾讯音乐娱乐集团。
换句话说,风华秋实极度依赖腾讯音乐娱乐集团的采购。风华秋实称,其未来的财务表现将取决于后者。而后者的成功则取决于若干因素,包括其精选曲目、音乐作品的观众喜好、市场接受度等。
同样的,在供给侧,风华秋实也十分依赖其音乐版权所有人,即艺人、出品公司等。其中,艺人鹿晗给予了风华秋实充分的保障。报告期内,其支付给鹿晗集团(鹿晗)的总采购成本分别占总采购成本约35.8%、46.1%与22.8%。
鹿晗
同时,鹿晗在2018年、2019年与2020年前三季度的直接应占收入金额分别为约7090万元、1420万元与720万元,分别占其总收入的约70.6%、25.5%与12.3%。这也意味着,鹿晗的份量相当重。
此前,风华秋实联合创始人黄桢峰曾在采访中表示,“我们和鹿晗的合作是相当有默契的,彼此也很信任。在他回国后,我们必须要做出带有他本人标签的作品,突出他作为歌手的身份和气质。”
包括鹿晗在内,2018年、2019年与2020年前三季度,风华秋实对五大供应商的总采购成本分别约为2710万元、490万元及560万元,分别占该集团总采购成本的约60.6%、88.1%与84.4%。
李辉等6人控股,三七互娱持股20%
据了解,上海赋瑞吉声文化传播合伙企业(有限合伙)、新线索(北京)影视投资有限公司等也逐渐在风华秋实的供应商体系中发挥着越来越重要的作用。其中,后者为风华秋实的关联方,三七互娱(SZ:002555)、黄桢峰、唐宇啸等均持股。
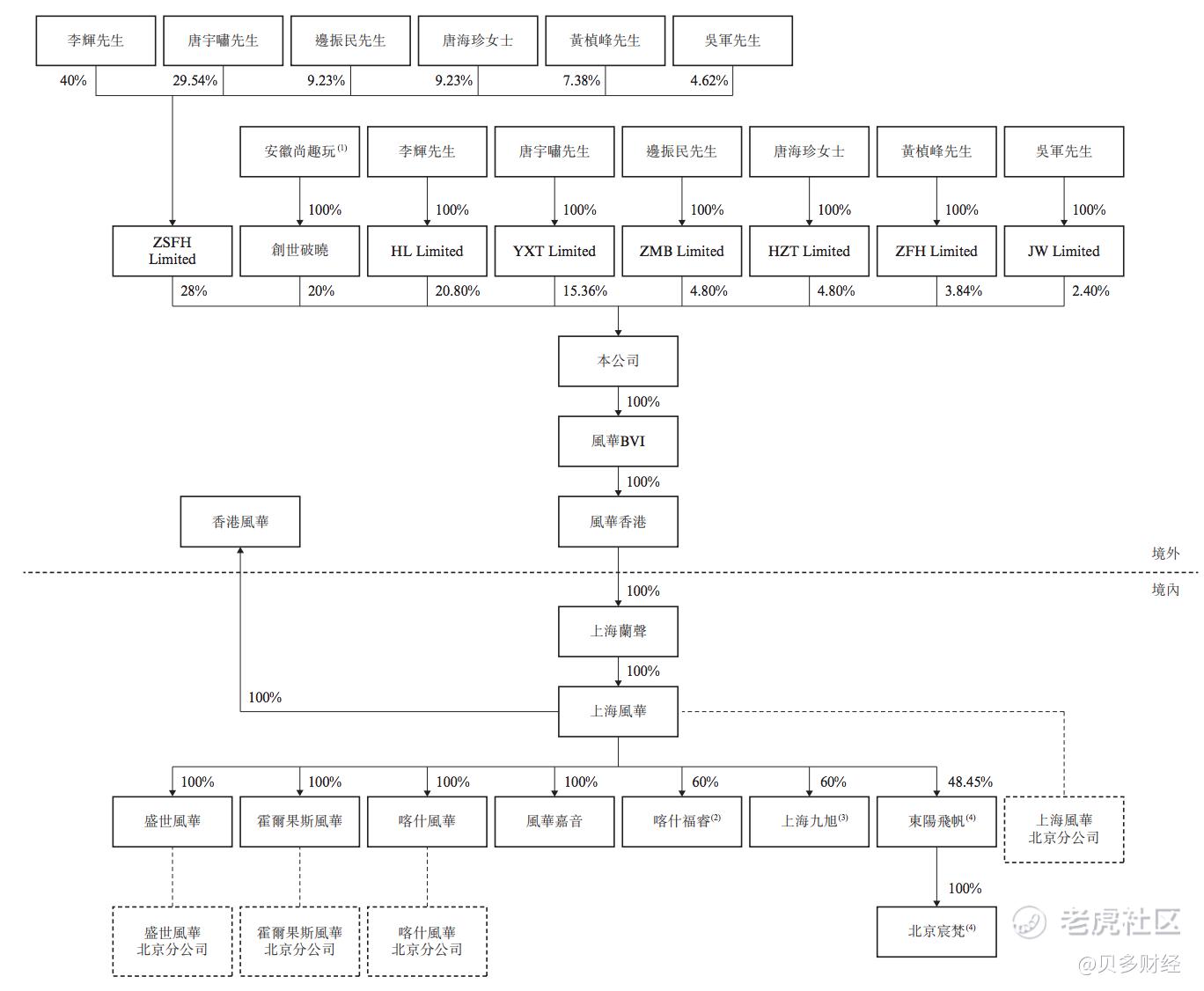
其中,黄桢峰、唐宇啸均为风华秋实的联合创始人。招股书披露,根据一致行动协议,风华秋实创始人、董事长李辉、唐宇啸、边振民、唐海珍、黄桢峰、吴军等六人为一致行动人,由李辉进行管理和控制。
招股书显示,风华秋实的高管包括其创始人、董事会主席李辉,行政总裁兼董事唐正一,首席内容官兼副总经理赵明义,财务总监陈义隽,法务部门总监王岷,版权许可部门总监王琳,演唱会主办及制作部门总监王吉荣等。
股权方面,李辉、唐宇啸、边振民、唐海珍、黄桢峰、吴军分别直接持股20.8%、15.36%、4.8%、4.8%、3.84%、2.4%,6人还通过樟树风华间接持股28%。据此计算,李辉等6人合计持有风华秋实80%的股权,共同组成控股股东。
除了李辉、唐宇啸等持股外,风华秋实还在2016年引入了外部投资者——三七互娱。据了解,三七互娱通过淮安三七持有该公司20%的股权。根据招股书,三七互娱所持股权的代价为1.202亿元。
2019年7月15日,淮安三七将其所持风华秋实20%股权转让给了三七互娱旗下安徽尚趣玩网络科技有限公司。风华秋实称,其就三七互娱春节庆贺活动提供活动制作服务,为其演唱会主办及制作业务贡献收益。$三七互娱(002555)$ $腾讯音乐(TME)$
免责声明:上述内容仅代表发帖人个人观点,不构成本平台的任何投资建议。


