AI药物和材料科学研发平台「晶泰科技」递表港交所,港股第二家18C递表企业!
图片
来源:招股书
来源丨LiveReport大数据
招股书丨点击文末“阅读原文”
晶泰科技于2023年11月30日通过港交所聆讯,拟在香港主板上市,独家保荐人为中信证券。公司是基于量子物理、以人工智能赋能和机器人驱动的药物和材料科学研发平台,2022年收入为人民币1.3亿元,净亏损14.4亿元,研发支出3.6亿元。公司是继黑芝麻智能之后,第二家递表港交所的特专科技公司。
LiveReport获悉,来自广东深圳的QuantumPharm Inc.(以下简称“晶泰科技”)于2023年11月30日在港交所递交上市申请,拟香港主板上市。公司为特专科技公司,通过18C上市规则申请在港上市,这是该公司第1次递交上市申请。
公司是一个世界前沿的基于量子物理、以人工智能赋能和机器人驱动的创新型研发平台。公司采用基于量子物理的第一性原理计算、先进人工智能、高性能云计算以及可扩展及标准化的机器人自动化相结合的方式,为制药及材料科学(包括农业技术、能源及新型化学品以及化妆品)等产业的全球企业集团和创新公司提供药物及材料科学研发解决方案及服务。
公司建立了一个专有的综合技术平台,该平台集成了云超算赋能的计算器式工具,包括基于量子物理的第一性原理计算和人工智能,用于干实验室计算和评估,以及机器人自动化的湿实验室实验。
图片
来源:招股书
公司在药物设计与发现领域做出了重大贡献,提高了速度、规模、新颖性和成功率。公司最近扩展业务至材料科学(如生物基材料的设计和发现、农业技术应用新型化合物、新型化学表面活性剂和催化剂以及化妆品)和自动化(如自动化化学合成)领域,并致力于未来持续拓展这一业务。
公司与辉瑞、琼森及德国默克集团等很多世界领先的生物技术与制药企业集团建立了长期稳固的合作关系,自成立以来,公司接获世界知名私募股权投资和战略投资者的大力投资与支持,包括红杉、MiraeAsset、谷歌、腾讯及中国人寿。
截至最后实际可行日期,公司拥有700多名科学家和技术专家,亦持有超过120项已授权专利、约27项正在进行的药物发现项目,并有四个研发机构,其拥有实验室面积超过10,000平方米。
公司的业务主要包括(i)药物发现解决方案(提供横跨药物发现及研究全过程中不同模块的解决方案);及(ii)智能自动化解决方案(主要包括固态研发服务及自动化化学合成服务)。
财务分析
截至2022年12月31日止3个年度、2022年及2023年前6个月:
收入分别约为人民币0.4亿、0.6亿、1.3亿、0.4亿及0.8亿,年复合增长率为93.44%;
研发分别约为人民币-0.8亿、-2.1亿、-3.6亿、-1.6亿及-2.3亿,年复合增长率为107.29%;
净利润分别约为人民币-7.3亿、-21.4亿、-14.4亿、-3.4及-6.2亿,年复合增长率为39.96%;
研发占亏损比分别约为11.38%、9.95%、24.95%、46.48%及37.79%。
图片
公司过去三年多来收入快速增长,但研发支出也在持续上升,目前仍需加大业务和客户群体的拓展以实现商业化规模效益,2022年公司净亏损同比有所收窄,截至2023年上半年,公司研发占亏损比约为37.8%。
2023年上半年,公司经营活动现金流为-3亿,期末账上现金10.4亿、定期存款19亿、流动资产总额33.6亿。
行业前景
全球药物发现阶段的药物研发外包市场规模由2018年的76亿美元增至2022年的112亿美元,CAGR为10.3%,并预计将由2023年的123亿美元进一步增至2030年的325亿美元,CAGR为14.9%。
图片
来源:招股书
中国药物发现的药物研发外包服务市场规模由2018年的11亿美元增至2022年的26亿美元,CAGR为23.4%,并预计将由2023年的34亿美元进一步增至2030年的119亿美元,CAGR为19.6%。
图片
来源:招股书
全球自动化研发实验室市场规模由2018年的18亿美元增至2022年的42亿美元,CAGR为23.6%,并预计将由2023年的59亿美元进一步增至2030年的607亿美元,CAGR为39.6%。
图片
来源:招股书
行业地位
根据弗若斯特沙利文的资料,截至2023年6月30日,公司是世界上少数同时拥有基于量子物理的第一性原理计算、先进的人工智能技术及自动化湿实验室能力的药物及材料科学研发公司之一,就透过股权融资筹集的资金总额而言,公司在全球的人工智能赋能的药物发现公司中排名第一。
图片
来源:招股书
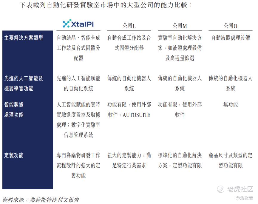
全球自动化研发实验室市场存在多家知名参与者,彼等均提供专业的解决方案及尖端技术。公司因稳健的人工智能赋能的自动化解决方案而闻名,此等解决方案可透过数字化实验室信息管理系统分析大量数据集并实时监控实验进展。
图片
来源:招股书
同业对比
公司的同行业对比公司为:成都先导(688222.SH)、泓博制药(301230.SZ)
成都先导是一家高科技创新药物研发企业,由英国皇家化学学会会士JIN LI(李进)博士归国后携国内外多位生物、化学等领域专家共同创建,公司设立至今一直围绕着DNA编码化合物库(DEL)技术潜心研究与创造,专注于原创新药的早期链段研发——苗头化合物和先导化合物的发现。
泓博制药是一家新药研发以及商业化生产一站式综合服务商,致力于药物发现、制药工艺的研究开发以及原料药中间体的商业化生产。公司立足新药物研发产业链中的关键环节,构建涵盖药物发现、工艺研究与开发的综合性技术服务平台以及新药关键中间体和自主产品生产的商业化生产平台。公司作为小分子新药研发以及商业化生产一站式综合服务商,主营业务主要涵盖药物发现(CRO)、工艺研究与开发(CRO/CDMO)以及商业化生产(含CMO)。
图片
来源:LiveReport大数据
主要股东
温博士、马博士、赖博士、QuantumPharm Holdings、SSBL Holdings Limited、Crete Helix、Jian Guo Pai、SeveningBAlpha及Sevening B Holdings是公司股东大会上具有最大投票权的股东集团。
图片
来源:招股书
除此之外,公司的股东中还包括腾讯、红杉、中国人寿、五源资本等诸多知名机构,其中腾讯通过意像架构持股13.66%,为最大的机构股东。
管理团队
董事会由八名董事组成,其中包括四名执行董事、一名非执行董事及三名独立非执行董事。
图片
来源:招股书
上市前融资
图片
来源:LiveReport大数据
中介团队
据捷利交易宝数据统计,晶泰科技中介团队共计9家,其中保荐人共计1家,近10家保荐项目数据表现较好;公司律师共计3家,综合项目数据可圈可点。整体而言中介团队历史数据表现一般。
图片
来源:LiveReport大数据
保荐人历史业绩
中信证券近期保荐的首日破发率为50%。
图片
来源:LiveReport大数据
风险信息
根据天眼查数据,公司的运营主体深圳晶泰科技有限公司涉及的风险信息包括:
历史司法风险13条,主要为公司与中奥生物医药技术(广东)有限公司、启德医药科技(苏州)有限公司的合同纠纷。
整体来看,公司各项风险较少,属于比较正常的范围。
免责声明:上述内容仅代表发帖人个人观点,不构成本平台的任何投资建议。


