香港数字媒体广告公司「QMMM」,拟在纳斯达克上市
图片
来源:招股书
来源丨LiveReport大数据
招股书丨点击文末“阅读原文”
QMMM Holdings于2023年10月6日向美国SEC递交招股书,拟在纳斯达克上市,股票代码为QMMM,公司是香港数字媒体广告服务、虚拟化身及虚拟服装技术服务公司。公司计划以5美元/股发行96万股普通股,预计募资480万美元。
中介团队:
承销商:Pacific Century Securities LLC
审计师:WWC, P.C.
公司中、港、美律师:广东卫斯理、Stevenson, Wong & Co.、FisherBroyles, LLP
承销商港、美律师:David Fong & Co.、Sichenzia Ross Ference LLP
公司是一家屡获殊荣的数字媒体广告服务和虚拟化身及虚拟服装技术服务公司,业务主要通过香港的两家运营子公司进行,即ManyMany Creations 和 Quantum Matrix,两者分别成立于2005年和2014年。
公司在500多个商业活动中使用了交互设计、动画、艺术技术和虚拟技术,并与国内外大型银行、房地产开发商、世界著名游乐园、国际顶级运动服装和鞋类品牌、奢侈化妆品和国际品牌合作,在香港进行广告和创作工作。
子公司ManyMany Creations通过数字技术突破传统广告形式,为广告活动、电视广告、在线视频、360视频和动画、VR/AR/MR技术、3D扫描、动作捕捉等内容创意和制作提供一站式服务、投影映射和数字幕墙制作。
子公司Quantum Matrix推出了数字化身“Quantum Human”和“Quantum Fit”解决方案,其认为这是世界上唯一一种大规模采用虚拟身份的化身技术;Quantum Matrix已经创建了30000多个数字化身。
图片
图片
来源:招股书
财务业绩
截至3月31日的2022及2023财年,公司实现收入分别为181.8万美元及134.5万美元,相应净利润分别为37.1万美元及-61.2万美元。
图片
来源:招股书
行业概况
根据美国商业资讯发布的《2022年3D动画全球市场报告》,全球3D动画市场从2021年的208亿美元增长到2022年的229亿美元,复合年增长率为10.7%,预计到2027年将增长至354亿美元,复合年增长率为11.4%。
主要股东
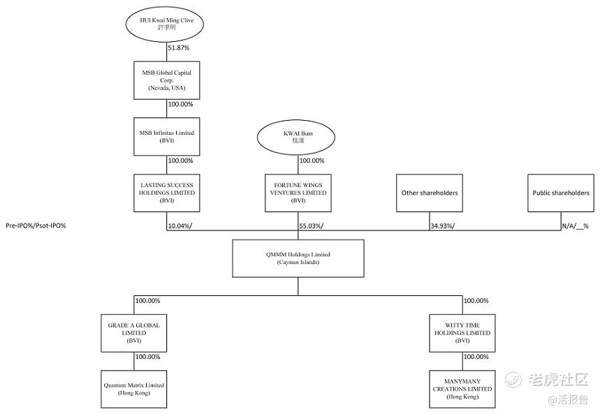
IPO前,Bun Kwai通过Fortune Wings Ventures Limited持股55%;Kwai Ming Clive Hui通过MSB Global Capita Corp控制的Lasting Success Holdings Limited持股10%。
图片
来源:招股书
公司架构如下:
图片
来源:招股书
管理团队
图片
来源:招股书
免责声明:上述内容仅代表发帖人个人观点,不构成本平台的任何投资建议。


