众淼创科递表港交所:营收、利润持续双增,“新生代”发展迅猛
近日,众淼创新科技(青岛)股份有限公司(以下简称“众淼创科”)递交招股书,拟在港交所主板上市,国泰君安国际为其独家保荐人。
据招股书披露,众淼创科是一家保险代理服务及解决方案的提供商。该公司在招股书中称,其已建立一套“线上+线下”一体化的服务模式,涵盖包括风险评估、提供场景化咨询、分销保险产品及保险理赔等保险业务的主要流程。
天眼查信息显示,众淼创科成立于2017年3月,前称报青岛全掌柜科技有限公司、众淼创新科技(青岛)有限公司等。目前,该公司的注册资本为1.06亿元,法定代表人为鹿遥,股东包括青岛海盈汇、上海曌奇、青岛海创汇等。
虽然是仅成立六年的新兴公司,但众淼创科可谓“初生牛犊不怕虎”。在成立当年,该公司便收购了成立于2001年、一直从事保险代理服务的海尔保险代理,成为了海尔集团的一员。
目前,海尔集团也是众淼创科控股股东。本次上市前,海尔集团通过其附属公司及有限合伙企业的投票权安排间接通过海尔卡奥斯持有众淼创科约60.44%的投票权,其中通过青岛海盈汇持股52.88%,通过青岛海创汇持股7.56%。
贝多财经了解到,海尔集团体系内共有四家上市公司,包括海尔智家(600690.SH)、海尔生物(688139.SH)、盈康生命(300143.SZ)和雷神科技(872190.BJ),若此次众淼创科能够顺利上市,将会成为海尔集团旗下的第五家上市公司。
另外,由海尔集团设立的海尔物流储运(现名为“日日顺供应链科技股份有限公司”,下称“日日顺”)也已经通过了深圳证券交易所上市委的审议,计划在创业板上市。据了解,日日顺于2019年8月从海尔智家出表。
有海尔集团作为“靠山”,众淼创科的发展速度十分迅猛。据招股书介绍,众淼创科已拥有“全掌柜”APP和“企业保险交互服务平台”网站两款线上平台,分别服务于保险代理人及家庭保险用户和公司的企业保险用户。
不仅如此,众淼创科的数字化解决方案覆盖范围正逐渐拓宽,已经开始逐步向保险公司、保险中介行业的其他参与者输出。
截至目前,众淼创科已形成成熟的保险代理服务生态圈。据介绍,众淼创科连接了超过60家保险公司,覆盖山东、河北、河南及吉林四个省内10多个城市的逾8600名保险代理人,近20家战略渠道合作伙伴及逾1.2万名企业保险用户及25万名家庭保险用户。
2020年、2021年和2022年,众淼创科的营收分别为人民币0.93亿元、1.20亿元和1.48亿元,复合年增长率为26.1%;净利润分别为2022.30万元、2699.20万元和3634.90万元,复合年增长率为34.1%,业绩一路“高歌猛进”,实现了营收和利润的双增长。
目前,众淼创科已形成以保险代理业务为主、IT及其他服务业务为辅的盈利模式。报告期各期,该公司主营的保险代理业务收入占比分别为97.3%、96.7%和88.1%,稳定在九成上下。
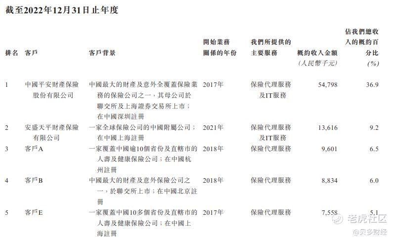
但需要注意的是,众淼创科正面临过度依赖主要客户的风险。报告期内,该公司来自五大客户的收入占比分别约为73.7%、74.5%和63.7%。其中,最大客户——中国平安财产保险股份有限公司(下称 “平安财险”)的贡献占比分别为23.7%、34.6%和36.9%。
值得一提的是,而平安财险也是众淼创科的五大供应商之一。高集中度的客户群体也意味着相对较低的抗风险能力,如果出现重要客户流失或自身发生重大不利变化等情况,都会对该公司的业务稳定性及持续性可能受到影响。
众淼创科亦在招股书中提示称,通常情况下,其与保险代理订立为期三年、与战略渠道合作伙伴订立为期一至三年的合作协议,如在此期间终止与任何该等主要供应商的合作都可能对其收入及利润造成重大不利影响。
免责声明:上述内容仅代表发帖人个人观点,不构成本平台的任何投资建议。


复合年增长率为26.1%这一句话就打动了我
营收、利润持续双增这样的股票适合参与打新
打新这件事情,尤其是港股,没什么搞头