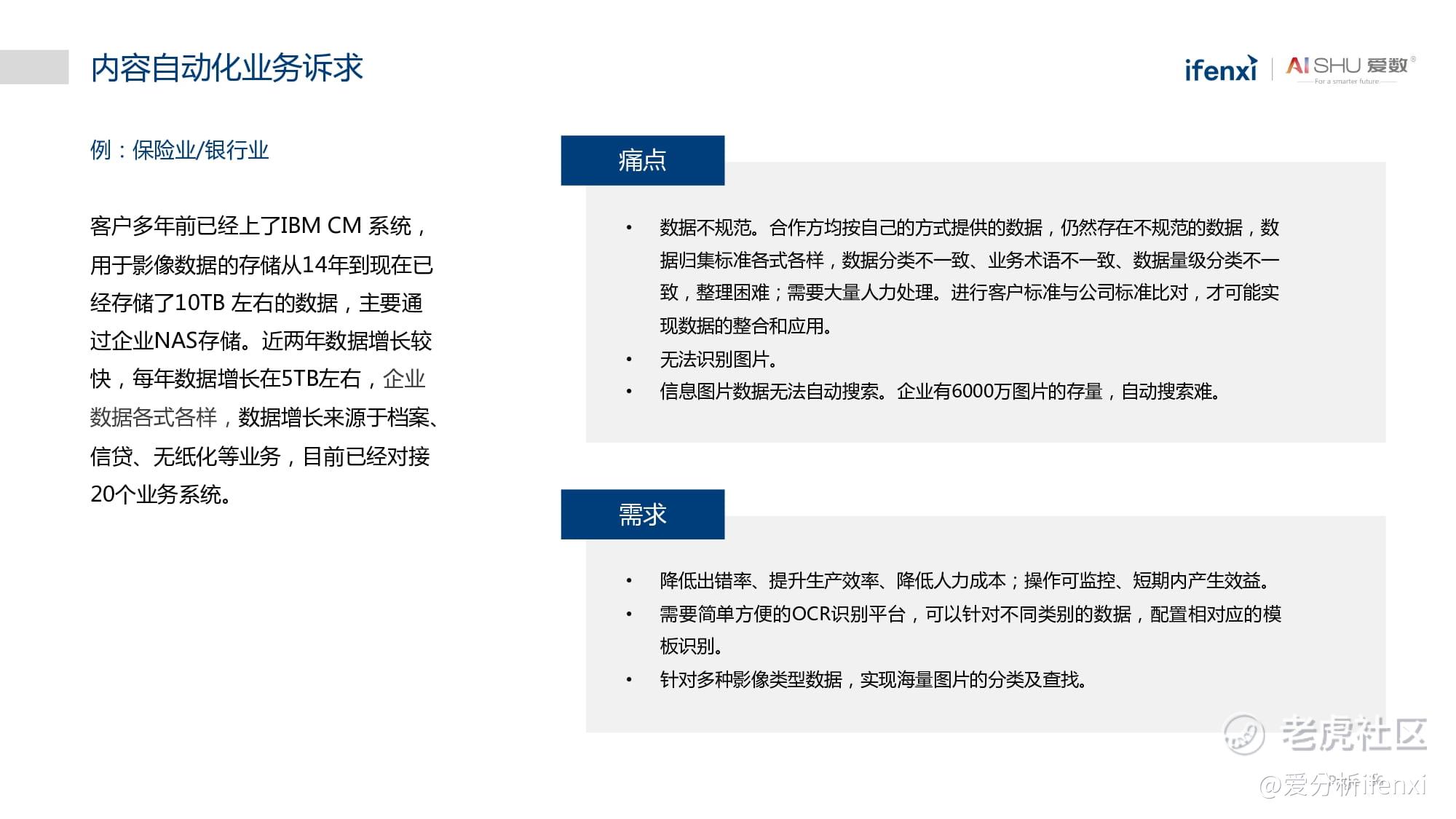
海量数据怎么管?看非结构化数据中台的革命性创新
在快速增长的数据中,非结构化数据占比已达80%,企业现有架构已经无法应对海量非结构化数据的管理和应用,面临扩容难、备份难、管控难的多重困局,非结构化数据需要革新的底层架构,非结构化数据中台应运而生。
针对非结构化数据中台,大数据基础设施提供厂商爱数联合爱分析发布了《中国非结构化数据中台实践白皮书》(以下简称“白皮书”)。白皮书总结了企业面临的海量非结构化数据的业务痛点以及解决方案,展示了非结构化数据中台的多场景应用实践案例,并探讨了行业未来发展趋势。
免责声明:上述内容仅代表发帖人个人观点,不构成本平台的任何投资建议。
2
举报
登录后可参与评论
- 颜家佃·2020-08-12改方努力一切都能解决点赞举报

