解直锟突然逝世!“万亿帝国”中植系权力如何交接?
(全文约1000字,读完需要5分钟)
(图片来源:新浪网)
12月18日晚,中植企业集团发布讣告,集团创始人解直锟,因心脏病突发抢救无效,于2021年12月18日9时40分在北京逝世,享年61岁。
讣告中写道,“解直锟先生倾尽毕生心血创建了中植企业集团,一生爱国爱党、勤勉敬业,热心慈善公益事业。他是一名真正的英勇无畏的英雄!”
公开资料显示,解直锟于1995年一手创立了中植企业集团,由实业发家,后更多转向布局金融,资产管理总规模或超万亿。中植集团实体产业布局包括半导体、大数据、大消费、大健康、幼儿早教、新能源汽车、生态环保等多个行业。
在金融板块,中植集团控股或参股六家持牌金融机构,包括中融信托、中融基金、横琴人寿、恒邦财险、中融汇信期货和天科佳豪典当行。控股或参股五家资产管理公司,包括中海晟融、中植国际、中新融创、中植资本、首拓融盛。控股或参股四家财富管理公司,分别为恒天财富、新湖财富、大唐财富、高晟财富。
中植系持股比例超过5%的境内外上市公司多达20余家,解直锟至少是8家A股上市公司的实际控制人,包括融钰集团、美吉姆、宇顺电子、准油股份、美尔雅、康盛股份、凯恩股份、ST天山等。
其中,宇顺电子、ST天山、准油股份三家上市公司今年前三季度处于亏损状态。数据显示,2021年前三季度,宇顺电子、ST天山、准油股份实现归属净利润分别约为-1631万元、-2175万元、-2288万元,其中宇顺电子目前正在筹划重组谋救。
另外,融钰集团、美尔雅的盈利能力则较低,报告期内实现归属净利润分别约为119万元、791万元。
总市值方面,8家A股上市公司均不超50亿元,截至12月17日收盘,康盛股份总市值居首,达47.05亿元,其次是融钰集团,总市值40.49亿元;美吉姆、ST天山、凯恩股份、宇顺电子、美尔雅、准油股份总市值依次为31.49亿元、28.64亿元、28.62亿元、24.44亿元、22.57亿元、15.46亿元。
尽管针对中植系的各种猜测和传言经久不息,但至今外界始终无法窥见中植系版图和家底的全貌,其错综复杂、剪不断理还乱的股权安排和资本运作,留给市场的只是一个若隐若现的背影和“万亿帝国”的称呼。
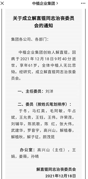
中植企业集团发布的治丧委员会委员名单中,委员(按姓氏笔划排序)包括:于冬,马红英,毛阿敏,牛占斌,王允贵,王钰,王伟,许荣茂,刘辅华,陈凯歌,陈红,张大伟,武建华,罗音宇,高兴山,解植春,解植秋,解子征,颜茂昆。
其中,市场传言解植春与谢直锟为兄弟关系,曾担任原中央汇金公司总经理,中国投资公司副总经理等职务。
公开资料显示,解直锟之妻是歌星毛阿敏。网传两人育有一儿一女,解子征正是解直锟之子,出生于2006年12月,现今15岁,尚未成年。
解直锟离世之后,谁将是“万亿帝国”接班人成为市场关注的焦点。
免责声明:上述内容仅代表发帖人个人观点,不构成本平台的任何投资建议。


