虚拟筛选发现全新的线粒体自噬诱导剂对抗阿尔茨海默症
数位德睿智药团队成员负责该研究AI模型的开发与验证,为该论文的共同第一以及第二作者。
作者:涂鸦君
编辑:tuya
出品:财经涂鸦
据《财经涂鸦》消息,近日,AI驱动的药物研发公司德睿智药与奥斯陆大学、澳门大学、帝国理工等团队在影响因子25.6分的顶级期刊《Nature Biomedical Engineering》发表研究“Amelioration of Alzheimer’s disease pathology by mitophagy inducers identified via machine learning and a cross-species workflow”。其中,数位德睿智药团队成员负责该研究AI模型的开发与验证,并且为该论文的共同第一以及第二作者,挪威奥斯陆大学Evandro Fei Fang教授团队和澳门大学路嘉宏教授团队负责了该研究的研究设计与生物学实验验证。该研究建立了一种基于人工智能(AI)融合多维分子信息的虚拟筛选算法,并结合细胞、线虫、小鼠多物种阿尔兹海默病(AD)模型验证,成功快速筛选获得具有AD治疗潜力的中药小分子化合物。该研究针对AD治疗,提出了一种高效可行的基于AI的药物发现方案,为快速开发抗AD药物提供全新策略。
该研究获得了国际同行正面评价。国际阿尔兹海默症研究权威、美国麻省理工学院大脑与认知科学系教授蔡立慧(Li-Huei Tsai, MIT)指出:“此研究使用前沿的机器学习算法成功发现新神经元线粒体自噬诱导剂,应用计算机筛选候选药物,再使用细胞、秀丽隐杆线虫和表达人类 P301L Tau 蛋白的小鼠模型的多个系统中验证,最终发现2种小分子化合物山奈酚和丹叶大黄素。值得注意的是,这些线粒体自噬诱导剂能有效改善神经元功能,减少了 AD 相关病理变化,并在动物模型中增强了学习记忆能力。因此,该研究通过计算机药物筛选,并通过多系统验证,从而确定了有效的线粒体自噬诱导剂。此外,他们的研究说明了线粒体自噬在神经元的保护作用和改善记忆功能方面的治疗价值。“以下为研究背景,方法与结论。
研究背景-阿尔茨海默症
全球阿尔兹海默症疾病负担持续加重
根据《柳叶刀》2020年发布的一项报告,全球约有5000万人患有阿尔兹海默症(AD),预计这一数字到2050年将增加到1.52亿[1]。目前65岁以上老年人约11%患有AD,85岁以上的老年人患病比例更是达到42%[2]。然而,与攀升的发病率相对的,是AD药物研发难的困境。2000年到2017年间,33家顶级制药企业累计在AD领域投入超过6000亿美金的研发费用[3],由于疾病具体机制不明,这一领域的药物研发失败率超过99%。因此,目前亟需发现新的AD治疗机制与更高效的AD药物研发方案。
调控线粒体自噬为AD治疗指明新方向
线粒体自噬是细胞进化过程中产生的一种通过自噬选择性清除受损线粒体的机制, 及时清除损伤的线粒体对维持细胞正常生理功能具有重要作用。AD患者的神经元中, 当Aβ和Tau积累时, 线粒体发生损伤,轻微损伤的线粒体通过分裂融合, 保证部分子代线粒体内部环境的稳定,而严重损伤的子代线粒体则通过被自噬体包被, 选择性线粒体自噬过程予以清除。当此功能受阻时, 神经元中出现显著的线粒体运输、动力学异常等功能障碍, 导致AD病理改变加重。因此, 线粒体自噬在AD中扮演着重要角色。项目组前期发表于《Nature Neuroscience》的一项研究中发现[4]:增强线粒体自噬可以抑制Aβ和Tau蛋白的聚集,并逆转AD模型中的认知缺陷。该研究证明线粒体清除机制受损在AD发病过程中扮演关键角色,对线粒体自噬的调控可能为AD的治疗提供新方法。但是目前线粒体自噬的激动剂较稀少,需要更高效的激动剂发现方案。
化合物的生物活性筛选是现代药物研发中关键但耗资巨大的一环,在传统的药物研发过程中,往往使用高通量筛选发现具有生物活性的化合物,预算需耗费200-400万美金 [5]。发现先导化合物后,药物化学家依据经验进行药物设计及化合物合成,分子生物学家测试化合物活性,反复优化和筛选,最终发现临床候选化合物。如今随着各种相关数据的积累,通过 AI 技术进行药物的虚拟筛选,可以加速中间步骤,而且大幅度降低研发成本,从而加速药物发现过程。德睿智药团队在该方向持续深入研发,开发基于AI的虚拟筛选模型,证实AI加速药物研发的能力。
方法与结果
AI模型一周内虚拟筛选出18个具有诱导线粒体自噬潜力的小分子
在这项研究中,研究团队引入了机器学习方案,为了获得全面的分子表征,对每个分子的一维、二维与三维信息进行了表征学习(图一)。预训练的数据来自ChEMBL和ZINC的共一千九百万小分子数据,并且预训练表征模型创新性的考虑了分子的各个维度的信息:一维特征为分子SMILES序列特征,二维特征主要为分子交互特征,三维特征主要为3D Conformer分子指纹。基于预训练模型所获得向量,研究团队对澳门大学天然分子数据库和14个已知的线粒体自噬诱导剂进行了聚类与过滤,共筛选出18个天然小分子进入湿实验验证阶段。整体模型构建时间小于14天。
图一:AI筛选小分子流程
小分子的诱导自噬效果的生物学验证
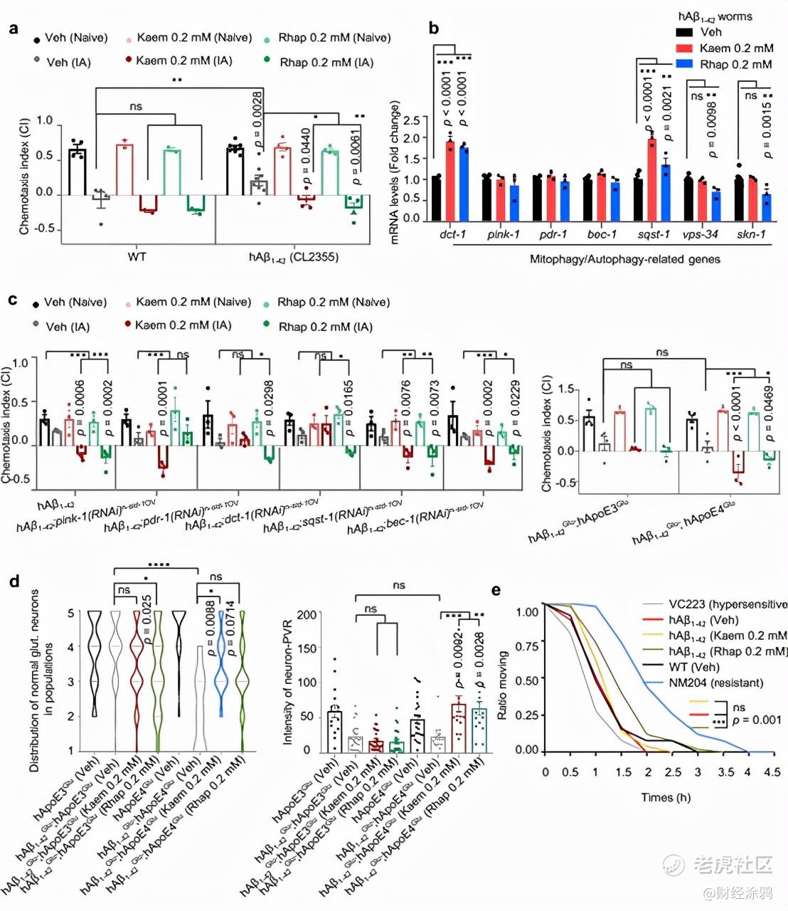
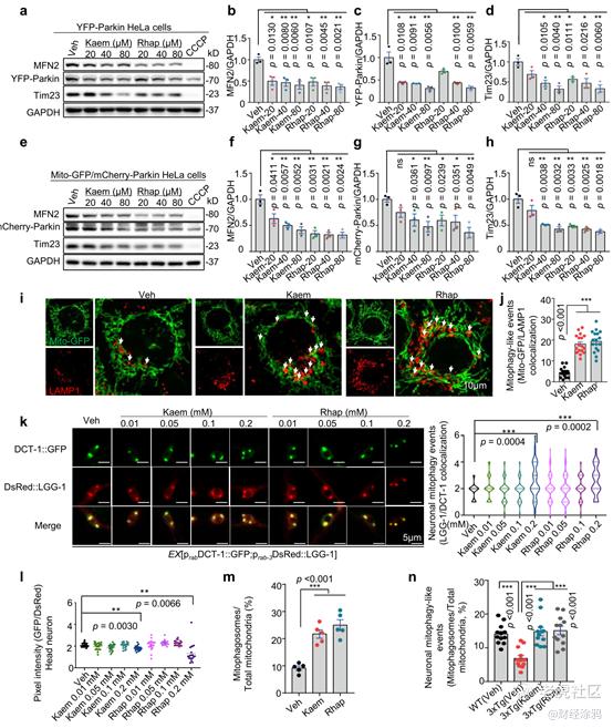
研究团队使用人类赫拉细胞模型和线虫动物模型验证了这些小分子的自噬诱导作用,发现其中8种小分子(槲皮素、槲皮素二水合物、他克莫司、子囊霉素、异鼠李素、松芪、山奈酚和丹叶大黄素)在10μM浓度时有明显的诱导线粒体自噬作用。进一步研究表明,异鼠李素、松芪、山奈酚和丹叶大黄素这4种小分子能以剂量依赖性方式诱导线粒体自噬(图二)。
图二:AI筛选分子在细胞模型中的自噬诱导作用
随后,研究团队使用了一种神经元中表达Rosella的转基因线虫来评估小分子的体内自噬激活效果。通过向转基因线虫模型中分别补充0.2 mM 和 1.0 mM 的不同的天然小分子化合物并分析其线粒体自噬水平,研究人员发现,槲皮素(1 mM)、山奈酚(0.2 mM)和 丹叶大黄素(0.2 mM 和 1 mM)能够在线虫中诱导神经元自噬。同时,免疫印迹表明,山奈酚和丹叶大黄素能降低MFN2(线粒体外膜蛋白)和Tim23(线粒体内膜蛋白)的表达,并增强了线粒体与 LAMP1 抗体标记的溶酶体的共定位,表明线粒体的溶酶体降解增强。另外,研究人员也在野生型和AD模型小鼠脑组织海马区域中观察到了明显的线粒体自噬增强。至此,研究团队通过AI模型成功发现了两种有明显线粒体自噬诱导作用的天然小分子(图三)。
图三:AI筛选分子在动物模型中的自噬诱导作用
山奈酚和丹叶大黄素显著改善AD动物模型认知能力
在进一步试验中,研究人员继续使用山奈酚和丹叶大黄素对过表达Aβ和Tau的线虫动物模型进行治疗,发现治疗后线虫的学习行为得到明显改善(图四),并且这两个分子都调控了如pink-1、pdr-1、dct-1、sqst-1、bec-1等自噬关键调控基因的表达。
为了了解两种小分子改善线虫学习记忆能力的具体机制,研究人员建立了上述自噬关键调控基因敲低或敲除的细胞模型,发现山奈酚对自噬调通作用受到pdr-1和dct-1基因决定性影响,丹叶大黄素对自噬调控作用影响受到pink-1的影响。同时,研究人员通过线虫模型验证了山奈酚和丹叶大黄素在Aβ通路和Tau病理通路中的作用,证明了这两种小分子均能显著改善线虫的学习记忆能力。
图四:AI筛选分子在动物模型中的自噬诱导作用
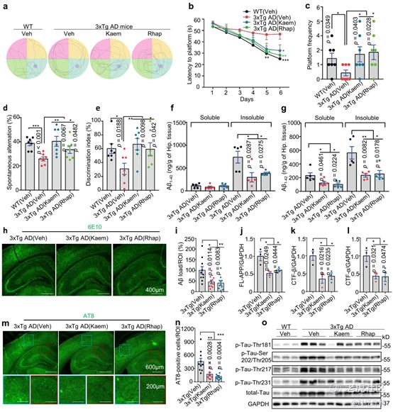
除了线虫模型外,研究人员还在3xTg AD小鼠模型中进行了持续两个月的山奈酚和丹叶大黄素治疗,发现治疗后的AD小鼠空间学习和记忆能力、视觉识别记忆能力有了明显的提升(图五),并且经过两种小分子处理后,小鼠大脑中自噬标志物由降转升,海马区域的Aβ产生和Tau的聚集明显降低。
图五:AI筛选分子对AD动物模型的治疗效果
机器学习虚拟筛选模型的进一步验证与对比
值得注意的是,在这项研究中,研究人员也将该模型与其他方法进行了比较,以确定该模型在识别线粒体自噬诱导物方面的准确性。对比结果表明,研究中所使用的AI模型最为准确,且其他方法发现的化合物均无法在神经元中诱导线粒体自噬。另外,该研究中使用的模型的命中率明显高于高通量筛选,并且优于其他机器学习、QSAR 和计算机辅助方法(图六)。
图六:AI虚拟筛选模型与其他筛选方法对比
结论
本文建立了一种基于AI融合多维分子信息的虚拟筛选算法。基于该算法成功筛选出多个自噬诱导剂和生物学实验证明了筛选出的化合物具有治疗阿尔兹海默症的潜力。该研究证明了增强自噬机制在阿尔兹海默症治疗中的潜力,同时为快速开发阿尔兹海默症药物提出了一种基于AI的可行框架方案。
免责声明:上述内容仅代表发帖人个人观点,不构成本平台的任何投资建议。


