在“媚日”和“爱国”之间横跳的叶国富,将带领名创优品奔向何方
$名创优品(MNSO)$ 过去10年,叶国富在“媚日”和爱国之间自如横跳。在“投机主义”分子叶国富带领下,名创优品会成为另一个哎呀呀吗?
从“日本制造”到“国货之光”
2023年2月24日,名创优品在广州召开“中国名创·点亮全球”全球品牌战略升级发布会,官宣全新的品牌定位和品牌超级符号、全球化发展 战略、“三好”产品策略等。
文章称,名创优品进驻105个国家及地区,中国品牌颠覆全球零售格局。在另一篇媒体传播文章里,名创优品创始人叶国富则描绘了雄心勃勃的计划:在美国纽约时代广场开一家500平米的“全球旗舰店”。 文章声称:
没有任何一家中国品牌在此留下过痕迹,名创优品的入驻,将打破中国品牌在时代广场0入驻的尴尬,成为中国品牌全球化发展的又一里程碑。
让人尴尬的不是没有中国品牌入驻纽约时代广场,而是叶国富突然横跳式“爱国”。
互联网还是有记忆的。就在半年前,名创优品还因为设计产品“**”而上了新浪微博热搜。随后,名创优品不得不先后两次发表道歉声明,并就此前以“日本设计师品牌”自居的行为致歉。 名创优品表示,将逐步去除日本设计师品牌相关元素。
2022年,名创优品因设计产品引发巨大争议,两次公开道歉。
从“日本设计师品牌”自居到试图代表中国品牌入驻纽约时代广场,叶国富在“媚日”和“爱国”之间横跳之自如利落,让人叹为观止。
叶国富和名创优品的价值观到底是什么?
说到价值观,有必要从名创优品的创立历史说起。根据叶国富反复向媒体讲述的故事,2012年,在他的上一个小饰品加盟连锁店生意走向没落之时,叶国富去日本考察,并萌生了创立10元店的想法,这就是现在的名创优品。
名创优品2013年创立于中国,当年秋,在广州开设了第一家门店;然而,其最初的广告称“公司总部在日本,产品研发也在日本”,其有一名日本设计师及联合创始人三宅顺也。
为了将自己包装成一家日本公司,名创优品可谓是绞尽脑汁。首先,为了表示“诚意”, 早期名创优品甚至还注册了一个miniso.jp结尾的日文网站,目前这个.JP结尾的网站已经废弃了。
在海外宣传上,名创优品直接宣称自己是一个“来自日本的品牌”。
在名创优品门店的宣传板以及纸袋上,都印上日本品牌的说明。
在跟各国加盟商签约时,名创优品摆出来的是日本国旗,而创始人叶国富及其它高管也曾参与合影。名创优品一心一意变成日本品牌的决心,可见一斑。
但是,随着名创优品门店越开越多,这种“日本品牌和日本创始人”的欺骗式宣传在日本本土引发了消费者和媒体的强烈关注。
2014年,日本多家媒体经过调查后,曝光了叶国富的造假骗局。日本媒体称,名创优品的日文名字Meisou Yuhin 不伦不类,基本是用日本主要零售连锁店的主要字母拼凑组成的, “商品”来自Muji,“创造”来自Daiso,“yu”来自Uniqlo。
此外,日经商业专栏调查发现,名创优品公布的日本总部的地址根本不存在。至于名创优品的联合创始人三宅顺也,据说毕业于日本文化时装学院,但是,日本媒体调查了半天,也没找到这个所谓的“日本著名设计师”毕业于哪个学校;他是哪里人?曾在哪里工作过?都是一个谜。三宅顺也连Wiki百科资料也没有,网上查到的唯一工作履历来自名创优品。有日本媒体由此讽刺称,三宅顺也是一名“不存在的名创优品设计师”。
2014年7月,在日本舆论压力下,名创优品不得不站出来公开道歉。叶国富和三宅顺也一起发表了一份“谢罪文”。
谢罪文原文如下图,最初发表于名创优品的官网miniso.jp上。
我们简单翻译了一下,这篇名创优品董事长叶国富和名创优品总经理三宅顺也共同发布的“谢罪文”表达的主要意思如下:
“由于公司认识不到位,在中国售卖的商品、店铺和网站上出现了错误信息和不正确的日语,给客户和相关人员造成了麻烦。同时,叶国富表示,将继续开展日本本土商品企划,向世界传递日本品质。”
可见,彼时叶国富对于将名创优品包装成日本品牌的决心还是非常坚定的。直到2020年,名创优品规模日益壮大,并开始筹划海外上市,方才逐步淡化日本品牌的宣传,并将商品标签上的奇怪日语去掉;同时,曾经的神秘创始人三宅顺也也正式退出,叶国富成为公司对外宣传的唯一创始人。
短短十年间,从媚日到爱国,叶国富和名创优品自如横跳,从日本品质的代表变成中国品牌走向世界的代表。从品牌的国别定位,到上报纸公开叫板马云,这一切都说明,叶国富不愧是投机主义大师。只是,一家没有信仰、没有持久价值观,纯粹依靠投机主义主导的企业能走多远呢?
高速增长的门店,停滞的营收
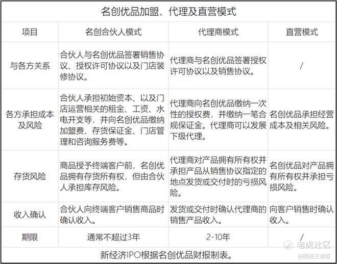
名创优品的商业模式建立在一套设计精巧的合伙人加盟制和代理商模式之上,名创优品也有直营店,但占比很小,直营店基本只是作为各地区示范店,用来吸引加盟商的“样板房”。截至2022年12月31日,名创优品在全球共有5440家门店,其中中国门店3325家,包括直营门店16家,合伙人门店3290家,代理门店19家;海外门店2115家,包括直营店153家,合伙人门店246家,代理门店1716家。
可见,名创优品在国内以合伙人加盟店为主,在国外则以代理商发展下级代理开设门店为主。
加盟制让名创优品仅用较少的轻资本就翘起了规模庞大的门店网络,杠杆作用显著。名创优品的收入构成主要包括三部分:产品销售收入;授权费、特许权使用费及咨询服务费等;向加盟商和代理商销售装修材料的收入。
从2019年至今的财报数据看,名创优品收取的加盟费和咨询费及装修材料费约占同期营收的10%,而2019年6月末迄今,名创优品的门店数量从3725家增至5440家,增长46%,但加盟费及咨询费却基本没有增长,这里面可能有几个原因:1)名创优品上市前扩张规模,调低了对加盟费的要求,甚至对部分大合伙人减免收取加盟费;2)海外扩张与国内路线迥异,主要采取了代理商模式,除了一次性授权费用外,加盟费收入较少,主要依靠后期商品销售获得收入。
名创优品财报数据显示,虽然门店网络继续扩大,但其营收规模却几乎停滞不前。截至2019年6月30日、2020年6月30日、2021年6月30日和2022年6月30日的四个财报年度,名创优品的营收分别为93.95亿元、89.79亿元、90.72亿元、100.86亿元,虽然有疫情影响,但考虑到海外门店数量的巨大增幅,其营收增长明显放缓了。其原因主要是名创优品单店平均销售额在逐年下滑。
就中国地区门店而言,2019年6月末,其单店平均年销售额为280万元;但到2022年末,其中国地区单店平均年销售额降至190万元,降幅32%。海外门店方面,2019年6月末,其其单店平均年销售额为270万元;到2022年末,其中国地区单店平均年销售额降至190万元,降幅30%。
虽然名创优品国内外门店数量仍然在增长,但其GMV数据基本停止增长,这也印证了其单店平均销售数据不断恶化的现实。截至2019年6月末的财报年度,名创优品国内门店总GMV为101.1亿元,3年后,截至2022年6月末的财报年度,其国内门店GMV为104亿元,几乎没有增长;国外门店方面,截至2019年6月末的财报年度,名创优品国外门店总GMV为68.19亿元,3年后,截至2022年6月末的财报年度,其国外门店GMV为64.14亿元。
这意味着,一旦名创优品门店数量停止增长,其营收将面临下滑风险。在国内开店数量基本饱和之后,名创优品过去三年经历了单店销售持续下滑的困境;为了提升业绩,名创优品只能向国外继续扩张;但国外连锁商业环境与境内有很大差异,名创优品目前采用的代理商模式是否行得通尚且是个未知数。在代理商管控、商品质量标准、劳资矛盾等方面,名创优品面临诸多挑战。
例如,在名创优品寄予厚望的美国,仅在加利福尼亚州就已卷入四起劳资纠纷。其中两起关于工资和工时诉讼,名创优品美国附属公司的两位员工称其没有支付最低工资和加班费、批准或允许用餐时间和休息时间,及提供完整准确的工资单。最终,名创优品与这两位员工达成了总额125万美元的和解协议。
另外,名创优品还被指控未遵照65号提案在加州销售可能含有有毒化学物品的产品,为避免更糟糕后果,名创优品与原告达成了50万美元的和解协议。
显然,在知识产权、劳工、环保等法规更加严格的欧美国家,名创优品将面临大量诉讼风险,这些将为盲目的加盟制扩张埋下巨大隐患。
“割肉”逃离的加盟商
实际上,名创优品的加盟制度,并没有惠及加盟商,由于不断亏损,大量加盟商正在快速逃离名创优品。
界面新闻2022年4月份的一篇报道引述一名加盟商的话称,“(名创优品)赚钱的加盟商只占15%”。多方信息显示, 名创优品加盟商亏损存在大面积亏损。名创优品的加盟模式被业内人士认为是一场开店越多,加盟商亏损越多的“金融”游戏。
钛媒体的一则报道采访了一名早期加入名创优品的加盟商王莉,后者称,2015年-2019年确实赚钱了,但 2019年以后一直在赔钱, “开得越多,亏得越大,甚至把前几年赚到的钱都赔进去了”。
加盟商与名创优品的关系似乎是个跷跷板。2019年前,第一批加盟商大部分都赚钱了,但那时,名创优品是亏损的;2019年以后,加盟商普遍亏损,名创优品却在2021年实现了首次盈利。
名创优品的盈利建立在向加盟商各种明目的收费上。根据名创优品披露信息,在合伙人模式下,加盟商除了需要承担开店初始成本,包括门店装修费、门店租金、员工工资、水电费外,还要向名创优品缴纳加盟费(根据城市位置及开店数量,缴纳0-10万元不等)、存货保证金、门店管理和咨询服务费等。
在这一模式下,合伙人需要向名创优品缴纳存货保证金。名创优品负责提供商品并拥有商品的所有权,合伙加盟商承担库存风险,至将商品卖出后,名创优品根据合同确定的销售收入比例提成,名创合伙人保留剩余的店内销售收入。
在代理商模式下,代理商向名创优品缴纳一次性的授权费(0-600万元之间),可以在授权地区发展下级代理;代理商向名创优品采购商品,并自行承担库存风险。在该模式下,代理商还需要向名创优品缴纳一定的合规保证金。
截至2021年12月31日,按名创合伙人模式经营的3349家门店中,2021年授权费区间在0-3万元人民币的有1779家门店,在3-5万元的有1006家门店,在5-10万元的有564家门店。按中位数计算,名创优品每年向合伙人收取的加盟费在1亿元左右。
值得注意的是,名创优品还通过无偿占用加盟商和代理商的押金或保证金实现自身现金流顺畅流转。2019年至2022年财报年度,名创优品以押金方式无偿占用的加盟商和代理商的资金高达15亿-18.5亿元。
不赚钱的加盟模式正逼迫越来越多的加盟商逃离名创优品。数据显示,2019年-2022年末,名创优品国内关闭的门店数量约850家,占2022年末名创优品国内门店总数的26%;2019年-2022年末,名创优品海外关闭的门店数量约640家,占2022年末名创优品海外门店总数的30%。
在国际业务上,名创优品的加盟与代理模式非常不稳定。
截至2021年6月末的财报年度,海外代理门店新开店254家,关店140家,关店率达55%;合伙人店新开18家,关店5家,关店率87%;直营店开店27家,关店22家,关店率高达81%。
截至2022年6月末的财报年度, 海外代理门店新开店239家,关店95家,关店率达40%;合伙人店新开18家,关店5家,关店率28%;直营店开店26家,关店20家,关店率高达77%.
从名创优品海外门店的关门率可以看出,其海外直营和加盟无疑是失败的,名创优品不断用关旧店、开新店吸引新人加盟的方式,轮番收割不同的加盟商。这注定是一场零和游戏,最终的赢家只有名创优品的创始人叶国富和其背后的资本。
当有一天,名创优品再也无法吸引新的加盟商参与游戏时,这一加盟体系就会面临崩盘,随着销售逐渐下滑,越来越多加盟商要求退还押金和保证金,名创优品届时将面临品牌和流动性被抽干的双重风险。
免责声明:上述内容仅代表发帖人个人观点,不构成本平台的任何投资建议。


