港股通入池体检,就看LiveReport大数据
LiveReport大数据致力于成为港股通专家,我们一直密切追踪港股通政策变动,定期公开港股通调入调出预测结果。LiveReport大数据港股通体检功能即将重磅上线,将为市场各类参与者提供实时港股通纳入、调出体检,我们的体检结果预测准确率估算在95%以上。
一、为何关注港股通?
港股通是内地与香港股票市场交易互联互通的机制,可以细分为港股通(沪)和港股通(深)。
根据《2022年香港IPO市场及二级市场白皮书》,南向港股通(包括沪港通下的港股通和深港通下的港股通)八年累计成交31.3万亿港元,累计2.6万亿港元内地资金净流入港股市场。内地投资者透过港股通投资港股的持股总额持续攀升,由2014年底的131亿港元,增至2.2万亿港元。
图片
来源:《2022年香港IPO市场及二级市场白皮书》
港股上市公司进入港股通则有机会获得内地资金的加持,意味着更广的投资者基础和更好的的流动性。因此,能否进入港股通名单,早已经成为投资者、上市公司以及业内机构密切关注之事。
LiveReport大数据一直在追踪港股通潜在纳入标的和潜在剔除标的,并不断根据证监会、交易所发布的新政策调整预测结果,以帮助市场各类角色及时捕捉到市场变化,从而选择更有效的解决方案。
二、及时解析政策变化
2022年12月19日,香港证监会及中国证监会发表联合公告宣布原则同意进一步扩大合资格在内地与香港股票市场交易互联互通机制(沪深港通)下买卖的股票的范围后,我们及时做出解读。
我们在《重磅利好!沪港通标的扩容,俄铝、普拉达等外国公司也有望纳入港股通》中提示:
1)在港主要上市外国公司将有机会纳入港股通。
2)随着沪港通(沪)扩容,预计超过160只标的将新纳入港股通(沪)。
3)实施时间预计等3个月
图片
最新的港股通调整结果验证了以上解读:
1)目前已经有欧舒丹、兖煤澳大利亚、新秀丽、金界控股四家外国公司进入港股通名单。
由于个别外国公司在税费、公司行为等方面有特殊要求,因当前市场业务及技术系统无法支持,该部分外国公司暂缓纳入。
2)在最新的调整名单中,有168家公司因为扩容政策新纳入港股通(沪),与我们三个月前政策一出来时所估算的扩容规模基本一致。
图片
三、定期公开调整预测结果
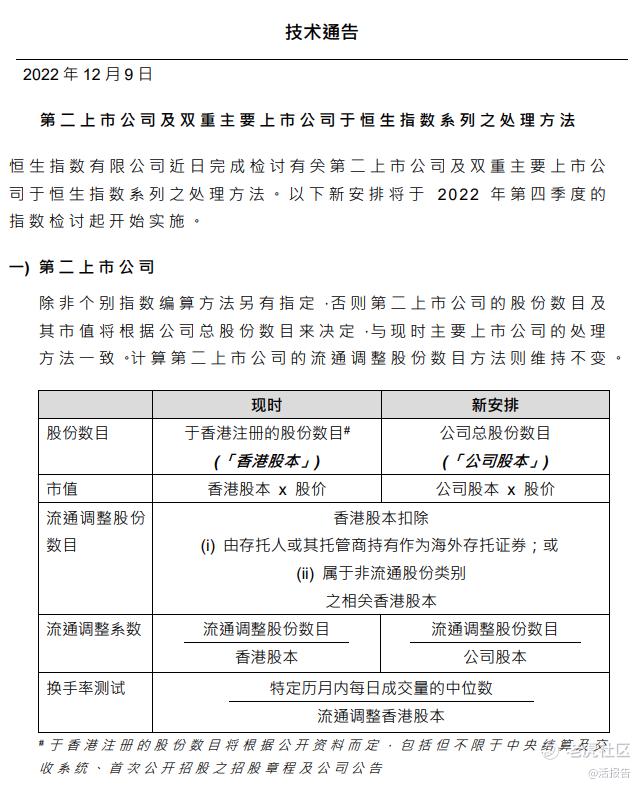
除了政策追踪,我们已在定期公开发布我们的预测结果。我们曾在《港股通最新纳入门槛60.4亿港元,潜在纳入标的包括15只新股》中测算,新纳入市值门槛为60.4亿,剔除市值门槛38.7亿。
通过最新结果回溯,因第二上市公司及双重主要上市公司于恒生指数系列之处理方法有所变更,实际纳入及剔除市值比此前测算的要高一些,使得部分预测或有机会纳入的标的在最近一次的检讨中惜败。
目前我们已根据最新政策更新市值数据计算方式。不仅如此,我们亦根据官方文件更新了经调整月换手率计算方式,进一步提升数据追踪和预测的准确性。
图片
来源:恒生指数公司
我们在《恒生季检结果出炉,港股通标的将有何调整?》中提示:预计云音乐、澳优、嘉华国际、大家乐集团、新鸿基公司、周生生、信德集团、中国光大绿色环保、新高教集团、时代中国控股、IGG、快狗打车、德琪医药-B、正荣地产、禹洲集团、永泰生物-B、融信中国、天誉置业、宝新金融、祥生控股集团等20只股票将被调出港股通名单。
以上解读与交易所公布的最终结果完全一致,最新的港股通调整中以上20只已经全部遭剔除。
图片
来源:《恒生季检结果出炉,港股通标的将有何调整?》
四、提供实时港股通体检服务
LiveReport大数据可实时追踪上市公司新纳入,或维持纳入港股通的市值要求及流动性要求,我们的VIP用户可每日在LiveReport大数据平台上,发现港股通潜在纳入、潜在调出标的,全盘掌握市场最新变化。
LiveReport大数据致力于成为最专业的独立第三方港股通研究专家,我们港股通体检的预测结果包含维持、纳入、调出、不达标等多种结果。根据历史数据回测,目前整体结果预测准确率已在95%以上,我们亦将持续优化数据算法,竭力为用户提供更准确的体检结果。
了解更多港股通入池服务,请联系专属服务主任:
企微13428987263
。
活报告官方客户端:https://cloud.livereport8.com/
图片
来源:LiveReport大数据《港股通体检》
图片
来源:LiveReport大数据《港股通体检》
免责声明:上述内容仅代表发帖人个人观点,不构成本平台的任何投资建议。


