调查:Coinbase 与 Binance 上新币种
谁存在内幕交易“老鼠仓”的嫌疑?
吴说作者|吴卓铖
本期编辑|Colin Wu
本篇报告通过观察 Binance 与 Coinbase 在 2017 年 11 月至 2022 年 2 月期间,新币上线前一周的价格走势,来判断上线利好是否提前反应在盘面。之所以选择这两家交易所是因为他们拥有现货市场最庞大的交易量,对上线币种的价格影响也比较大。
针对上新币种,我们选取的是上新公告中公布的交易对,大部分新币以 USD、USDT 或 BUSD 等稳定币报价,少部分会对应 ETH。我们选取的价格为每小时开盘价,从宣布上线日的凌晨 0 点(UTC)往前倒推 7 日前的凌晨 0 点。例如,Coinbase 于 2018 年 8 月 8 日宣布上线 ETC,那么我们截取的数据就是自 8 月 1 日凌晨 0 点(UTC)至 8 月 8 日凌晨 0 点(UTC)的每小时开盘价。由于不同币种价格差异较大,为方便比较,我们进行了标准化处理,将所有价格除以 7 日前首个开盘价(即第一笔价格数据)。因此首个价格均为 1,假设某个币种最后的价格为 1.5,则代表 7 日内涨幅为 50%。
另外,对于涨幅过大(超过 1 倍)的币种我们会通过表格进行列举,并逐个搜寻同时间段内的利好消息,力求排除干扰事件。需要解释一下,我们选取的上新币种均以公告和新闻为准,超出此范围的币种未搜集。
Coinbase
Coinbase 上新币种共选取了 135 个,其中有 17 个币种的上线价即为首发价,因此不存在过往 7 日的价格数据,故删除。最终包含 118 个币种,结果如下图所示。
其中有 18 个币种涨幅超过 1 倍,占比约 15.3%。涨幅最大的是 SHPING,于 2022 年 1 月 20 日宣布上线,7 日内最高涨幅为 6.6 倍。下表为 18 个币种 7 日内最大涨幅(图形数据均截取最后一日开盘价,但表格数据选取最高价)和利好消息。
去除这 18 个币种后,剩下 100 个币种,其价格走势如下图所示:
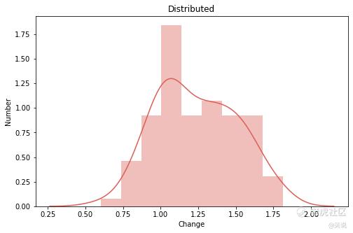
截取最后一小时的价格,其分布呈明显的右偏形态,中位数为 1.226(上涨 22.6%),平均数为 1.243(上涨 24.3%)。且这是在排除 18 个上涨超过 1 倍的币种的前提下,如果把那些都加上,那么平均数将高达 1.476。
当然,由于大部分币种是在牛市上线,可能上线前一周大盘正处于上升趋势。为了排除这一干扰因素,我们对每个币上线前一周 BTC 走势也进行了统计,以此作为对照。
可以明显地发现,BTC 涨幅分布较为均匀,中位数为 0.992(下降 0.2%) ,平均数为 1.006(上涨 0.6%),没有明显右偏分布。
Binance
Binance 上新币种共 311 个,其中有 144 个币种的上线价即为首发价,因此不存在过往 7 日的价格数据,故删除。最终保留 167 个币种,其中仅有 15 个币种涨幅超过 1 倍,占比约 9%,远小于 Coinbase。涨幅最大的是 SHIB,于 2021 年 5 月 10 日宣布上线,7 日内最高涨幅为 10.3 倍。下表为 15 个币种 7 日内最大涨幅(图形数据均截取最后一日开盘价,但表格数据选取最高价)和利好消息。
第二张为走势图,去除上述 15 个币种后,剩下 152 个。
截取最后一小时的价格,其分布稍显右偏,中位数为 1.051(上涨 5.1%),平均数为 1.056(上涨 5.6%)。若将那 15 个币种一并算上,那么平均数为 1.225。
同样地,我们列出 BTC 在相同时间下的统计作为对照。
中位数为 1.003(上涨 0.3%),平均数为 1.009(上涨 0.9%) ,没有明显右偏分布。BTC 在 Binance 上新期间的走势与 Coinbase 上新期间的走势相比没有明显区别,可见市场短期波动对新币短期走势基本没有影响。
总结
综上,我们比较了 Binance 与 Coinbase 上新币种在上线前一周的走势,得出以下结论:
- Binance 与 Coinbase 的新币在上线前一周的涨幅整体上超越了 BTC,BTC 在各时间段的平均涨幅几乎等于 0,这说明上线消息一定程度上提前反映在了币价上。
- Coinbase 的新币在上线前一周价格涨幅大于 Binance。不考虑异常值(涨幅大于 1 倍)的情况下,Coinbase 的新币平均涨幅为 24.3%,Binance 为 5.6%。
- 异常值方面,Coinbase 有 18 个币种涨幅超过 1 倍,占比约 15.3%,7 日内最大涨幅约 6.6 倍;Binance 有 15 个,占比约 9%,7 日内最大涨幅约 10.3 倍。
根据央行等部门发布“关于进一步防范和处置虚拟货币交易炒作风险的通知”,本文内容仅用于信息分享,不对任何经营与投资行为进行推广与背书,请读者严格遵守所在地区法律法规,不参与任何非法金融行为。吴说内容未经许可,禁止进行转载、复制等,违者将追究法律责任。
免责声明:上述内容仅代表发帖人个人观点,不构成本平台的任何投资建议。


