TD发布《2022年汽车垂直资讯渠道价值洞察报告》,易车在多领域领跑行业
图片来源@视觉中国
11月25日,知名数据服务提供商TalkingData发布《2022年汽车垂直资讯渠道价值洞察报告》。报告系统梳理和分析了中国汽车消费及用户资讯获取方式、汽车资讯分发渠道价值及竞争格局、汽车垂直资讯平台发展趋势,以呈现汽车垂直资讯渠道价值,发掘汽车行业数字化转型新机遇,为车企及经销商的媒体投放及营销数字化转型提供了重要参考。
2022年中国汽车市场所有参与者都面临着全新的行业及竞争环境、全新的用户需求以及不断加深的数字化进程,汽车产业营销数字化浪潮已经到来。而在整个汽车营销数字化变革过程中,无论如何改变,最终的目标都是通过智能化和数字化变革,更好地将用户、平台、经销商及汽车主机厂连接起来,创造更高效的营销体系,更好的用户体验,更具开放和包容性的汽车线上营销生态系统。
在汽车营销数字化这一背景下,线上汽车资讯平台的重要性被推向全新的高度,特别是具备专业能力的汽车垂直资讯平台,通过技术创新、服务升级及汽车营销全链路生态建设,正在持续为汽车主机厂、经销商及用户创造价值。同时,汽车营销全链路服务能力的打通,也在将汽车数字化带入汽车交易、二手车、维修保养、汽车保险等领域,以汽车垂直资讯平台为代表的汽车线上资讯平台,正在全力推进中国汽车产业的数字化升级转型。
汽车资讯服务数字化和线上化持续增强
报告分析认为,中国汽车资讯服务数字化和线上化在持续增强,这源于消费者、经销商及汽车主机厂积极拥抱线上化,也为汽车资讯服务平台赋能行业奠定了基础。
随着互联网的普及,汽车行业消费用户越来越多地在线上寻求汽车相关服务,特别是年轻人汽车消费力的释放,以及疫情的客观推动,持续推动汽车服务向数字化和线上化转型。
与此同时,汽车主机厂也在向线上转型。传统线下汽车营销及售后渠道成本持续提高,而用户汽车信息获取持续线上化,使得主机厂大力推进数字化和线上化转型,积极拥抱用户汽车服务需求线上化的趋势。
另一方面,用户汽车信息获取及服务需求线上化,汽车主机厂的数字化转型,正在与消费者进行联动,汽车经销商必须线上化转型,借助专业的汽车资讯服务平台,加强与潜在购车用户的连接。而目前专业的汽车资讯及服务平台运作已经非常成熟,从看车、选车、交易到二手车、维修保养等,可以多方位赋能每个汽车行业参与者,推动行业更高效地数字化和线上化转型发展。
报告指出,以移动端为主的汽车资讯数字化还将继续,年轻人带来的全新需求正在改变现有的行业竞争要素。在这样的背景下,现阶段互联网汽车资讯行业,也呈现出数字化、移动化、年轻化、一站式、中心化、专业化的发展特点。
其中,以更高效便捷的方式看车、选车及购车,在一个平台一站式获取所需资讯及服务,成为用户需求的重要特点。同时用户从边缘的中小平台或非专业平台,向专业化的汽车资讯平台迁移,马太效应持续显现。而随着用户自身知识储备提高,其对资讯服务有了更高要求,专业化的汽车资讯平台对用户的吸引力持续增强。
汽车资讯平台价值凸显,易车领跑第一梯队
中国汽车销量经过多年的增长,2017年之后已经进入瓶颈期。疫情以来,汽车行业更加艰难,中国汽车市场由卖方市场走向买方市场,汽车行业进入淘汰赛阶段。因此,线上营销能力对汽车主机厂及经销商异常重要,汽车资讯平台价值也更加凸显。
近年来,汽车资讯数字化载体不断丰富,用户获取汽车资讯的媒介类型越来越多样。但针对购车各环节,不同类型的平台的服务能力差异显著。相比较之下,汽车垂直资讯平台覆盖用户多,资讯内容专业,看车、选车及购车生态更完善,因此成为更受信赖的汽车资讯获取渠道。TalkingData调研数据显示,九成的购车用户使用汽车垂直资讯平台获取汽车资讯服务。
同时,行业呈现中心化趋势,用户从中小平台向头部平台迁移。在前三大头部平台中,易车增长最为迅猛,2021年5月超越汽车之家,到2022年9月时月活用户量已达7726万。
在汽车垂直资讯平台竞争格局中,易车、汽车之家、懂车帝及汽车报价大全位居第一梯队,易车以月活用户超7000万排名榜首,汽车之家以月活用户超5000万排名第二,懂车帝以月活用户超3700万居第三。此外,易车旗下汽车报价大全月活用户超3400万,跻身前四。月活用户量方面,易车、汽车之家、懂车帝分列前三位,易车旗下汽车报价大全位列第四。
这样的马太效应还体现在平台用户吸附能力、用户购车留资、用户线下看车、购车转化等方方面面,根据TalkingData调研发现,易车较另两家头部平台具有较为显著的优势。
在汽车垂直资讯行业,头部平台用户吸附能力持续增强,用户覆盖率大幅提升,中小汽车资讯平台用户向头部平台迁移。其中易车用户覆盖率从2021年9月的50.6%,提高到2022年9月的59.4%。
在接受调研的购车用户中,各个汽车垂直资讯平台用户在选车最终环节留下联系方式的比例差异明显,35.1%的线上购车线索来自易车,排名榜首,来自汽车之家的购车线索占比为27.8%,排名第二,懂车帝贡献了全部线上购车线索的22.8%,排名第三。
在用户线下看车方面,易车用户线下到4S店看车比例显著高于懂车帝及汽车之家,真实购车用户比例更高。
在接受调研的购车用户中,各汽车垂直资讯平台将销售线索转化为购车订单的转化能力差异显著,在选车最终环节留下电话号码的易车用户中,部分到线下4S店实地看车、试驾等,易车线下实地看车的用户最终在看车4S店购车的TGI指数高达118.6,在此次调研中的购车用户总数排名榜首。
在用户年龄结构方面,汽车垂直资讯平台用户年轻化特征显著,90后及00后用户占比达到67.9%。分平台来看,易车用户的年轻化特征在三个平台中最为显著,90后及00后这类年轻用户比例高,用户价值成长性好,用户全生命周期价值高,随着用户价值的持续释放,易车平台的价值将会进一步快速增长,除易车之外,懂车帝90后及00后用户占比达到了69.9%,用户年轻化特点也较为显著。
平台构建全链路购车生态需打造四大核心能力,易车优势显著
报告认为,Z世代是数字化的第一代消费者,Ta们在互联网和跨多种设备的广泛连接中长大,也更懂得如何在互联网找到专业、全面、可靠的汽车资讯信息。Z世代带来的生活方式、消费方式、价值偏好及流行文化等,正在深刻变革着汽车消费方式及偏好,主要表现为对自己偏好的汽车资讯平台具有“路径依赖”,希望购车用车服务一站式获取
因此,对于想赢得Z世代购车用户青睐的汽车主机厂及经销商来说,借助专业汽车资讯及营销、交易、服务平台,为Z世代购车用户提供无缝的汽车消费全链路服务,成为增强竞争力、在行业低谷期生存及发展的重要能力。
而这也对汽车资讯平台的能力建设也提出了新的要求——全链路汽车服务能力、强有力的线上运营能力、可持续的用户价值输出能力和灵活敏捷的反馈机制。
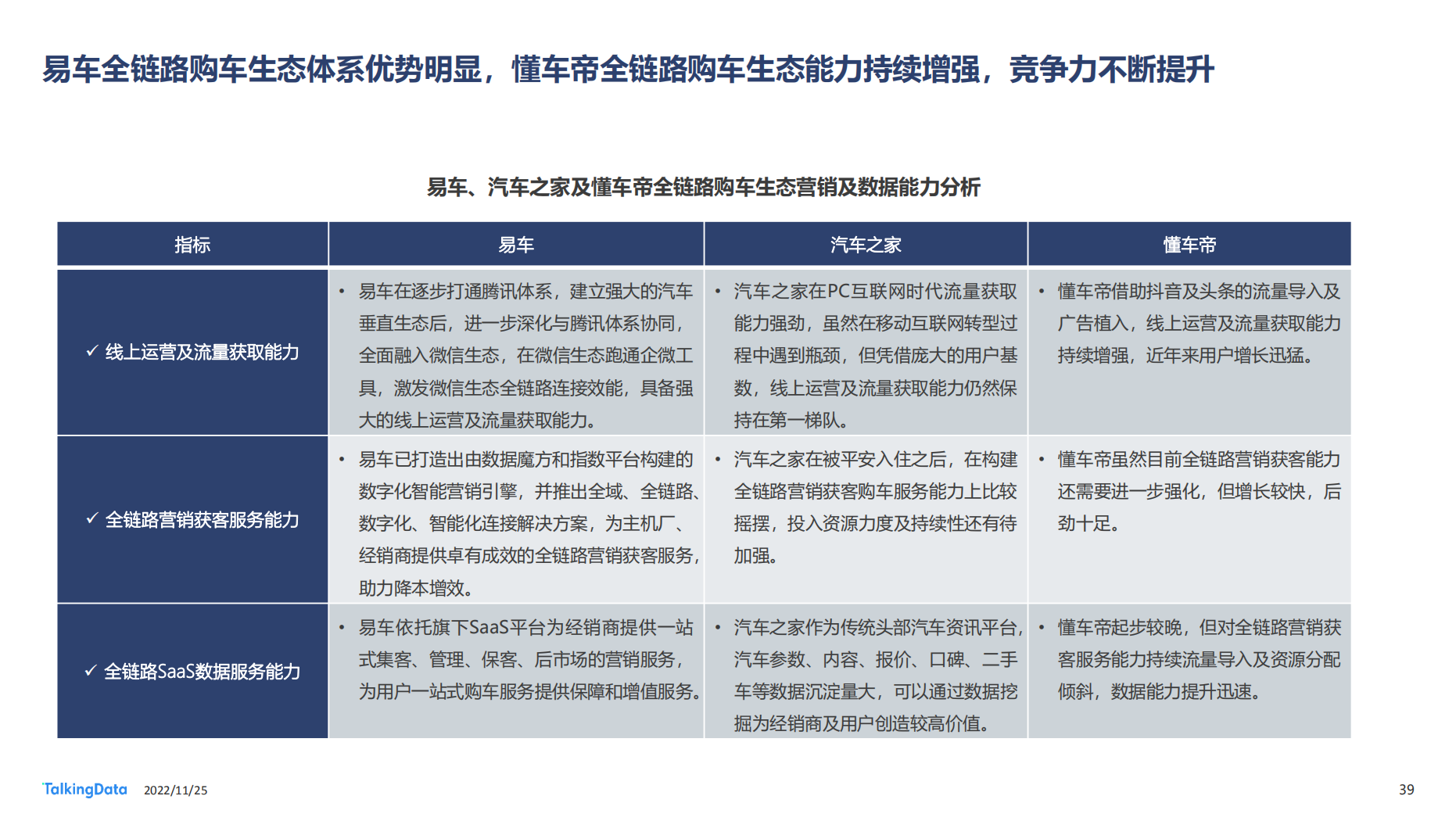
报告还对比分析了易车、汽车之家及懂车帝三大汽车垂直平台购车服务生态建设,以及全链路购车生态营销及数据能力,认为易车全链路购车生态体系优势明显,懂车帝全链路购车生态能力持续增强,竞争力不断提升。
此外,报告还分析了汽车垂直资讯平台技术应用趋势,指出数字化、智能化与全链路购车生态是大趋势。同时,视频流媒体技术、大数据、人工智能、元宇宙(AR/VR)也是进一步迭代升级的新方向。
报告认为,汽车资讯平台需要利用数据资源及数字化技术打造全域数字化营销、获客及服务引擎,围绕用户路径建立精准内容创意+精准广告投放算法能力,搭建智能化投放平台,并建立全链路购车生态,才能更好地服务C端消费者、B端主机厂和汽车生态各类参与者,打造全域和全链路数智化营销赋能生态体系,构建数字时代的竞争护城河。
免责声明:上述内容仅代表发帖人个人观点,不构成本平台的任何投资建议。
- 木匠精神买股·2022-11-28车资讯服务数字化和线上化在持续增强。点赞举报

