2022年香港上市全流程解析(上市条件、模式、主要事项及中介费用)
01
上市流程及主要工作
香港交易所为发行人提供多种前来香港上市的途径,为发行人上市之旅的每一步提供帮助。
主板:
为较成熟公司而设的市场,上市公司须符合财务和营业记录等要求。主板上市公司包括综合企业、银行、地产发展商、互联网公司及医疗服务提供者等。发行人可选择以股份或香港预托证券形式在香港主板上市。
GEM:
上市门槛略低于主板,但上市后监管与主板类似,服务中小型发行人。
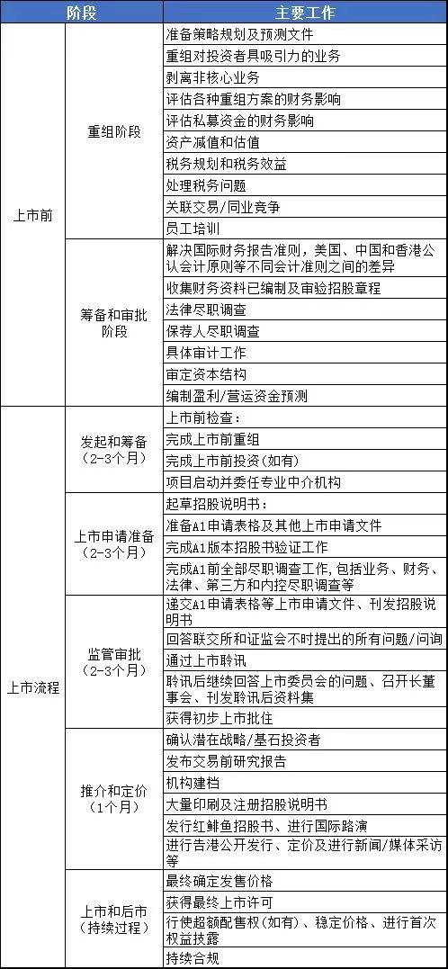
上市各阶段主要工作:
02
上市要求
1、财务要求
2、可接受的司法地区
《主板规则》第19章和《创业板规则》第24章规定了海外公司寻求在联交所作主要上市时的基本要求。《主板规则》第19·05(1)(b)条和《创业板规则》24·05(1)(b)条及相关解释列明了海外公司寻求在联交所作主要上市时对股东保护的标准。
注册在香港或其他已接纳的司法地区以外的申请人寻求在主板和创业板上市,联交所将根据每个案例的实际情况来考核,申请人要表明其能为股东提供的保障水平至少相当于香港提供的保障水准。
3、会计准则
新申请人的账目必须按《香港财务汇报准则》、《国际财务汇报准则》或《中国企业会计准则》(只适用于中国发行人)编制;经营银行业务的公司必须同时遵守香港金融管理局发出的《本地注册认可机构披露财务资料》。
(1)主板如属海外注册成立的主板新申请人正寻求于香港交易所作第二上市,香港交易所可接纳其按《美国公认会计原则》或在若干情况下按个别情况,接纳其他会计准则编制的账目。
(2)创业板创业板新申请人(其主要业务活动并不包括地产发展及╱或投资)若已经或将会同时在纽约证券交易所或NASDAQ全国市场上市,则其按《美国公认会计原则》编制的账目可获接纳。
4、是否适合上市
必须是香港交易所认为适合上市的发行人及业务。如发行人或其集团(投资公司除外)全部或大部分的资产为现金或短期证券,则其一般不会被视为适合上市,除非其所从事或主要从事的业务是证券经纪业务。
03
上市方式
04
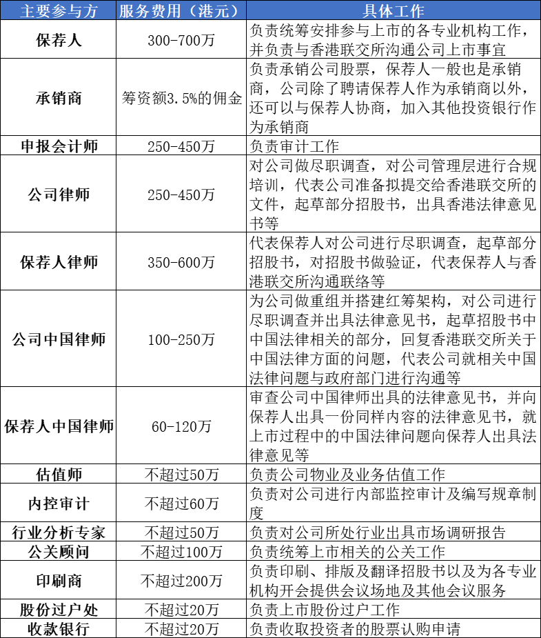
中介机构主要工作及费用
05
香港与内地上市财务指标对比
06
H股与红筹股
内地企业在香港上市主要为以下两种模式:
H股:指中国境内(不包括港、澳、台地区)的中国股份公司,直接向香港联合交易所(以下简称“香港联交所”)申请发行境外上市外资股(H股)股票并在香港联交所上市交易的境外上市模式,此种上市模式,需要获得中国证监会的批准,主要的监管法规是《关于股份有限公司境外发行股票和上市申报文件及审核程序的监管指引》([2012]45号,以下简称“《监管指引》”)。
红筹股:指公司注册在境外,通常在开曼、百慕大或英属维尔京群岛等地,适用当地法律和会计制度,但公司主要资产和业务均在我国大陆。红筹一般有两种模式,一是股权模式,另一种是VIE模式。
对于红筹模式,主要的监管法规为:《关于外国投资者并购境内企业的规定》(商务部令2009年第6号)
《国家外汇管理局关于境内居民通过境外特殊目的公司融资及返程投资外汇管理有关为题的通知》(汇发[2005]75号)
《境内居民通过境外特殊目的公司融资及返程投资外汇管理操作规程》(汇发[2011]19号)
07
特殊目的收购公司(SPAC)
自今年1月1日港交所设立的全新SPAC上市机制生效以来,截至目前已有12家SPAC公司在港交所递交了上市申请,其中Aquila已于3月18日成功上市。12家SPAC公司情况如下:
港交所集团行政总裁欧冠升将SPAC称为“全新而重要的上市路径”,并希望通过引进SPAC上市机制,容许经验丰富而信誉良好的SPAC发起人物色新兴和创新产业公司作为并购目标,扶植一些富有潜力的企业新星。
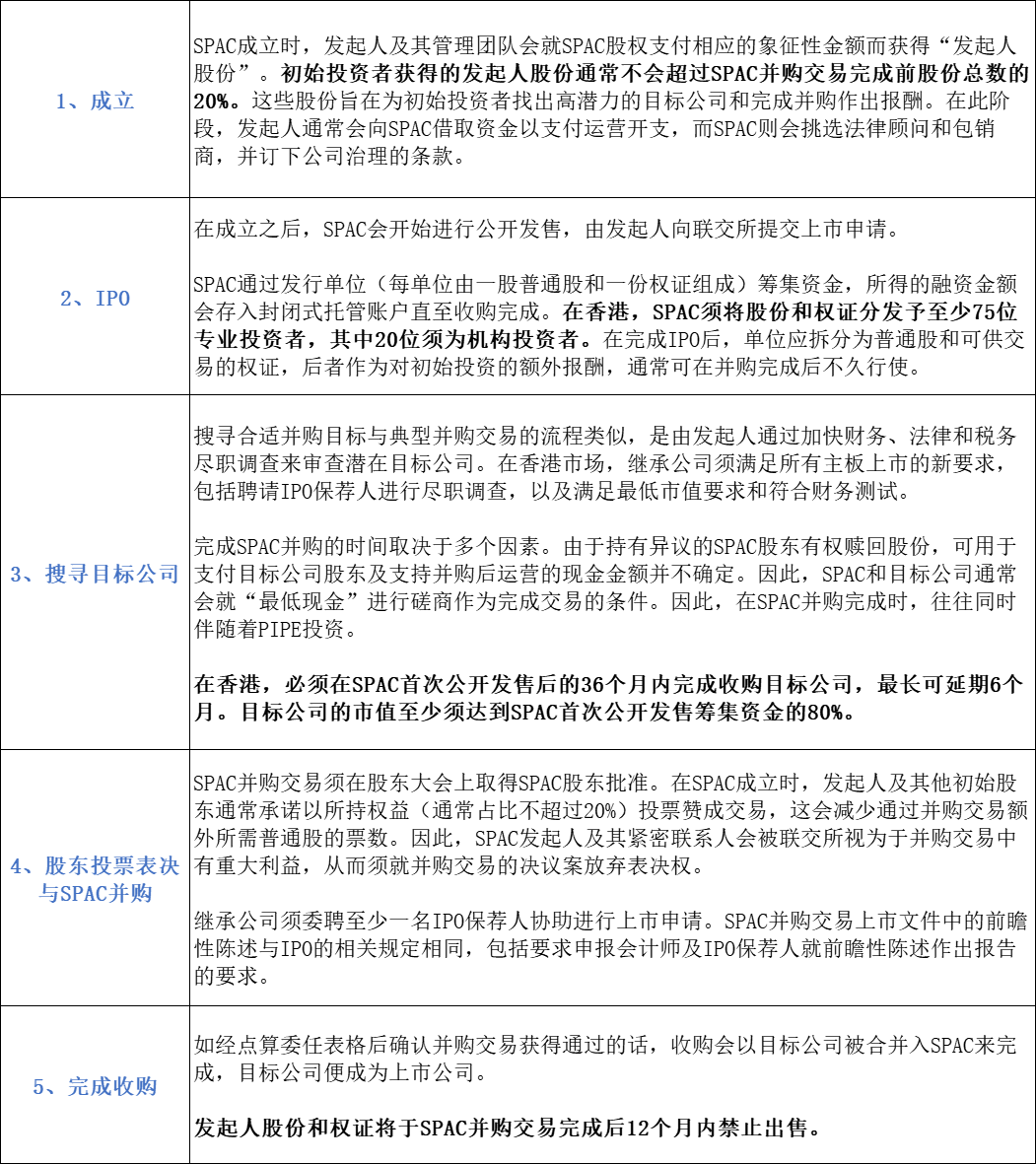
1、什么是SPAC?
SPAC是指利用IPO筹资及其他融资(包括近年来蔚然成风的 Private Investment in Public Equity,“PIPE”) 收购一家私人运营公司而所成立的一家全新公司。IPO所筹集的资金会存入托管账户,而SPAC管理团队力求在SPAC治理文件规定的期限内收购一家在特定行业或地域营运的私人公司。在香港,SPAC完成并购交易 (SPAC并购交易)的期限为36个月。如果SPAC完成收购,目标公司会承继SPAC的上市地位,并正式成为一家上市公司。若SPAC无法在规定期限内完成收购,除非SPAC能够通过一个代理流程延长收购期限,否则其托管账户中的现金将需退还予投资者。
2、SPAC的流程
3、香港SPAC上市制度的主要特征
4、香港、新加坡、美国SPAC对比
来源:硬核财经
版权声明:部分文章在推送时未能与原作者取得联系。若涉及版权问题,敬请原作者联系我们。联系方式:bp@pelist.com。
免责声明:上述内容仅代表发帖人个人观点,不构成本平台的任何投资建议。


