销售费用四倍于营收、负债率88%,泰诺麦博携新一代“破伤风针”冲刺IPO
出品 | 创业最前线
作者 | 孟祥娜
编辑 | 胡芳洁
美编 | 邢静
审核 | 颂文
2026年4月3日,泰诺麦博将迎来科创板上市委审议会议的关键时刻。
这家成立于2015年的创新生物制药公司,聚焦感染性疾病领域的血液制品替代疗法,一度被视为行业内的潜力股。
然而,这份期待却在商业化进程中被打了折扣。公司核心产品斯泰度塔单抗注射液于2025年2月在中国获批上市,为全球同类首创(First-in-Class)重组抗破伤风毒素单克隆抗体药物,但上市首年便遭遇销量滑铁卢。
该产品于2025年3月开始销售,全年实际销量、收入均未达到预期,仅完成收入目标的33%左右;同时,其临床试验数据引发监管机构问询,成为审核重点之一。
与此同时,公司资产负债率也持续飙升,截至2025年末已高达88.18%;对赌协议也给公司实控人带来潜在回购压力。
在科创板审核日趋严格、对创新药企的商业化能力与持续经营能力要求不断提升的背景下,深陷多重困局的泰诺麦博,能否顺利闯关过会、成功登陆资本市场?
1、不良事件(AE)发生率高于对照组,遭监管问询
泰诺麦博成立于2015年,是一家专注于全人源单抗新药研发的创新生物制药公司。经过长达十年的研发投入,公司终于迎来了首款商业化产品——斯泰度塔单抗注射液,该产品于2025年2月获批上市,用于成人破伤风紧急预防。但上市首年,销量就遭遇滑铁卢。
破伤风由破伤风梭状芽孢杆菌引起,该菌为专性厌氧的革兰阳性芽孢杆菌,在自然界分布广泛,常见于土壤、灰尘及人或哺乳动物粪便中。其可通过外伤伤口、产道撕裂伤口等途径侵入人体,不洁分娩、烧烫伤、外科手术及拔牙等均为常见感染场景。
破伤风的一级预防即为主动免疫,指将含破伤风类毒素疫苗提前接种于人体,使机体产生免疫力。
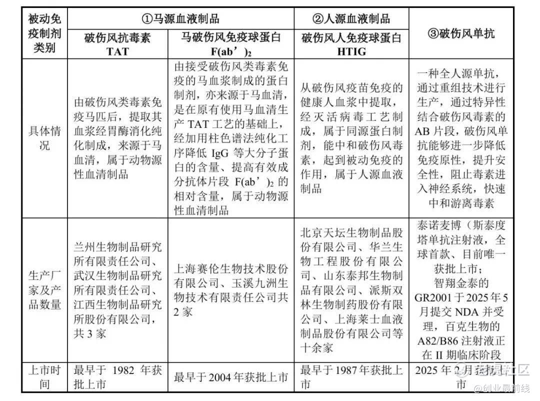
破伤风的二级预防即为被动免疫,被动免疫制剂可分为破伤风抗毒素TAT、马破伤风免疫球蛋白(这两者以下简称“马源TAT”)、破伤风人免疫球蛋白HTIG及破伤风单抗(即泰诺麦博生产的斯泰度塔单抗注射液)。
传统制剂马源TAT来源于马血浆,存在过敏风险高、保护期短、需皮试等短板。
破伤风人免疫球蛋白(HTIG)虽安全性和依从性较好,但依赖血浆供应、起效慢、保护周期仅28天,存在供应不稳定等问题。
(图 / 公司上会稿)
2024年,中国破伤风被动免疫制剂使用人群达3174万人,马源TAT占63.2%、人免疫球蛋白HTIG占32%,为主要产品。
据泰诺麦博上会稿,斯泰度塔单抗核心竞争力在于全人源、非血源、无需皮试、起效快且保护期长达90天,便捷性突出。
但斯泰度塔单抗若要抢占市场,需依托临床价值、医保支付与渠道下沉,逐步替代传统制剂。
该产品初始定价798元/支,远高于破伤风抗毒素TAT(约10元)、马破免疫球蛋白(约25元)及HTIG(约240元),价格不占优势。
2025年12月斯泰度塔单抗纳入医保,2026年执行后终端价降至320元-400元,医保报销后自付费用与HTIG差距大幅缩小。但马源TAT凭借低价,使用占比仍超60%,竞争优势明显。
除此之外,破伤风单抗赛道竞争也在加剧:智翔金泰GR2001已于2025年5月提交上市申请并获受理,百克生物相关产品处于II期临床。泰诺麦博的先发优势将被压缩,商业化窗口期收窄。
(图 / 公司上会稿)
值得注意的是,在科创板IPO审核过程中,斯泰度塔单抗与破伤风人免疫球蛋白(HTIG)头对头III期临床试验中,安全性数据成为监管问询的重点内容。
数据显示,从AE(不良事件)发生率来看,斯泰度塔单抗的任何AE发生率高于HTIG组约5%,与试验用药品相关的AE发生率也高于HTIG组。
(图 / 公司回复函)
监管机构要求公司详细说明AE发生率与试验用药品发生率相似的依据等问题。
在药品审评和临床实践中,任何安全性指标的差异都可能被审视,尤其是在感染性疾病预防这一对安全性要求极高的领域。
对此,泰诺麦博向「创业最前线」表示,斯泰度塔单抗Ⅲ期临床数据显示,该产品与HTIG的相关不良事件发生率分别为4.8%和3.6%,差异微小且无统计学意义,二者安全性相当。该安全性数据已获CDE批准上市,并发表于《Nature Medicine》,安全性获权威认可,不会引发临床医生顾虑,叠加其优异疗效,也不会影响临床处方选择。
2、1元收入需花4元销售费,商业化“入不敷出”
作为一款全新的破伤风被动免疫制剂,斯泰度塔单抗要成功打开市场、突破发展困境,公司势必要在学术推广和市场教育方面持续加大投入。
2025年,公司实现营业收入5122万元,但同期销售费用却高达1.9亿元,同比增长442%。
这意味着,公司每获得1元收入,就需要投入近4元的销售费用,投入产出失衡,折射出公司在商业化初期的巨大运营压力。
人员结构方面,截至2025年末,公司员工总数843人,其中销售人员382人,较2024年末增加210人。当年职工薪酬支出1.23亿元,同比增长433%。
泰诺麦博向「创业最前线」表示,公司销售人员较多,主要因公司药品尚处商业化初期,销售区域广且分散。特别是破伤风暴露患者分布广泛,无明显医院等级及地域集中特征,需商业化团队以医院为单位开展准入与学术推广,提升产品在基层等终端市场的可及性。
(图 / 公司上会稿)
尽管销售费用投入大幅增长,但公司收入仍未达预期。
此前,公司根据弗若斯特沙利文研究报告预测,2025年破伤风被动免疫制剂市场规模约为29亿元,其中破伤风单抗市场规模约为2.2亿元;公司原预计斯泰度塔单抗当年销量为27.89万支、营收1.56亿元。
然而,实际销量仅为15.9万支,收入5122.49万元,销量完成率57%,收入完成率仅33%。对此,监管机构已要求公司说明市场空间测算是否具有充分、可靠的依据。
(图 / 公司回复函)
除销售费用外,公司的研发投入也居高不下。2024年、2025年,公司的研发费用分别为4.25亿元、3.44亿元,研发费用率分别为2823%、672%。
(图 / 公司上会稿)
公司在高强度投入下,亏损规模不断扩大。2023至2025年,泰诺麦博累计亏损已超16亿元,盈利前景与商业化效率仍面临严峻考验。
(图 / 公司上会稿)
公司预计何时能达到盈亏平衡?泰诺麦博对「创业最前线」表示,2026年斯泰度塔单抗纳入医保目录后将实现销量显著增长;叠加行业医保“以价换量”趋势,全年收入规模有望明显提升。据招股说明书,公司预计于2029年实现盈利。
实际上,泰诺麦博也在深耕产品管线,拓展收入来源。除斯泰度塔单抗外,泰诺麦博开发了针对呼吸道合胞病毒的RSV单抗(TNM001),已递交上市申请并已纳入优先审评程序。
RSV即呼吸道合胞病毒,是引发婴幼儿、老年人及免疫低下人群下呼吸道感染的主要病原体,易导致细支气管炎、肺炎等重症,对低龄婴儿危害尤为显著。目前,RSV特异性抗病毒治疗药物尚未获批上市。
在中国市场,目前仅有一款RSV被动免疫制剂上市销售——赛诺菲与阿斯利康联合开发的长效单抗尼塞韦单抗。该产品于2022年、2023年先后在欧盟和美国获批,2023年12月在中国上市,用于预防新生儿和婴儿由RSV引起的下呼吸道感染。
不过,尼塞韦单抗尚未纳入国家医保或免疫规划,需患者全额自费,国内婴儿平均免疫接种费用约为2800元/人,较高的定价在一定程度上抑制了临床需求的释放。
除尼塞韦单抗外,在中国市场,默沙东的Clesrovimab、瑞阳(山东)生物制药的RB0026也处于上市申请阶段。总体来看,国内长效抗RSV单抗市场仍处于发展初期,竞争格局尚未定型。
(图 / 公司上会稿)
面对这一市场环境,泰诺麦博计划发挥本土化成本优势,对TNM001采取更具竞争力的定价策略,并推进其纳入国家医保目录,以期释放被高价进口产品抑制的临床需求。
公司预计该产品将于2027年获批上市,有望继斯泰度塔单抗之后,成为公司又一核心增长引擎。
3、资产负债率88%,泰诺麦博迎上会“大考
从财务层面来看,随着亏损的扩大和借款规模的增加,泰诺麦博的资产负债结构持续恶化。
公司的资产负债率已由2023年末的28%增长至2025年末的88.18%,逼近资不抵债的边缘。
造成这一局面的原因并不复杂。在公司持续亏损、经营活动现金流为负的情况下,泰诺麦博只能依靠外部融资来维持运营。随着亏损规模的扩大,融资需求也不断增加,借款规模随之攀升。
截至2025年末,公司的短期借款6701万元、长期借款3.63亿元、一年内到期的非流动负债2.28亿元,合计6.6亿元,较2023年末的1.5亿元增加了5亿元。
(图 / 公司上会稿)
对此,公司认为,公司的偿债能力情况较好,截至2025年末,公司货币资金金额为5.15亿元,能够覆盖公司短期内需偿还的负债和日常经营活动开支。
但公司尚未形成成熟产品带来的持续稳定收入,这种高度依赖外部融资的经营模式,在资本环境相对宽松阶段尚能维持运转,可一旦外部融资渠道收紧,公司或将面临较为严峻的流动性风险。
除此之外,泰诺麦博的实控人还背负着沉重的对赌压力。根据2025年6月签署的相关协议,若公司IPO撤回、终止、被驳回或否决,实控制人需回购投资人所持股份,潜在回购压力较大。
(图 / 公司上会稿)
据悉,泰诺麦博累计完成了多轮融资,累计融资额超20亿元,吸引了高瓴创投、中金资本、格力金投等多家明星机构入局。
对此,泰诺麦博对「创业最前线」表示,目前,公司不负有任何回购义务,实际控制人相关回购对公司资金状况、经营不存在重大不利影响。
此次科创板IPO,泰诺麦博拟募集资金15亿元,其中8.3亿元、3.3亿元、3.4亿元将分别投向新药研发项目、抗体生产基地扩建项目、补充营运资金项目。本次募资将有效优化公司资金结构,显著缓解资金压力,为后续研发投入与产能扩张提供支撑。
(图 / 公司上会稿)
作为聚焦感染性疾病领域的创新抗体企业,泰诺麦博历经十年研发终于实现产品落地,却在商业化初期遭遇销量不及预期的挑战。高企的销售与研发投入、持续扩大的亏损以及监管对安全性与市场测算的重点问询,共同构成了公司上会前的复杂图景。
4月3日的上市委审议,将决定这家创新药企能否登陆资本市场,也将为其后续发展定下关键基调。
*注:文中题图来自珠海泰诺麦博制药股份有限公司官方微信公众号。
免责声明:上述内容仅代表发帖人个人观点,不构成本平台的任何投资建议。


