上海一家CRO企业二次冲刺IPO!核心细胞株依赖海外授权,长春高新、拜耳是大客户
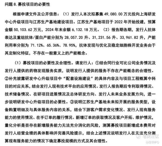
2026年3月31日,上海百英生物科技股份有限公司(简称“百英生物”)即将接受北交所上市委审议,拟募资4.9亿元,用于江苏生产基地建设及上海研发中心升级等项目。
《摩斯IPO》注意到,百英生物实控人查长春在IPO前累计套现约1.33亿元,其中第二次以低于同期增资价13%的折扣转让股权,而公司估值在一年多时间从7亿元飙升至35.65亿元。总经理程千文入职仅5个月即获赠9%股权,无业绩考核、无对赌约束,堪称“天降横财”。
百英生物境外收入确认标准“内外有别”,境内需客户邮件回复验收,境外仅需公司单方面发送结项邮件即可确认收入,2025年上半年第三方回款占比激增至17.14%。与此同时,公司毛利率逆势高企,与同行义翘神州的差距拉大至近20个百分点,而核心降本举措对毛利率的贡献仅约1%。
此外,报告期内公司产能利用率长期低于80%,闲置产能超20%,账上货币资金高达7.6亿元,却仍拟募资4.9亿元扩产,在建项目投建2年仅完成12%预算。核心技术CHOK1BN细胞株依赖海外授权,2040年到期后面临“断供”风险。2024年更因出口违规被海关罚款3万元。
1 实控人折价套现1.33亿元
在百英生物公司正式申报IPO之前,各路资本争相涌入、估值飞涨之际,实际控制人查长春却选择了“逆向操作”,实控人完成了两次教科书级别的股权转让,据招股书披露,实控人查长春在报告期内通过多次股权转让,累计套现金额约1.33亿元。
第一次套现便是在2021年7月,当时百英生物投后估值约7亿元,查长春通过股权转让,以165元/注册资本的价格转让部分股权,套现约2618万元。
尤其值得关注的是2022年8月的操作,在第六次股权转让中,查长春以56元/注册资本的价格转让191.1万元出资额,套现约1.07亿元;而几乎同时进行的第三次增资中,20家外部机构以64元/注册资本的价格入股。这意味着,查长春的转让价格相当于增资价格的8.7折。
招股书解释称这是“按照市场惯例给予一定折扣”,但在IPO前景明朗、估值从2021年5月的7亿元飙升至2022年8月的35.65亿元,一年多翻了5倍的背景下,实控人如此急迫且折价套现,其动机难免引发市场质疑。回复中并未披露套现资金的具体流向,投资者对此仍存疑虑。
2 总经理入职5个月获赠9%股权,无业绩考核的“天降横财”
根据招股书披露,百英生物总经理程千文于2019年11月加入百英生物,仅仅5个月后的2020年4月,实控人查长春便通过股东会决议,将其持有的9%股权,对应34.28万元出资额以“零对价”方式转让给程千文作为激励。按照当时公司1.08亿元的整体公允价值计算,这笔股份支付确认了971.8万元的费用。
这份激励的宽松程度令人侧目,无业绩考核目标,仅要求“全职工作”3年,固定月薪仅2.4万元、年薪28.8万元,股权价值与薪酬比例严重失衡。更值得注意的是,程千文此前的职业经历主要在山东橡胶助剂厂、圣奥化工等传统化工领域,与百英生物所处的生物医药CRO赛道并无交集。且获赠股权后,他仍同时在上海圣奥实业、上海忆久诚投资等十余家外部企业担任董事或执行董事。
百英生物对此的解释是:程千文具备丰富管理经验,因过往薪酬较高且需异地工作,故采用“低固定月薪+股权激励”模式引入。然而,这笔股权赠与甚至因“办事人员失误”而分两次才完成工商变更。这种“打补丁”式的操作,难免让人对其规范性和严谨性产生疑虑。
北交所在首轮问询中对此提出尖锐质疑,要求公司说明程千文入职仅5个月即获大额股权的商业逻辑,以及其兼任10家企业高管是否影响履职。虽然二次问询未再继续追问,但该问题的核查程序是否充分,仍是市场关注的焦点。
3 境外收入确认的双重标准与毛利率的逆势背离
百英生物近年来的业绩扩张,高度依赖于境外市场的放量。财务数据显示,2022年至2025年,百英生物境外主营业务收入由6672万元飙升至3.8亿元,占主营业务收入的比重由25.6%大幅攀升至61.9%。
然而,随着海外客户规模的扩大,其境内外差异化的收入确认政策引起了监管层的深度关注。根据招股书及问询回复的披露,百英生物在境内外业务上采取了不同的收入确认时点,对境内客户,百英生物以“收到客户回复验收确认邮件”为时点,而对境外客户,则仅以“公司单方面向客户发送结项邮件”作为收入确认的依据。
在严谨的审计实务中,单方面发送结项通知作为控制权转移证据的证明力相对较弱。这种“自嗨式”的收入确认标准,客观上降低了收入确认的约束性,也引发了北交所对其商业合理性的追问。
此外,这种宽松的确认标准又与境外业务中频发的第三方回款产生了风险叠加。根据问询回复,2025年上半年,百英生物涉及境外交易平台下单、自然人代付以及指定集团代付等第三方回款金额达4231万元,占当期营业收入比例激增至17.14%。在跨境CRO服务中,单方面的收入确认依据叠加大量割裂业务流与资金流的第三方回款,客观上放大了期末收入跨期调节的弹性空间。
作为以技术服务为核心竞争力的CRO企业,毛利率水平直接反映了其盈利质量。然而,在CRO行业步入资本寒冬、下游药企需求收缩的宏观周期内,百英生物的毛利率表现却呈现出明显的逆周期特征。
据首轮问询函显示,2022年至2025年上半年,百英生物CRO服务综合毛利率分别为65.06%、65.23%、69.50%和68.44%,呈现波动上升趋势;而同行业可比公司义翘神州的CRO服务毛利率同期分别为66.96%、69.62%、47.58%和52.22%,呈现先升后降的趋势。两者变动趋势完全相反,且差距已拉大至近20个百分点。
面对监管层对毛利率畸高合理性的核查,百英生物将其主要归因于自动化提升带来的人员效能释放,以及“自制原材料替代”等降本增效措施。但深入推敲其成本归集细节,这一解释的财务支撑力度略显单薄。
以百英生物官方披露的核心降本举措,培养基自产替代为例,审计专项说明中的测算数据显示,即使核心物料实现完全自产替代,两者对整体抗体表达服务毛利率的正向影响合计也仅在1%左右。同时,百英生物此前也承认,受投融资环境遇冷影响,给予了国内下游客户议价空间,导致订单均价下调。在“单价承压”与“微观降本效应有限”的双重前提下,百英生物如何消化降价压力并逆势拔高毛利,其成本完整性与分摊逻辑仍需更坚实的数据自证。
更值得关注的是,2025年上半年,百英生物耗材采购金额达2183.35万元,高于2022年和2023年全年采购金额,但同期消耗性生物资产采购金额为0。这种成本结构变动的逻辑尚未得到充分解释。
4 产能闲置超20%仍募资扩产
此次北交所IPO,百英生物拟募集资金4.9亿元,其中3.9亿元计划用于江苏生产基地建设项目,1.1亿元用于上海研发中心升级项目。但将该笔重资产扩产计划置于公司现有的财务与运营状态下,其商业逻辑存在明显错位。
一方面,百英生物的现有产能并未实现满负荷运转。根据招股书披露,2022年至2024年间,百英生物主营业务抗体表达及重组抗体/蛋白产能利用率分别为68.3%、78.95%和73.4%,始终存在20%以上的闲置产能。在现有产能尚未完全消化的背景下,继续斥巨资大规模新建生产基地,其必要性存疑。
另一方面,百英生物自身的资金储备极为充裕。截至2025年末,百英生物账上货币资金高达7.6亿元,资产负债率仅10%左右。在手握数亿现金结余且负债率极低的情况下,百英生物依然寻求通过IPO募集资金进行重资产建设。这种“高现金储备”与“大额募资”,募资额占其2025年末净资产的50%左右并存的财务安排,暴露出资金使用效率的问题。
北交所对此高度关注,要求公司说明:结合在手订单及客户开拓情况,量化说明新增产能消化风险;江苏项目已投建2年却仅完成12%预算,继续募资的合理性。
5 核心细胞株依赖海外授权
作为一家生物科技公司,核心技术自主权是估值的生命线,但百英生物核心技术平台依赖于CHOK1BN细胞株,但这株细胞的商业化授权并非公司自有。该细胞株源自英国ECACC,授权协议将于2040年到期。在当前的国际地缘政治及贸易环境下,核心生物原料对海外供应商的依赖是巨大的潜在风险。
北交所对此高度关注,要求百英生物说明:授权方与合同签署方(Public Health England)不一致的合规风险;若授权协议2040年到期后无法续约,是否导致核心资产“断供”;FDA的DMF认证2025年5月到期,续期是否存在障碍。
百英生物回应称,与英格兰公共卫生署签协议,已获ECACC的CHO-K1细胞系相关开发、商业化及再授权许可权利,销售细胞株及再授权许可属行业通用模式,且无侵权或被单方解约风险。然而,这种“授权”的稳定性和排他性,远不如自主研发的底盘细胞株来得稳固。当授权协议到期时,公司是否还能以同等条件续约,是一个悬而未决的问题。
6 研发投入与合规性
更值得注意的是,作为一家标榜技术驱动的CRO服务商,百英生物的研发投入强度出现了明显的单边走弱,2022年至2025年上半年,百英生物研发费用分别为 2709.67 万元、4277.89 万元、4661.26 万元和 2375.27 万元,其研发费用率从2023年的12.6%一路降至2025年上半年的9.2%。而同期销售费用中展会费等科目持续激增,2025年销售费用率达到约10%。在财务数据上,销售费用的投入规模已实质性反超了研发费用。
在技术迭代迅速的生物医药研发外包领域,研发投入占比的下滑,容易引发市场对公司长期维持技术溢价及核心竞争力持续性的担忧。
此外,百英生物在报告期内还存在违法违规记录。2024年9月,上海吴淞海关因公司2021年7月至2022年7月出口融合蛋白时未按特殊物品规范申报,对其处以3万元罚款。公司称系经办人员业务不熟悉导致,但这一事件也暴露出公司在合规管理方面存在漏洞。
作者 | 摩斯姐
来源 | 摩斯IPO(MorseIPO)
免责声明:上述内容仅代表发帖人个人观点,不构成本平台的任何投资建议。


