比亚迪2025:国内收入下降,海外卖车百万
3月27日,比亚迪发布2025年年度报告。
一方面,比亚迪的规模依然在创纪录,全年总营收达到8039.65亿元,总销量460.24万辆;
其中,卖车(含电池、储能)占收入的80.7%,手机零部件代工占19.3%。卖车是主业,毛利率20.5%;手机代工是副业,毛利率只有6.3%。
但另一方面,全年归母净利润326.19亿元,较上年同期的402.54亿元下降18.97%。算下来,比亚迪2025年净利润比去年少了76亿元。
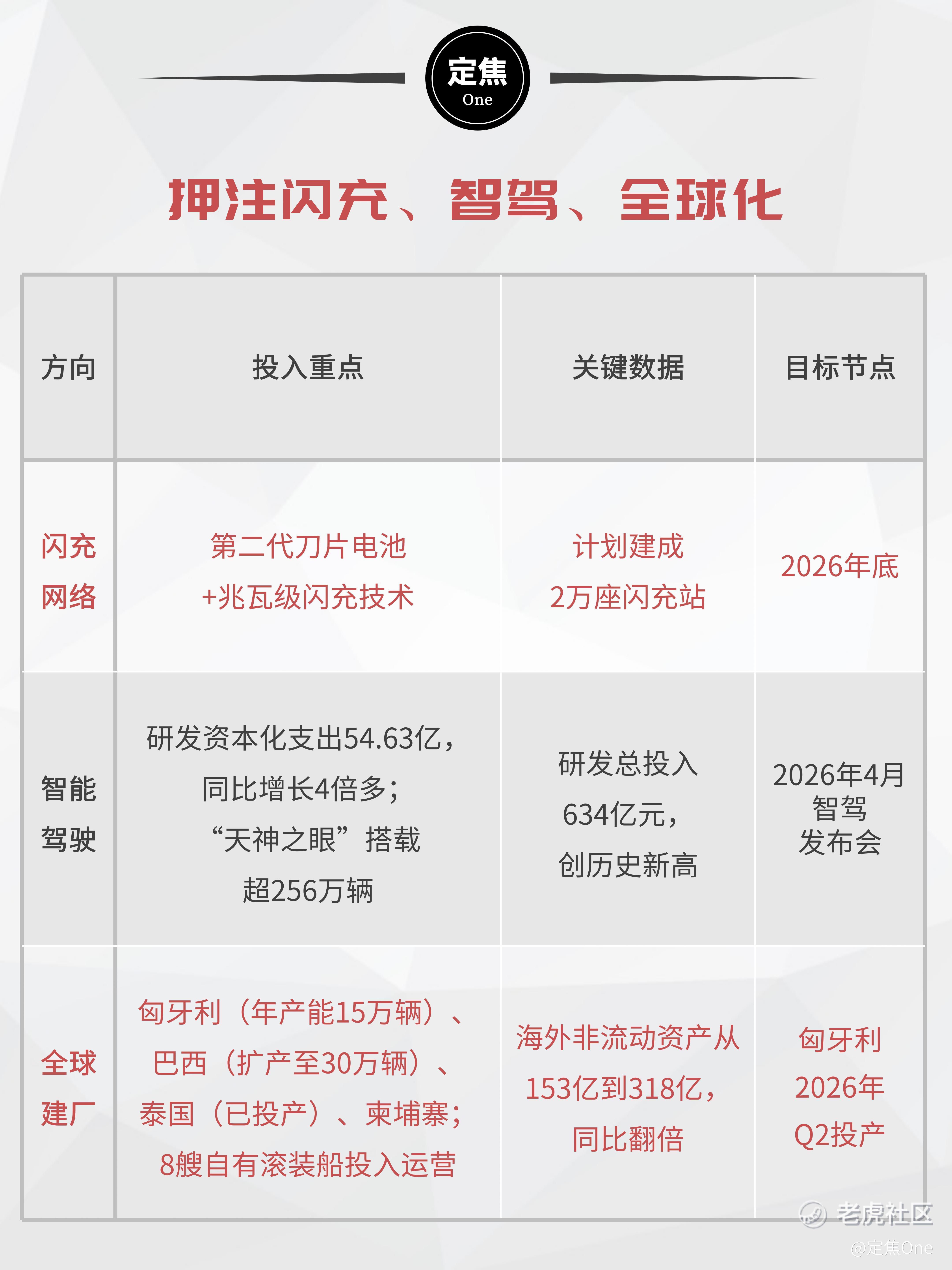
原因是,比亚迪在进行高强度的战略投入与全球化扩张。
2025年,比亚迪研发投入高达634.4亿元,创历史新高。其中,为了补齐智能化短板,研发资本化支出达到54.63亿元,同比增长465%。“天神之眼”智驾系统搭载量超256万辆。同时,比亚迪还在大举推进“闪充中国”战略,计划到2026年底建成2万座闪充站。
在国内大众品牌承压(整体轿车销量负增长2.9%)的背景下,海外成了比亚迪最赚钱的市场。2025年,比亚迪海外出口首次突破百万辆大关(105万辆),同比大增140%。境外收入达到3107.4亿元,增速(40.1%)远超国内,且境外毛利率(19.5%)明显高于国内(16.7%)。
比亚迪在海外疯狂建厂(匈牙利、巴西、泰国、柬埔寨),海外非流动资产从153亿元翻倍至318亿元,并投入8艘自有滚装船运营。
品牌方面,比亚迪旗下乘用车有四个品牌:大众化的比亚迪品牌(王朝+海洋系列)、个性化越野的方程豹、科技豪华的腾势、超豪华的仰望。
方程豹、腾势、仰望三个高端品牌合计销量近40万辆,同比翻倍。但相比于460万辆的总大盘,高端品牌体量依然较小,对整体利润的拉动尚在早期阶段。
同时打响智能化、高端化、全球化三场硬仗,极其考验资金链。2025年,比亚迪经营活动现金流骤降55.69%至591.36亿元。为此,比亚迪通过取得借款、发行债券、永续债以及港股增发等方式,筹集了巨额资金备战。
接下来的2026年,就看比亚迪的高端品牌能否真正扛起利润大旗,以及海外产能释放后的潜力。
(策划:金玙璠,制图:李昱慧)
免责声明:上述内容仅代表发帖人个人观点,不构成本平台的任何投资建议。


