彤程新材IPO:冲击港股四道坎,套现近10亿后,为何急于二次融资
IPO资讯
作者:贝克街探案官
当一家A股上市公司,一边被股东、高管持续减持,一边却启动港股IPO融资时,市场往往会产生一个非常直接的疑问:冲击港交所IPO之前,股东为什么撤退?这正是近期彤程新材冲击港股所引发的核心争议。
从表面看,这是一次典型的“A+H资本布局”;但如果把产业转型、股东减持和资本市场窗口期放在一起看,就会发现,这更像是一场产业扩张与资本兑现同时发生的资本博弈。
01 急于转型的新材料“优等生”
彤程新材最初的标签其实很简单:轮胎橡胶助剂龙头,是国内领先的特种橡胶助剂与电子化学品材料供应商,产品广泛应用于轮胎、新能源汽车、半导体材料等领域。
公司主营酚醛树脂、粘合树脂等橡胶材料,客户包括米其林、普利司通、固特异等全球轮胎巨头。在轮胎材料这个细分赛道,公司长期处于国内领先位置。
但问题也同样明显:轮胎材料属于典型的成熟工业赛道,行业天花板清晰,估值空间有限。于是过去几年,彤程新材开始讲一个新的故事——半导体材料。
彤程新材通过投资和并购,逐步进入光刻胶配套材料、电子化学品和半导体材料供应链,希望从“轮胎材料企业”升级为“先进材料平台”。
这一步转型对资本市场来说非常关键,因为在估值逻辑上,化工材料公司和半导体材料公司的估值体系几乎是两个世界。据彤程新材2025年半年报披露,公司在建工程多为芯片半导体项目。
或许正是在这种产业叙事升级的背景下,彤程新材愈发急于推进港股上市。
从企业角度看,这一步并不难理解。电子化学品行业有一个共同特点:研发周期长、技术门槛高、资本投入巨大。尤其是半导体材料领域,从研发到产能建设往往需要持续的资金投入。
港股上市可以带来海外融资渠道、外币资金以及国际机构投资者,对一家希望进入全球半导体供应链的材料企业来说,这是非常现实的资本工具。同时,港股市场的叙事体系也有所不同。
在A股,彤程新材更容易被视为一家化工材料企业;但在港股,它可以被重新定义为半导体材料平台公司。资本市场最擅长的一件事,就是用不同叙事给同一家公司定不同的估值。
02 减持不断,资金缺口到底有多大,自己去向如何
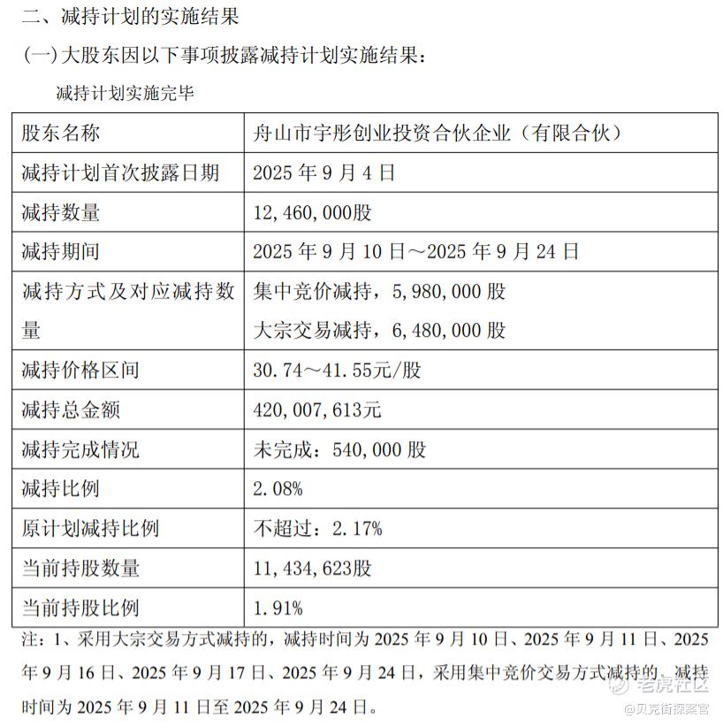
但就在公司准备讲“全球先进材料故事”的时候,另一件事情同样引起了市场注意——股东正在持续减持,通过巨潮检索不难发现,彤程新材减持公告有25条,其中最值得注意的案例是早期投资机构宇彤投资。
公开资料宇彤投资在彤程新材上市初期持股约10%,随后几年通过集中竞价和大宗交易持续减持。从2021年到2024年,累计减持约5%股份;2025年又启动新的减持计划,减持约3.33%,按公开数据测算,这些减持累计套现资金约6.59亿元。
减持完成后,其持股比例已降至约1.91%,其中还包括未完成减持540,000 股,几乎接近清仓。更微妙的是,在减持过程中,该机构还曾因信息披露问题受到监管警示。换句话说,早期资本正在逐步退出。
与此同时,关联股东也在同步减持。公司关联方Virgin Holdings Limited(实控人家族关联企业)在2023年7月至2024年1月期间减持约1.65%股份,套现约3.14亿元,减持价格区间在27.74元至38.40元之间。如果把这些交易合计计算,资本累计套现金额已经接近10亿元。
这也让市场产生一个非常经典的疑问:如果未来增长确定性很强,为什么部分资本要在这个阶段兑现收益?
当然,从公司治理角度看,彤程新材的控制权依然非常稳固。公司董事长张宁通过多家平台合计持股超过60%,意味着公司不会出现控制权变动,管理层依然高度绑定企业。但资本市场真正关心的问题其实并不是“为什么减持”,而是为什么在IPO窗口期减持。
因为在资本市场的心理逻辑中,如果企业未来增长确定性极高,内部资本往往更倾向于长期持有,而不是提前兑现收益。
从更宏观的角度看,彤程新材的港股IPO其实反映了一个越来越明显的趋势:A股公司正在通过港股完成估值与融资体系的升级。当企业从传统制造向科技材料转型时,单一资本市场往往很难同时满足融资需求与估值叙事。
于是企业在A股维持产业融资基础,同时在港股寻找国际资本和新的估值逻辑。过去两年,从新能源到AI,再到先进材料,越来越多企业正在走这条“A+H”路径。
问题的关键在于:资本叙事可以改变估值逻辑,但无法改变基本面。彤程新材真正的考验并不在IPO本身,而在于能否完成从轮胎材料企业向半导体材料平台的转型。如果半导体材料业务能够真正突破,公司估值体系可能会被彻底重构;但如果相关业务进展不及预期,资本市场同样会迅速修正预期。
在资本退出与产业扩张同时发生的背景下,这家公司的未来,很可能取决于一个简单的问题:新故事能否真正变成新利润。
03 新故事讲给谁听
彤程新材冲击港股的核心叙事,其实只有一句话:从轮胎材料公司,升级为半导体材料平台。但资本市场真正关心的不是故事,而是结果:新故事能否变成新利润。
因为在半导体材料这个赛道上,叙事空间很大,但商业化难度同样巨大。对于彤程新材来说,至少有四道现实关卡必须跨过去。
首先是技术门槛与认证周期。半导体材料不是普通化工产品,它的核心特点是“极端稳定性”。光刻胶配套材料、电子树脂、电子化学品等产品,需要在极端洁净环境下长期稳定运行,任何微小杂质都会影响芯片良率。
因此,晶圆厂对材料供应商的认证极其严格,一套材料从送样到量产导入,往往需要两到三年甚至更长时间。这意味着,即便企业已经具备技术能力,也未必能快速形成收入。对于正在加速转型的彤程新材来说,技术突破和商业化落地之间,可能存在一个漫长的时间差。
第二道关卡是全球供应链的惯性。半导体材料行业长期由国际巨头主导,例如 JSR、东京应化工业、信越化学工业 等企业,在光刻胶和相关材料领域已经深耕几十年。这些公司不仅技术领先,更重要的是已经深度绑定全球晶圆厂供应链。
对于新进入者来说,最大的挑战并不是能否做出产品,而是能否替代现有供应商。在半导体产业中,一旦某种材料已经稳定运行,晶圆厂通常不会轻易更换供应商,因为更换意味着重新验证良率与可靠性风险。换句话说,市场并不是完全开放竞争,而是高度锁定的供应链体系。
第三个问题是资本消耗与回报周期。半导体材料是典型的“慢回报行业”。研发需要长期投入,生产需要高标准设备,客户认证又需要多年周期,这导致企业往往在很长一段时间内持续投入,却难以立刻形成规模利润。对于传统材料公司来说,这种模式与原有业务存在明显差异。橡胶助剂行业通常订单稳定、客户结构成熟,而半导体材料更像是一场长期技术投资。这也是为什么很多企业在布局半导体材料后,短期内往往看不到明显利润贡献。对彤程新材而言,港股融资可以解决阶段性资金需求,但无法缩短产业周期本身。
第四个现实挑战是产业链位置的竞争。在半导体材料体系中,不同环节的技术壁垒差异很大。光刻胶本体是最高壁垒环节,而配套树脂、电子材料等虽然同样重要,但竞争者数量更多,进入门槛相对低一些。
这意味着,即便彤程新材在某些材料环节取得突破,也未必意味着可以获得类似光刻胶企业那样的高利润率。很多半导体材料公司最终会陷入一个现实局面:产品进入供应链,但利润空间有限。
这些问题并不意味着彤程新材的转型一定会失败。相反,中国半导体材料国产化的趋势确实为新进入者提供了历史机会。但机会与难度往往同时存在。对资本市场来说,最关键的问题其实不是“能否进入半导体材料行业”,而是能否在这个行业形成真正的盈利能力。
如果未来几年彤程新材能够完成客户认证、扩大晶圆厂订单,并逐步建立稳定供应链,那么今天的资本叙事就可能演变为真实的利润增长。但如果技术导入缓慢、客户验证周期拉长,或者产品停留在边缘材料环节,那么半导体业务很可能在相当长时间里只是一项“战略投入”,而难以成为利润支柱。
结合前文所述,据彤程新材2025年半年报,公司在建工程多数是半导体项目,公司产能释放爬坡等均存在不确定性,彤程新材转型成功与否,尚需时间给出答案。
© THE END
素材皆来自官方公开资料
本文不构成任何投资建议。
免责声明:上述内容仅代表发帖人个人观点,不构成本平台的任何投资建议。


