「京新药业」正式启动A+H上市,聚焦中枢神经及心脑血管领域
图片
来源丨招股书、**大数据
招股书丨点击文末“阅读原文”
2026年2月11日,京新药业首次向港交所递交招股书,拟在香港主板上市,独家保荐人为中信。公司于2004年7月在深交所主板上市,股票代码为002020.SZ。截至2026年2月11日,公司总市值约147.24亿人民币。
公司是一家以创新为驱动力的制药集团,2024年收入41.59亿元,净利润7.19亿元,毛利率48.47%。2025年前10月收入33.44亿元,净利润6.29亿元,毛利率48.26%。2025年前10月,收入同比下降,但净利有所增长。
公司是一家以创新为驱动力的制药集团,策略重点专注于两大核心疾病领域:(i)中枢神经系统疾病;及(ii)心血管及脑血管疾病。
公司的商业模式将已上市产品的商业化与产品管线的持续推进相结合。当前产品组合涵盖(i)药物(包括仿制药、创新药物、中药及生物制剂);(ii)原料药;及(iii)医疗设备。在这个既有的产品组合基础上,公司继续推进公司在研创新药物的研发。
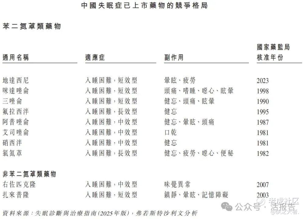
随着时间的推移,公司已建立起横跨仿制药、中药及生物制剂、原料药及医疗设备的产品组合。近年,公司已将创新药研发的战略重点锁定于中枢神经系统疾病及心血管与脑血管疾病领域。于2023年,公司成功推出一类创新药地达西尼,该药在中国获批准用于治疗失眠症。
公司在疾病存在重大未满足医疗需求的领域不断推进在研创新药物组合。
·仿制药:公司的仿制药组合主要聚焦于:(i)精神科与神经科药物;及(ii)心血管与脑血管药物,并涵盖其他治疗领域的产品。
·创新药物:创公司将创新研发聚焦于两大核心领域:中枢神经系统疾病与心血管及脑血管疾病,并优先选择具有重大未满足医疗需求、兼具临床价值与商业潜力的适应症。
·中药及生物制剂:公司商业化中药及生物制剂,主要在消化类别。
·原料药与医疗设备:公司透过向制剂企业及其他下游生产商销售原料药产生收入,凭借自身生产能力及质量系统支援规模效益与成本竞争力。公司亦通过医疗设备销售产生收入,该业务主要透过直销模式运作,在有限情况下辅以分销商销售,并建立完善的质量管控及售后服务流程。
图片
财务业绩
截至2024年12月31日止4个年度、2024及2025年前10个月:
收入分别约为人民币39.99亿、41.59亿、34.38亿、33.44亿,2025年前10月同比-2.74%;
毛利分别约为人民币19.67亿、20.16亿、16.81亿、16.14亿,2025年前10月同比-4.00%;
净利分别约为人民币6.23亿、7.19亿、5.58亿、6.29亿,2025年前10月同比+12.69%;
毛利率分别约为49.18%、48.47%、48.89%、48.26%;
净利率分别约为15.59%、17.29%、16.24%、18.82%。
图片
截至2025年10月31日,公司账上现金约4.83亿元,应收账款约8.08亿元,短期贷款2.85亿元。2025年前10月经营现金流约7.13亿元。
行业概况
根据弗若斯特沙利文(Frost & Sullivan)的报告,2020年至2024年间,全球中枢神经系统药物市场规模从2,337亿美元增加至2,588亿美元,该期间的复合年增长率达2.6%。中国中枢神经系统药物市场规模从2020年的约322亿美元增加至2024年的341亿美元,复合年增长率达1.4%。
预计2025至2035年间将以4.1%的加速复合年增长率扩张,至2035年市场规模将达到约510亿美元。
图片
地达西尼是中国近期获批的失眠药物,其体现了GABA能疗法的「次世代」发展方向。
图片
根据弗若斯特沙利文(Frost & Sullivan)的报告,2020年至2024年间,全球心血管药物市场的规模从1,150亿美元增加至1,246亿美元,该期间的复合年增长率达2.0%,预期于2035年将达1,820亿美元,2025年至2035年间的复合年增长率达3.8%。
同期,中国心血管药物市场规模从2020年的255亿美元下降至2024年的249亿美元,复合年增长率为-0.7%,预计2035年将反弹至369亿美元,2025年至2035年间的复合年增长率达4.1%。
图片
图片
董事高管
公司董事会将由十名董事组成,包括六名执行董事及四名独立非执行董事。
图片
主要股东
公司香港上市前的股东架构中:
公司由执行董事、董事会主席兼公司总经理吕钢先生直接持股约20.77%,并通过金至投资及京新控股间接持股约15.68%,合计持股约36.44%。
吕钢先生、张莉玲女士、京新控股及金至投资被视为一组控股股东。
其他A股持有人合计持股约63.56%。
图片
中介团队
据**大数据统计,京新药业中介团队共计8家,其中保荐人1家,近10家保荐项目数据表现不理想;公司律师共计2家,综合项目数据表现平平。整体而言中介团队历史数据表现中规中矩。
图片
(本文首发于活报告公众号,ID:**)
免责声明:上述内容仅代表发帖人个人观点,不构成本平台的任何投资建议。


