贾乃亮带不动的“高端人设” 菌小宝益生菌涉虚假宣传被罚
《避雷研究所》栏目出品
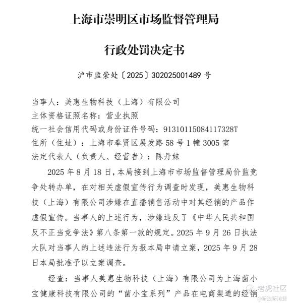
日前,益生菌品牌“菌小宝”的电商渠道经销商因在直播中宣称普通食品可“改善妇科炎症”,被上海市崇明区市场监督管理局处以3万元罚款。
2025年“618”大促期间,美惠生物作为菌小宝电商渠道经销商在有赞平台菌小宝官方旗舰店直播时,将普通食品“太空30号”宣传为女性私护专属并声称其能10天改善私密环境、缓解妇科炎症,甚至解决外阴白斑引起的瘙痒。
经监管部门查实,该产品仅为普通食品,无任何治疗功效,其宣传内容违反《中华人民共和国反不正当竞争法》,构成虚假且引人误解的商业宣传。
图:上海市崇明区市场监督管理局行政处罚决定书
该事件对菌小宝着力打造的“高端合规”品牌形象造成冲击。
公开信息显示,菌小宝为晨冠集团旗下品牌,成立于2019年,以“千亿活菌”“专利菌株”为技术标签切入市场。从定价策略上看,菌小宝直播间产品(30瓶)价格集中在250-699元之间,按照一次的服用频率计算,单日成本约10元。
2022年,菌小宝签约贾乃亮担任首位品牌代言人,打开大众市场认知。此后,品牌进一步拓展明星矩阵,邀请王琳、金星等多位明星站台,同时,菌小宝绑定头部主播资源,如国岳夫妇、涂磊、董先生等,创下单场直播GMV突破5000万元的业绩。2025年4月,依托千亿活菌技术突破,菌小宝获得 CIC 灼识认证的“高端益生菌销量第一”的市场地位认证。
然而,在品牌高速扩张的同时,其宣传层面也接连出一些问题。除本次被罚的“太空30号”外,菌小宝在其他渠道亦出现暗示产品可“靶向清幽”、缓解胃部不适等违规内容,反映出品牌在经销商管理及宣传合规层面存在漏洞。
菌小宝所面临的问题,折射出中国益生菌市场在高速发展期的典型矛盾。有分析报告指出,近年来,年国内益生菌市场规模年均复合增长率保持在12%以上,消费场景从肠道健康延伸至免疫调节、体重管理、皮肤健康等多维领域。然而,市场扩容的同时,监管滞后、标准缺失等问题也日益凸显。不少产品以普通食品流通,却频频暗示保健或治疗功效;活菌数等关键指标缺乏强制性国家标准,导致宣传存在一定模糊空间。
菌小宝的案例并非个例,类似地,2025年上海宝山市场监管部门就曾查处另一款普通食品益生菌在私域直播中宣称可‘抑制幽门螺杆菌’,涉事企业被处以2万元罚款。这些案例共同表明,部分企业将普通食品包装成具有保健或治疗功效进行营销,已成为行业亟待规范的突出问题。”
图片来源:微博截图
当前,为规范市场发展,监管部门正持续推进相关体系建设。2025年,市场监管总局表示正在推进将多种益生菌纳入保健食品原料目录,以规范功能声称管理。与此同时,中国营养保健食品协会等行业组织也发布《益生菌食品活菌率分级规范》等团体标准,引导企业从“营销导向”转向“实证导向”。
菌小宝此次被罚,不仅是一家品牌的运营风波,更是整个益生菌行业从野蛮生长走向规范发展的一个信号。随着消费者认知提升和监管政策逐步完善,依赖夸大宣传、轻视合规的企业将面临更大的运营风险。未来,唯有将资源投向扎实的科研、真实的效果验证与严格的合规管理,品牌才能在千亿市场中行稳致远,赢得持续信任。
免责声明:上述内容仅代表发帖人个人观点,不构成本平台的任何投资建议。


