赛力斯剥离蓝电,重庆沙坪坝区政府引资接手
《星岛》记者 齐鑫 上海报道
2月8日,赛力斯(601127.SH,09927.HK)发布公告,公司与重庆沙坪坝区人民政府签署了《合作协议》。
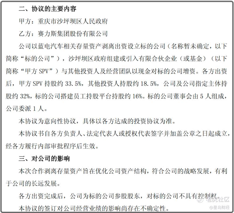
公告显示,赛力斯将以蓝电汽车相关存量资产剥离出资设立标的公司(名称暂未确定,下称“标的公司”),沙坪坝区政府组建或引入有限合伙企业(或基金)(下称“甲方SPV”)与其他投资人及经营团队以现金对标的公司增资。各方出资后,甲方SPV持股约33.5%,其他投资人持股约18.5%,公司及公司指定主体持股约32%,标的公司搭建员工持股平台持股约16%。标的公司董事会由5人组成,公司委派1人。
赛力斯在公告中称,本次合作剥离存量资产旨在优化公司资产结构,符合公司的战略发展,有利于公司的长远发展。各方出资完成后,公司仅为蓝电汽车参股股东,不再具有控制权。
塞力斯1
▲赛力斯公告截图
蓝电汽车是赛力斯旗下的智能电动汽车品牌,诞生于2023年3月。据其官网,品牌定位是智能电动汽车普及者,为广大家庭用户提供卓越出行产品及服务,目前在售车型包括第三代蓝电E5 PLUS、蓝电E5 PLUS先享版、蓝电E5 PLUS、蓝电E5、蓝电E3,价格在9.98万元-14.58万元间。
《星岛》查询赛力斯相关公告,并未在其2023年、2024年年报以及2025年半年报中发现更多关于蓝电汽车的经营信息,其每月更新的产销快报中亦未披露相关数据。
“蓝电汽车在市场上处于第三阵营的地位,市场份额在下滑,面对激烈的竞争,包括行业的内卷、价格战等,蓝电汽车前景不甚明朗。”2月10日,北方工业大学汽车产业创新研究中心研究员张翔告诉《星岛》。
张翔表示,此番赛力斯选择剥离蓝电汽车,允许其他资本进入,对于公司而言盘活资产,有利于蓝电品牌的壮大,也有利于赛力斯的发展。
另外《星岛》注意到,天眼查显示,去年9月,赛力斯和重庆市沙坪坝区国资委已经合资注册成立了重庆蓝电汽车科技有限公司(下称“重庆蓝电”),赛力斯持股比例为35%,重庆市沙坪坝区国资委控股的两家企业合计持股65%。重庆蓝电拥有两家全资子公司,分别为重庆凤凰技术有限公司(下称“凤凰技术”)、蓝电智行(重庆)汽车销售有限公司。
据赛力斯相关公告,去年10月,凤凰技术与北京火山引擎科技有限公司签署了《具身智能业务合作框架协议》,双方围绕“面向多模态云边协同的智能机器人决策、控制与人机增强技术”项目协同攻关,构建“技术研发——场景验证”闭环机制,共筑技术底座与协作基础。
图片
▲赛力斯公告截图
对于此次蓝电资产的剥离是否涉及机器人业务,《星岛》注意到,2月9日,赛力斯相关工作人员在回复投资者问答时表示,本次“剥离的资产不涉及机器人业务”。
图片
截至2月11日11时左右,赛力斯港股报100.3港元/股,当日上涨1.31%,总市值1747.21亿港元。
免责声明:上述内容仅代表发帖人个人观点,不构成本平台的任何投资建议。


