马云“跑了”,阿里套现300亿走人
曾经被捧为座上宾的线下商超,如今成了阿里急于脱手的“烫手山芋”。阿里巴巴集团董事会主席蔡崇信此前曾明确表态,“目前阿里的资产负债表上依然有一些传统的实体零售业务,它们不是核心的聚焦业务,阿里退出也是合理的,但考虑到当前的市场情况,退出可能需要时间去实现。”
近期,阿里再度出手减持三江购物,正是对这一战略的持续践行。
2月5日,三江购物发布公告披露,公司持股5%以上股东杭州阿里巴巴泽泰信息技术有限公司(下称 “阿里泽泰”)已完成此前披露的减持计划,本次累计减持公司股份1643.04万股,占公司总股本的3%,减持套现总金额约2.52 亿元。本次减持完成后,阿里泽泰对三江购物的持股比例由原本的30%降至27%。
公告显示,阿里泽泰的此次减持计划早在2025年11月6日便已对外披露,拟通过集中竞价及大宗交易方式减持不超过1643.04万股(占公司总股本3%),减持期间为2025年11月27日至2026年2月5日。截至2026年2月5日,该减持计划已实施完毕。
图源:三江购物公告
具体来看,阿里泽泰严格按照计划数量完成减持,其中通过集中竞价交易减持547.68万股,通过大宗交易减持1095.36万股,两种方式减持股份合计1643.04万股。本次减持价格区间为12.57元/股至18.50元/股,累计减持总金额为25162.28万元(约2.52亿元)。
事实上,阿里泽泰对三江购物的减持并非首次,早在2025年4月,便已开启减持动作。
这也是阿里持有三江购物9年来,首次出手减持其股份。
2025年4月21日,三江购物曾发布公告称,阿里泽泰因自身商业安排需要,拟合计减持公司股份不超过1643.04万股,即不超过公司总股本的3%。以当日三江购物12.40元/股的收盘价计算,该笔拟减持股份的市值约为2.04亿元。
图源:三江购物官方发布
彼时,公告还显示,截至4月21日,阿里泽泰持有三江购物约1.75亿股股份,持股比例高达32%,是公司持股5%以上的非第一大股东,也是重要战略投资方之一。
除了4月的拟减持计划,2025年8月,阿里泽泰也曾实施过一轮减持。
据三江购物公告,2025年8月6日至8月11日期间,阿里泽泰通过集中竞价交易累计减持547.66万股,通过大宗交易累计减持547.6968万股,合计减持股份占公司总股本的2%。其中,阿里泽泰此次减持价格区间为9.69元到10.85元,减持总金额约为1.12亿元。
图源:三江购物官方发布
天眼查App显示,阿里泽泰的控股股东是淘宝(中国)软件有限公司,后者直接持股比例为98.3051%。
图源:天眼查App
总的来说,从2025年4月拉开减持序幕,到2026年2月正式收官,阿里在短短不到一年的时间里,通过两轮大规模套现,从三江购物累计回笼资金约3.64亿元,持股比例也从32%降至27%。
据不完全统计,截至2025年底,阿里通过一系列密集的减持与资产剥离,已完成逾300亿元的资金回笼,其战略重心的收缩意图愈发清晰。
而这一系列持续近一年的资本动作,绝非简单的套现离场,而是阿里战略“瘦身”的生动注脚,更是其告别过去、聚焦未来的坚定信号。
公开资料显示,三江购物主要经营社区生鲜超市、盒马鲜生、安鲜生活三种业态,在浙江省内拥有200多家门店,员工规模近万人,每日线上线下消费客流达数十万人次。
而阿里与三江购物的交集,始于2016年阿里巴巴布局“新零售”的关键时期。
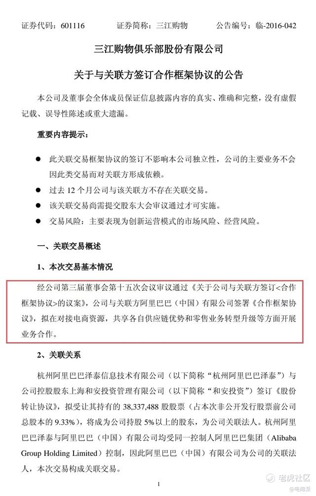
时间回溯至2016年,马云在阿里云栖大会上首次提出“新零售”概念,同年11月,阿里巴巴便宣布入股三江购物,拿下其32%股份,成为其第二大股东。
2016年11月18日,三江购物与阿里巴巴签订《合作框架协议》,获得授权开设和运营新业态盒马鲜生门店。
图源:三江购物官方发布
彼时的三江购物,被寄予厚望,成为阿里新零售战略的核心试验场。
2017年,马云与张勇曾一同前往盒马鲜生上海浦东金桥店视察,现场马云徒手抓帝王蟹的画面,也曾引发网友广泛关注,也侧面印证了阿里对盒马、对新零售布局的重视。
图源:微博
如今,随着阿里战略重心转移,三江购物与阿里的绑定也在逐步松动。
值得一提的是,三江购物与盒马的合作已进入倒计时:2025年8月初,三江购物发布公告称,公司与盒马的合作协议将于2026年3月31日到期,且到期后不再续签。
图源:三江购物官方发布
这意味着,双方近十年的合作即将画上句号,阿里当年布局新零售的重要试验场,正逐步与自身核心战略解绑。
纵观2025年,阿里巴巴正以空前的力度加码电商和即时零售,这一战略转向,既是对市场变化的敏锐响应,也是对自身核心竞争力的再度聚焦。
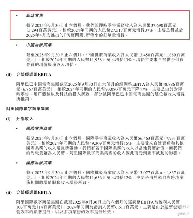
阿里巴巴2026财务年度中期报告显示,截至2025年9月30日止六个月,阿里巴巴的即时零售业务收入为人民币37,690百万元(5,294百万美元),相较2024年同期的人民币27,517百万元增长37%,主要是得益于2025年4月底推出的淘宝闪购所带来的订单量增长。
图源:阿里巴巴2026财务年度中期报告
事实上,2025年以来,阿里在即时零售赛道的布局明显提速,投入力度空前。
去年4月底,阿里将淘天旗下即时零售业务淘宝“小时达”升级为“淘宝闪购”,并在淘宝App首页设置“闪购”一级流量入口,上线当天便与饿了么联合启动“超百亿补贴”,快速带动平台订单量高速增长。
图源:淘宝
7月,淘宝闪购再度加码,宣布启动规模高达500亿元的补贴计划,全力抢占即时零售市场。
图源:淘宝闪购
8月,淘宝上线大会员体系,彻底打通饿了么、飞猪、盒马、高德、菜鸟等阿里系全资源,全面承接多场景消费需求。
图源:淘宝
到了12月,饿了么APP正式更名为“淘宝闪购”,标志着阿里即时零售业务的协同效应正式固化,形成统一的品牌认知。
图源:微博
进入2026年,阿里的战略聚焦成效已逐步显现。
阿里CEO吴泳铭在新年家书中表示,2025年几场“大仗”打得很漂亮——淘宝闪购破局逆袭,“吃住行游购”大消费服务体系加速成型;“高德扫街榜”让商家专心经营、消费者放心消费,促进线下服务业更健康可持续发展;千问APP公测一周下载量破千万,阿里AI正在从千行百业走向人人可用......
吴泳铭发布的新年家书
整体看下来,从减持三江购物、剥离非核心零售业务,到集中资源加码即时零售、AI等主业,阿里的“断舍离”从未停步。
在聚焦核心、轻装上阵的战略指引下,阿里巴巴正逐步告别过去的多元分散布局,朝着更精准、更具竞争力的方向前行。
商务部国际贸易经济合作研究院最新报告指出,2026年我国即时零售规模将突破万亿,预计到2030年将达到2万亿元,2026年至2030年间,年均增速将达12.6%。这一赛道已成为零售业增长的新动能,而AI技术的深度渗透,正重构各行各业的发展格局。
在这样的行业背景下,不止阿里,京东、美团、抖音等巨头也纷纷开启“瘦身”模式:精简非核心业务、剥离重资产包袱,将资金和精力集中投向高增长、高协同的核心领域。
如此看来,马云“跑了”或许是一句戏言,但阿里正从线下大撤退却是铁打的事实。那个靠大规模并购扩张的时代彻底结束了。阿里对三江购物的持续减持,绝非简单的套现离场,而是为了在即时零售与AI重构的新赛道上,卸下包袱、轻装上阵,抢占下一个高质量增长的黄金十年。
作者 | 唐仁
免责声明:上述内容仅代表发帖人个人观点,不构成本平台的任何投资建议。


