暴涨超215%!太空光伏龙头钧达股份,被马斯克带上“天”
太空光伏的叙事逻辑,正在被马斯克验证。
作为未来太空能源的延伸,光伏行业的窘境,正在被“太空光伏”概念所拯救。且随着马斯克太空光伏能源的设想逐步落地,太空光伏的实操性正在增强。
在马斯克的加持下,光伏行业的景气度正在逐渐提升。
那么,究竟什么是太空光伏?
其核心构想是在地球轨道上建立太阳能电站,实现全天候、无遮挡的清洁能源收集。且随着SpaceX等公司大幅降低发射成本,这一“科幻级”设想正加速走向现实。
更为重要的是,随着太空光伏的设想逐步进入实际操作阶段,低迷的光伏行业也找到了新的突围方向,龙头也开始逐渐复苏。根据统计,截至最新收盘,年内光伏设备板块涨幅接近30%,而钧达股份等行业龙头涨幅更是超过了100%。
若从2025年12月初算起,“太空光伏”光伏龙头钧达股份 $钧达股份(02865)$ 涨幅更是超过了215%,市值突破350亿元,也就是说,仅两个月时间钧达股份市值增长就超过了240亿元。
当然,从基本面来看,钧达股份并不优秀。
据此前披露的业绩预告显示,预计2025年净利润亏损12亿元至15亿元,较2024年亏损5.91亿元进一步扩大;预计扣非净利润亏损14亿元至18亿元,上年同期为亏损11.18亿元。
对于股价的暴涨,钧达股份近期发布公告表示,公司近期布局的领域目前仍处于技术探索阶段,未来市场空间与产业化节奏存在较大不确定性,可能面临技术路线迭代与市场竞争加剧等风险。目前,相关业务正处于研发阶段,公司尚无在手订单,未来市场开拓进展存在不确定性。
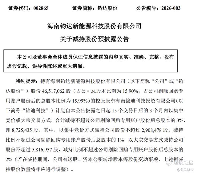
此外随着钧达股份股价的暴涨,其控股股东的减持也被市场所关注。根据其发布公告,钧达股份控股股东锦迪科技拟减持公司约3%的股份,即约872.54万股。若按照最新收盘价格计算,其减持金额约为9.97亿元。
此外,近期钧达股份还以每股22港元的价格配售了1868.2万股H股,预计配售所得净款项约为3.977亿港元。
“后来者”逆袭
从无锡尚德的崛起与陨落,到隆基绿能凭借单晶硅技术改写行业格局,逆袭的剧本在光伏行业上演了不止一次。
而作为行业“黑马”的钧达股份,其背后也藏着一个“后来者”逆袭的故事。
钧达股份成立于2003年,在长达近二十年的时间里,公司都以生产汽车仪表板、保险杠等内外饰件为主营业务。
不过,随着中国汽车市场从增量进入存量时代,钧达股份的传统业务开始遭遇“触顶”危机,净利润连续下滑。2019年,钧达股份创始人杨仁元萌生退意,女儿陆小红接任董事长,上任后,这位新的掌舵者开始为公司寻找第二增长曲线。
彼时,外部环境正发生着剧烈变化,其中最为重磅的,当属2020年中国提出的“双碳”目标,这为新能源产业注入了新的增长动力,而光伏这个曾经依赖补贴、周期性极强的行业,在沉寂许久后也再度迎来爆发。
钧达股份的管理层意识到这是一个千载难逢的机会,于是笃定了光伏这个方向,开始谋求向光伏行业转型。
不过,钧达股份的转型并不顺利。作为门外汉,如何入场成了最大的难题,最终钧达股份选择通过收购成熟企业快速入场,经过多方寻觅,钧达股份将目标锁在了捷泰科技上。资料显示,捷泰科技成立于2010年,是光伏电池领域的专业制造商,在业内以技术扎实、出货量稳定位居前列,但苦于融资渠道有限,捷泰科技难以在行业扩产潮中迅速做大。
一边是转型的迫切需要,一边是对融资的极度渴望,双方一拍即合,钧达股份开始推动这笔金额巨大的收购案。
对于当时的钧达股份来说,这场跨界收购也算是一场豪赌。根据收购方案,钧达股份以超过14亿元的总价,分两步收购了捷泰科技100%的股权。为了筹措资金,公司不仅用尽了账面现金,还进行了贷款和股权转让,最终在2022年彻底剥离了原有的汽车饰件业务,全面转型为一家光伏电池企业,也是从这一年开始,钧达股份开始了其逆袭的故事。
在彻底完成转型的2022年,钧达股份的营收飙升至115.95亿元,和前一年28.63亿元的营收相比增长了304.95%;净利润则达到7.1169亿元,和前一年的亏损1.786亿元相比顺利扭亏为盈。在业绩全面转好推动下,钧达股份的股价也开始走高,在2021年股价暴涨了321.18%的基础下,2022年股价再度大涨168.38%,股价最高涨至189.97元/股,市值逼近600亿元。
当然,除了业绩和股价双双大涨之外,收购捷泰科技还有一个非常重要的意义——帮助其直接切入了光伏电池这个正处于激烈技术迭代的关键赛道。彼时,光伏行业正处于从P型PERC电池向N型技术过渡的十字路口,在N型技术中,又以TOPCon、异质结(HJT) 和BC为主要竞争路线。钧达股份作为“后来者”,选择了当时产业化路径最清晰的TOPCon技术作为主攻方向。
从现在来看,选择TOPCon技术无疑也是正确的选择。凭借快速量产能力和规模化效应,钧达股份迅速在N型TOPCon电池领域建立了领先优势。到2023年,按出货量计算,钧达股份在专业电池制造商中的N型TOPCon全球市场份额已达到约46.5%,排名第一。2024年底,钧达股份的N型电池产能达到44GW,出货量占比超过90%,量产效率则超过了26.3%。
“太空光伏”的风口
虽然通过转型实现了“后来者”的逆袭,但近两年钧达股份的日子并不好过。
财报显示,2024年钧达股份的业绩明显下滑,其中实现营收99.52亿元,同比下滑46.66%;净利润为亏损5.911亿元,同比更是大幅下滑172.47%。到2025年,其经营状况进一步恶化,净利润预计亏损12亿元至15亿元,相比去年亏损加剧。
受业绩影响,在2022年创出历史新高189.97元/股后,钧达股份股价开始回落,2024年一度跌至35元/股,股价惨遭“膝盖斩”。
但随着太空光伏叙事逻辑被市场认可,钧达股份又重新站上行业的“浪尖”。
2026年1月,马斯克在达沃斯论坛上宣布,SpaceX和特斯拉计划三年内在美国建设总计200GW光伏产能。
根据马斯克的设想,部分计算系统不再依附地面数据中心,而是随能源一起“上移”至太空,在轨完成计算,仅将结果回传地球。这一构想试图绕开无线输电的巨大工程与能量损耗难题,为太空能源的商业闭环提供了可行路径。
而钧达股份之所以会脱颖而出,这背后跟其押注钙钛矿技术有关。
钙钛矿被视为具有颠覆性的下一代光伏技术。从原理上看,钙钛矿指的是一类具有特定晶体结构的材料,用于光伏的通常是金属卤化物钙钛矿,它与人们熟知的晶硅电池工作原理相似,都是利用“光电效应”将太阳光转化为电能。不过,相比于晶硅电池,钙钛矿电池的理论效率极限更高,在和其他材料(如晶硅)制成叠层电池后,其理论效率可提高至40%以上。
另外,钙钛矿电池具有成本与工艺的双重优势。钙钛矿的核心原材料储量丰富,且对纯度要求相对较低,具备巨大的潜在成本优势。在制造工艺上,它可以通过溶液法,在低温下成膜,生产流程更短,能够显著降低能耗。更为重要的是,钙钛矿材料具备轻质、柔性、可半透明的特点,这使其能够突破传统晶硅电池坚硬、沉重的限制,可应用于航空航天领域。
目前,光伏上天的宏大叙事已经展开,由于太空是一个极端严苛的环境,强辐射、剧烈的冷热循环、发射时巨大的震动与加速度,每一项都是对光伏组件使用寿命的考验,所以太空光伏的筛选标准主要围绕单位重量功率、长期可靠性、可制造性等几个维度展开,技术上追求极致的效率、极致的减重以及极致的稳定性,钙钛矿电池也都符合这几个标准,钧达股份也因此站上了风口。
不过,虽然太空光伏充满前景,但能否实际转化成业绩,还需要市场进一步考验。
总的来说,太空光伏订单的本质是“远水”,缓解不了钧达股份的业绩的“近渴”。因为SpaceX即便签下设备订单,从其GW级构想来看,也必然是一个长达数年甚至十年的分批建设过程。另外,太空光伏仍处于技术路线并行探索的早期(砷化镓、HJT、钙钛矿叠层等),大规模采购尚未到来,钧达股份最终能否实现业绩的逆袭,还需要时间的考验。
免责声明:上述内容仅代表发帖人个人观点,不构成本平台的任何投资建议。


