浙江大卖迎来至暗时刻,全年爆亏2500万
浙江家居大卖连年亏损
虽说上市能够拓宽融资渠道、赋能全球化,但这也不是“一劳永逸”的避风港,多少上市大卖曾凭借赛道风口成功敲钟上市,最终却跟不上市场变化,陷入业绩下滑、连年亏损的困境。
上海证券交易所主板上市公司、浙江跨境家居大卖——中源家居股份有限公司(以下简称“中源家居”)就是一个鲜活案例,即便已经跻身资本市场,这位大卖业绩仍然承受着不小的压力。
中源家居2025年度业绩预报显示,经财务部门初步预算,该公司2025年全年预计实现归属于上市公司股东的净利润-2450万元至-3600万元;扣除非经常性损益后的净利润为-2800万元-4150万元。
全年亏损至少2450万元 图源:中源家居
忙活一年结果亏损千万,中源家居对此解释称,本期业绩预亏的主要原因有两点。
其一,报告期内该公司持续加大对跨境电商业务的投入,该业务规模也实现了稳步增长,然而受宏观经济环境复杂波动、关税政策频繁调整等外部因素冲击,跨境电商业务成本骤升,最终影响公司利润;
其二,公司原有传统外贸业务也受关税政策变动影响,订单规模收缩的同时,出口成本也上涨。
外部因素冲击是中源家居亏损的主要原因 图源:中源家居
值得一提的是,近五年时间来,中源家居的年报数据都不太好看。
2021年-2022年累计亏掉约5700万元后,2023年该公司凭借跨境电商风口期短暂扭亏为盈,全年净利润达到2135.99万;结果2024年又重回亏损泥潭,在全年营收同比增长45%至16亿元的情况下,亏损4173.90万元。
近五年频繁亏损 图源:富途
一两年的亏损可能是和外部政策变化有关,连年亏损就得看看公司内部的经营布局和战略落地问题了。
跨境电商转型阵痛期
结合中源家居历年财报数据来看,该企业的利润持续被侵蚀,除却关税、宏观经济等外部环境的冲击,更受制于自身业务转型、美国市场依赖以及业务模式的深层桎梏。
业务转型层面,跨境电商是中源家居近年布局的核心方向,也是营收增长的主要抓手。为支撑自有品牌Canmov在亚马逊等跨境平台的运营,企业持续在广告投放、海外仓仓储、尾程物流等环节加大投入,带动销售费用水涨船高,从2022年的1.14亿元一路攀升至2024年的2.64亿元。
Canmov亚马逊店铺 图源:Canmov
成本高企成为成本利润端的重要拖累,这也是2022年至2024年中源家居营收规模持续增长但净利润却始终承压的主要原因。
此外,中源家居的业务重心几乎全放在美国市场,2024年第三季度业绩说明会上,该公司董事长、总经理曹勇更直言,公司业务80%以上来自美国。这也意味着,中源家居业绩和美国关税政策及海运价格高度绑定,市场扛风险能力较为薄弱。
尤其在过去的2025年,美国总统特朗普接连加征关税,年内对华累计加征关税一度高达145%,频繁的关税政策变动直接引发美线海运市场供需失衡,美西、美东航线运价短期内涨幅超30%,让高度依赖美国市场的中源家居面临双重成本压力。
此前关税豁免期内美线海运价格上涨 图源:华泰期货
除了公司运营与策略层面,中源家居的业务模式本身在盈利能力上也存在先天短板。
具体来看,中源家居主营功能沙发、家具配件、床垫等大件家居产品,这类产品虽然客单价高,能带来一定营收规模,但运输链路长、仓储占用空间大,不仅推高物流与仓储成本,还容易因搬运、运输环节出现破损,进一步侵蚀利润。
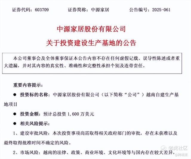
总而言之,中源家居的利润承压系多重因素叠加所致,对此公司正积极寻求破局:一方面加快拓展欧洲、亚中非等新市场,加强市场多元化布局;另一方面斥资1600万美元在越南建厂,试图通过本土化生产缩短运输链路,缓解大件产品的利润痛点。
中源家居投资建设海外工厂 图源:中源家居
截至目前,中源家居的跨境电商转型阵痛仍在持续,新兴市场拓展与越南建厂的成效尚待时间验证,但这份主动求变的选择,已然是其突破转型困局的重要一步。
作者 | 李不凡
免责声明:上述内容仅代表发帖人个人观点,不构成本平台的任何投资建议。


