俞敏洪150万年薪请陈行甲,能不能比李亚鹏走得更远?
近日,公益圈里格外热闹。
一边是,李亚鹏因北京嫣然天使儿童医院拖欠房东2668万元租金被法院强制腾退而再度成为舆论焦点。作为医院担保人,他需对其中270万元承担连带责任。起初,公众质疑其“公益作秀”“老赖洗白”,但随后他发布31分钟视频《最后的面对》,坦承“情怀大过能力”,并详述医院16年公益历程:累计完成1.1万台唇腭裂手术,其中7000例全额免费,服务超50万人次。视频引发强烈共情,短短数日超32万人捐款逾2000万元,支持医院继续运营。
主流媒体纷纷发声肯定其长期善举,李亚鹏从“失败商人”形象逆转为“侠之大者”,被网友亲切称为“鹏哥”。目前,多方正协力寻求解决方案,以保障医院存续与患儿救治不断档。
另一边是,俞敏洪发布通告称“新东方教育科技集团,聘请陈行甲老师,为新东方教育、东方甄选、新东方文旅总顾问,年薪150万人民币。”这一通告引发争议,有网友称如果没有后面的年薪,这还算是一则正常通告,很少有类似通告中直接通报年薪的。特别是陈行甲一直从事的是公益事业,而此次陈行甲担任新东方顾问也是为了公益事业。
俞敏洪在通告中还表示,加入陈行甲的恒晖公益基金会,并承诺新东方每年向恒晖基金会捐款最少100万元。
据澎湃新闻1月20日报道,陈行甲以总顾问身份切入新东方三大核心板块,将公益理念注入教育与文旅场景,从基金会的一方小天地走向更广阔的实践舞台;俞敏洪携新东方资源加入恒晖,加之每年稳定的善款捐赠,为陈行甲的公益事业注入了强劲动力。这场跨界合作,也被外界视作教育、公益与商业深度融合的新探索。
而界面新闻1月20日报道指出,陈行甲近期因在基金会年薪超70万引发争议。根据深圳市恒晖公益基金会在官方网站公布的2024年度工作报告显示,创始人陈行甲的年薪为730100元。有声音质疑,陈行甲在公益组织任职,获取如此高的薪资是否合适?
在俞敏洪发布通告后的三个交易日,新东方的股价都出现了一定程度的上涨。1月20日,新东方的收盘价格为54.12美元,而截至1月23日每股收盘价为57.67美元,三个交易日涨幅约7%。最新市值91.78亿美元。但和股价的高峰值相比已经下跌了71%,市值蒸发了132亿美元。
俞敏洪、陈行甲和李亚鹏三人不同的公益之路,引发公众思考。
陈行甲到底是谁?
据公开资料显示,1971年出生于湖北兴山的陈行甲,父母都是农民,在母亲怀着他的时候,依然坚持到生产队出工,直到临盆前一天,父亲因为工作一年只能在过年时候回来一次,一家人过着清贫的生活。但陈行甲是方圆十里的天之骄子,自幼天资聪明,学习刻苦,顺利考入湖北大学。
陈行甲大学学的是数学,按当时的情况,最适合他的工作是数学老师。当时巧合的是兴山县燃化局到毕业生分配办公室要一名懂计算机的大学生,此时兴山县的大学毕业生并不多,陈行甲是最接近专业的人,就顺利入职燃化局,4年后就成长为兴山县外贸局副局长,成了一名副科级干部。
在踏实肯干之外,陈行甲也没有错过再学习的机会,他在任职兴山县水月寺镇党委副书记、镇长期间,还考入了清华大学攻读公共管理专业,获得硕士学位,随后职位一路升迁,2011年10月,陈行甲调任巴东县担任县委书记,在任期间因敢于惩治腐败而闻名,由他亲自签字查办的官员和奸商多达87人。
2015年6月30日,中央从全国县(市、区)委书记中,遴选出102人授予全国优秀县委书记称号,43岁的陈行甲从几千名县委书记中脱颖而出,但是他在获得优秀县委书记的第二年,就辞去了公职。
辞职后的陈行甲选择了公益事业,创办深圳市恒晖儿童公益基金会,专注于儿童癌症防治等公益项目。这一举动在当时引起巨大反响。支持者认为他坚守初心、追求理想。2026年初,恒晖公益基金会年报显示,陈行甲2024年从基金会获得的税前总收入约73万元,这一数字引发公众对公益人薪酬合理性的热议。部分舆论认为公益人应“无私奉献”,73万年薪,超其任县委书记收入,违背公益初心。
据纵览新闻报道,1月16日下午,深圳市恒辉公益基金会工作人员表示,基金会财务支出均经过审计,民政部门注意到了网友所说的有关薪酬方面的问题,并进行了问询,基金会也有相应回复,民政部门核实后发现没有问题。
安徽交通广播新闻报道显示,一位上市公司负责人曾在朋友圈发文评论《陈行甲竟然因为年薪70多万登上热搜》一事,他写道:“70万年薪对于甲哥这种级别的人,已是很低的薪酬,他都不配拿到这样的薪资,试问谁配?为众人抱薪者,不可使其冻毙于风雪。”
界面新闻报道指出,这8年陈行甲跑了49万公里,救下312名白血病患儿。他推动的“联爱工程”,把三款天价儿童白血病药推进医保,每年为患者家庭省下2.4亿元。
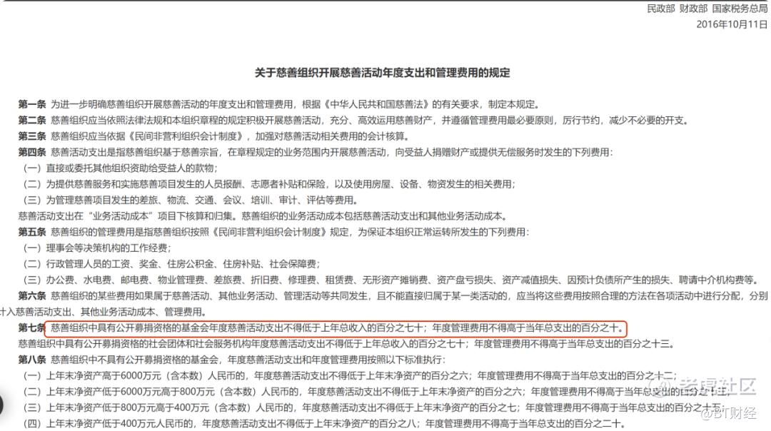
民政部、财政部和国家税务总局在2025年3月30日联合发布《关于慈善组织开展慈善活动年度支出和管理费用的规定》,规定第七条明确,慈善组织中具有公开募捐资格的基金会年度慈善活动支出不得低于上年总收入的百分之七十;年度管理费用不得高于当年总支出的百分之十。 慈善组织中具有公开募捐资格的社会团体和社会服务机构年度慈善活动支出不得低于上年总收入的百分之七十;年度管理费用不得高于当年总支出的百分之十三。陈行甲的公益基金会经审计和民政部门核实无违规。基金会管理费用占总支出的5.03%,低于法定10%上限,且连续两年获评民政部5A级社会组织。
知名公益人郭永表示国内NGO组织正常管理费用占总支出的8%左右,低于8%的公益组织其实已经做得比较出色。
面对质疑,陈行甲在1月18日晚发布视频称,自己正式启动交接程序,“在完成有序的交棒过渡之后,将不再从恒晖公益基金会领取薪水”。1月20日,俞敏洪宣布陈行甲出任新东方的总顾问,基本无缝衔接。
俞敏洪为何突然要做公益?
新东方的公益行动很大程度上受到其创始人俞敏洪的影响。他本人长期关注农村教育、女性成长和青年发展,并通过个人影响力推动公益。他和陈行甲相识已久。
2022年,俞敏洪和陈行甲曾进行过一场直播对谈,俞敏洪在对话中表示:“陈行甲是一个有理想的人,或者说是理想主义者。”而陈行甲直言赞赏俞敏洪:“是多么智慧、睿智从容的领导者”。
2024年1月,俞敏洪和陈行甲一同现身董宇辉“与辉同行”直播间,当时陈行甲推介个人新书《别离歌》,俞敏洪还为该书作序,埋下了合作的伏笔。同年10月,双方合作进一步落地,俞敏洪与陈行甲共同出席兰州市榆中县和平中学心理辅导中心揭牌仪式,该中心正是由北京新东方公益基金会与恒晖公益基金会联合捐资打造的“知更鸟—新东方乡村儿童心理关爱项目”成果,成为两人公益与教育理念交融的首个实质性载体。
自2017年起,新东方推出“双师课堂”——通过线上直播教学,将一线城市的优质师资输送到偏远地区的中小学。该项目覆盖了全国多个贫困县的中学,帮助当地学生提升英语、语文等学科水平。同时长期开展乡村教师培训项目,为中西部地区中小学教师提供教学方法、心理辅导、信息化教学等方面的免费培训,提升基层教育质量。多次向农村学校捐赠图书、教学设备和学习资料。例如在疫情期间向湖北等地学校捐赠在线课程和学习平板。
公开资料显示,截至2025年年底,新东方累计捐建7所希望小学,覆盖陕西、云南等省份,投入超2000万元 2007-2017年自强基金投入5000万元,2017年追加5000万元,资助10万以上大学生。在图书与硬件方面,新东方2021年捐赠7.3万套新课桌椅,2024年向新疆和田捐150万元和1万册图书。双师课堂覆盖71县293所学校,“远山博学课”惠及百万乡村师生。在“百县百校计划”中,输送北京名师资源至边远地区。500名教师结对西部500 名儿童。
俞敏洪一直热衷公益,捐赠《行走的人生》《我曾走在崩溃的边缘》版税超100万元,向北大捐5000万元设教育基金,2025年向三江源生态保护基金会捐100万元。在直播大火之际,俞敏洪在“老俞闲话”公众号倡导公益理念,通过自媒体平台传播教育公平理念,鼓励企业家和社会力量参与公益。曾多次走访偏远地区学校,并联合其他企业家捐建希望小学或资助贫困学生,参与和支持乡村学校建设。
东方甄选成立后,俞敏洪多次强调助农使命,通过直播销售农产品,帮助农民增收,这被广泛视为一种“商业向善”的新型公益模式。从教培到助农的新公益路径,东方甄选主打销售农产品,尤其关注偏远地区特色农产品的推广,帮助小农户打开市场。团队深入乡村产地,讲述农民故事,提升公众对农业和农村的关注。虽然本质是商业行为,但其社会价值被普遍认可,被视为“可持续公益”或“社会企业”模式的探索,这场跨界合作,也被外界视作教育、公益与商业深度融合的新探索。
能不能比李亚鹏的公益走得更远?
李亚鹏此前也颇具争议,从演员转为商人后,李亚鹏的项目鲜有成功案例,从2008年前后李亚鹏开始涉足商业投资,在文旅地产、高端酒店、文化艺术等领域投入巨大,特别是雪山艺术小镇等房地产项目最终以亏损、负债甚至被列为“失信被执行人”告终,引发公众对其“为何屡投屡败”的广泛讨论。
李亚鹏近期人气急剧翻转,翻转的根源在于他在公益事业的全心投入,尤其是北京嫣然医院事件,让很多人开始重新审视李亚鹏。
李亚鹏北京嫣然医院遭遇的财务危机早有预兆,因为李亚鹏公益与商业“无直接绑定”,个人商业收入(如直播带货)反哺公益,但公益项目本身缺乏商业造血能力,才直接导致财务危机。而李亚鹏和俞敏洪不同,截至 2025年10月,《2025衡昌烧坊・胡润百富榜》显示俞敏洪财富为121亿元人民币,虽然相比上年缩水14%,依然是百亿级富豪,而李亚鹏是“失信被执行人”,名下并无可执行的财产,现在只能通过直播带货来维持公益事业。
陈行甲、俞敏洪和李亚鹏的公益事业均是以“人”为核心的价值导向,他们均聚焦弱势群体,陈行甲关注大病儿童,俞敏洪侧重乡村学生,李亚鹏聚焦唇腭裂患儿,核心都是解决“人的生存与发展”痛点,而非单纯物资捐赠。这三人都是以个人声誉为公益背书,陈行甲和俞敏洪的“教育情怀”以及李亚鹏的“父爱公益”都是项目获取公众信任的关键,也让个人形象与公益成败深度绑定。俞敏洪用双师课堂降低教育成本,李亚鹏建立儿童医院提供序列治疗,均试图突破单次救助模式,追求长期系统解决方案。
陈行甲个人更擅长政策对接与项目治理,推动联爱工程将儿童白血病报销比例提至90%,体现“公益+政策”的复合能力。作为成功商人,俞敏洪以商业逻辑运营公益,依赖新东方的技术与渠道,效率高、覆盖广。人气颇高的李亚鹏以情感动员弥补资源短板,“天使之旅”行程超20万公里,但医院运营受租金、人力成本制约,造成了财务上的巨大缺口,最终不得不依赖爱心网友的募捐和直播带货来解决问题。
当然陈行甲和李亚鹏没有俞敏洪那样的经济实力,所以在遇到困难时,李亚鹏通过公开视频、直播披露困境,引发公众捐款潮,以舆论支持化解财务危机,但长期风险未根本解决。俞敏洪在厘清公益与商业核算边界的情况下,定期发布项目成果,用商业业绩支撑公益投入,增强公信力。
他们所走的公益之路,本质都是不同身份背景下对“公益可持续性”的探索。陈行甲用治理能力补公益短板,俞敏洪用商业逻辑解公益痛点,李亚鹏用情感力量聚公益资源,虽路径不同,但均推动了公益从“个人慈善”向社会协同的升级。李亚鹏最近之所以频频上热搜,也是因为公众看到李亚鹏在自身经济实力不佳的情况下依然能够全身心投入公益的感动。
俞敏洪用“可盈利的商业体”承载公益使命,实现了“活下去+做好事”,是最有可能长期成功的模式。从这点来看,陈行甲和俞敏洪的公益之路或更能长久。李亚鹏的公益事业短期内获得网友的力挺,但因自身是失信被执行人,缺乏造血功能,如今也只是解决暂时的困境,想长期持续发展依然面临挑战。
公益事业真正的阻碍从来不是“有理想”,而是用感性代替理性,用情怀掩盖专业,用激情掩盖制度。李亚鹏公益事业遭遇财务危机的教训提醒整个行业,公益也好,创业也罢,都需要理想主义的精神+现实主义的方法。而俞敏洪和陈行甲正在证明,公益也可以既有情怀,又能走得远。
该文为BT财经原创文章,未经许可不得擅自使用、复制、传播或改编该文章,如构成侵权行为将追究法律责任。
作 者 | 无忌
免责声明:上述内容仅代表发帖人个人观点,不构成本平台的任何投资建议。


