恒道科技单价与毛利率下滑明显:应收账款高企,仍存部分对赌条款
《港湾商业观察》施子夫
1月28日,北交所将召开2026年第9次上市委审议会议,届时将审议浙江恒道科技股份有限公司(以下简称,恒道科技)的首发上会事项。
此次IPO,恒道科技计划将募集4.03亿元资金,其中3.31亿元用于年产3万套热流道生产线项目,4204.64万元用于研发中心建设项目,3000万元用于补充流动资金。
1
单价与毛利率下滑明显
天眼查显示,恒道科技成立于2010年,公司专注于注塑模具热流道系统及相关部件研发、设计、生产与销售,主要产品为热流道系统,是热流道注塑模具中核心加热组件系统,广泛应用于汽车车灯、汽车内外饰、3C消费电子等领域。
从2022年-2024年以及2025年1-6月(以下简称,报告期内),热流道系统作为主要收入来源实现销售收入分别为1.37亿元、1.63亿元、2.26亿元和1.41亿元,占当期主营业务收入的96.41%、97.03%、96.84%和96.00%。
具体收入情况方面,报告期内,热流道系统的销量分别为20949点、24219点、37407点和25284点,单价分别为6548.43元/点、6731.01元/点、6038.57元/点和5557.61元/点。尽管销量呈增长趋势,但在单价上,2024年,热流道系统的单价较上一年下滑692.44元/点,同比下滑10.29%。
由于主营业务突出,恒道科技的整体收入也保持稳定。报告期内,公司实现营收分别为1.43亿元、1.68亿元、2.34亿元和1.47亿元,净利润分别为3870.27万元、4867.76万元、6887.18万元和4030.72万元,扣非后归母净利润分别为3960.73万元、4702.26万元、6646.63万元和3907.93万元。
公司方面表示,业绩增长主要得益于公司所处热流道系统行业稳步增长、下游汽车领域快速发展、公司与主要客户合作加深以及公司突破产能瓶颈等因素。
不过热流道技术作为一项新型注塑成型技术近年来快速发展,随着行业的不断发展,越来越多的企业加入,恒道科技也面临日益加剧的激烈竞争,由此可能导致产品价格逐渐降低。
报告期各期,公司综合毛利率分别为56.15%、55.17%、50.95%和50.31%,总体下滑明显,期内合计下滑5.84个百分点。其中,各期热流道系统毛利率分别为56.44%、55.38%、50.87%和50.13%。
2024年,热流道系统毛利率水平较2023年下降4.52个百分点,下滑较大,主要因2024年单价下降一方面系产品结构变化,2024年汽车内外饰热流道系统收入占比上升,汽车车灯热流道系统因所需的技术含量要求更高、工艺更加复杂而报价通常高于汽车内外饰热流道系统;另一方面汽车内外饰和汽车车灯热流道系统产品单价有所下降。
北交所在第二轮审核问询函中关注到,截至2025年8月末,恒道科技的在手订单金额为4911.01万元,在手订单金额相对不高,主要系客户下单频次高、周期短,不会大量囤货,同时公司订单交货时间较短,基本1个月即可完成交货。
对此北交所要求公司结合市场需求及变化趋势、行业竞争格局、发行人核心竞争力、期后业绩变动情况、毛利率变动趋势、主要客户经营情况及预计采购计划等充分论证发行人业绩增长是否具有可持续性,相关风险揭示是否充分。
对此,恒道科技表示:截至2025年11月末,公司在手订单金额为7436.39万元,公司市场拓展成效显著,持续获取订单的能力不断增强。报告期内毛利率有所波动但仍处于较高水平,公司业绩增长具有可持续性。
经初步测算,恒道科技预计2025年度实现营业收入2.9亿元-3.1亿元,同比增长23.69%-32.22%,归属于母公司股东的净利润7700万元-8100万元,同比增长11.8%-17.61%;扣除非经常性损益后归属于母公司股东的净利润7400万元-7800万元,同比增长11.33%-17.35%。
2
应收账款占比七成以上
随着销售规模的增长,公司的应收账款余额出现明显攀升。而若未来下游行业景气度下行,则可能导致横道科技的应收账款回款周期可能进一步拉长;同时,受行业整体回款进度慢的影响,若公司应收账款无法收回,坏账金额相应增加,则进一步影响公司资金的流动性,对公司的经营业绩造成不利影响。
报告期各期末,恒道科技的应收账款余额分别为1.06亿元、1.35亿元、1.79亿元和2.16亿元,占当期营业收入的74.23%、80.32%、76.19%和73.34%(已年化),应收账款余额较大;应收账款账面价值分别为9869.56万元、1.26亿元、1.67亿元和2.02亿元。
可以看出,期内恒道科技的应收账款占当期收入的七成以上。公司方面指出:终端厂商的付款进度较慢,从而影响了行业整体上游厂商的回款情况,导致公司应收账款规模较大。
各期应收账款坏账准备金额分别为712.56万元、948.69万元、1116.50万元和1366.37万元;应收账款周转率分别为1.66次、1.40次、1.49次和1.49次,相对不高。
其他财务风险,报告期各期,恒道科技的存货账面价值分别为2843万元、3270.83万元、3966.34万元和4456.27万元,存货账面余额分别为2875.85万元、3342.33万元、4038.25万元和4533.16万元,存货跌价准备分别为32.84万元、71.51万元、71.91万元和76.89万元。
报告期各期末,恒道科技的经营活动产生的现金流量净额分别为552.69万元、-291.16万元、1470.66万元和1278.65万元。2023年公司现金流录得流出,一方面系应收账款增加导致回款进度较慢,另一方面公司与比亚迪及比亚迪产业链客户逐步加深合作,比亚迪产业链内通常使用迪链作为付款方式,迪链凭证兑付周期一般为6个月,从而导致经营活动现金流入减少。
为补充流动资金,恒道科技也在向银行申请贷款。报告期各期末,公司短期借款余额分别为1762.52万元、1000.92万元、2010.92万元和2011.35万元,占流动负债的比例分别为25.29%、14.66%、23.62%和23.39%。
截至报告期各期末,恒道科技的期末现金及现金等价物余额分别为290.05万元、3677.59万元、5205.51万元和4620.74万元,货币资金余额分别为379.48万元、3677.59万元、5205.51万元和4620.74万元。
偿债能力方面,2023年公司完成了一轮股权融资,公司货币资金等流动资产增加,短期借款、长期借款等负债减少,导致资产负债率下降。
报告期各期末,公司资产负债率分别为48.32%、21.64%、21.13%和19.27%,流动比率分别为2.16、3.34、3.59和4.03,速动比率分别为1.75、2.86、3.12和3.51。
3
仍存部分对赌条款
截至招股书签署日,公司控股股东、实际控制人为自然人王洪潮先生,其直接持有公司69.20%股权,其控制的绍兴厚富、绍兴厚物分别持有公司5.40%、3.90%的股权,王洪潮先生通过直接、间接持股合计控制公司78.50%股权对应的表决权。
2023年5月,公司派发现金股利300万元。
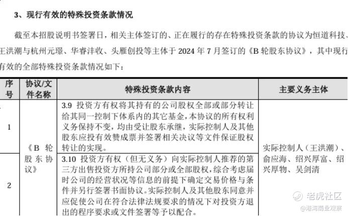
2024年12月,恒道科技在全国中小企业股份转让系统挂牌,证券代码:874202。在横道科技挂牌前,公司曾存在签署特殊条款的情形。
招股书显示,截至公司挂牌时,公司相关主体签订的、正在履行的存在特殊投资条款的协议为恒道科技、王洪潮与杭州元璟、华睿沣收、头雁创投等主体于2024年7月签订的《关于浙江恒道科技股份有限公司之股东协议》(简称《B轮股东协议》),涉及便利投资人转让公司股权的特殊投资条款;以及王洪潮与华睿沣收、头雁创投等主体于2024年7月签订的《关于浙江恒道科技股份有限公司之协议书》(简称《A轮补充协议》),涉及实际控制人附条件回购华睿沣收、头雁创投所持公司股权的特殊投资条款。
2025年5月27日,华睿沣收、头雁创投与王洪潮等主体签订了《关于浙江恒道科技股份有限公司之协议书之补充协议》,约定自公司向北交所提交本次发行上市的申请材料前一日起,自动终止《A轮补充协议》全部条款,且华睿沣收、头雁创投享有的股权赎回权及其他任何投资方特别权利自始无效,不因任何协议和安排恢复效力。
截至招股说明书签署日,相关主体签订的、正在履行的存在特殊投资条款的协议为恒道科技、王洪潮与杭州元璟、华睿沣收、头雁创投等主体于2024年7月签订的《B轮股东协议》。
恒道科技表示:上述特殊投资条款系关于投资人转让公司股权的便利性条款,具有合理性。上述特殊投资条款不会导致发行人承担对赌责任等相关违约责任,不存在可能导致发行人控制权变化的约定,不存在与发行人市值挂钩的相关条款,不存在严重影响发行人持续经营能力或者其他严重影响投资者权益的情形,未对公司经营状况、财务状况、控制权等方面产生重大不利影响,不存在违反《公司章程》及《北京证券交易所向不特定合格投资者公开发行股票并上市业务规则适用指引第1号》等相关规定的情形。
资深投行人士王骥跃向《港湾商业观察》表示,公司的对赌协议涉及会计处理问题,实控人的对赌协议涉及股权稳定性问题。对赌协议本身,意味着投资的本质是只要利益不担风险,有明股实债嫌疑,所以要求规范。
内控方面,报告期内,公司存在实际控制人王洪潮控制的企业爱慕斯、千翊科技向公司拆借资金的情形。
爱慕斯曾于报告期前从公司借入210万元,最终用于实际控制人个人临时周转;千翊科技于2022年1-3月租赁恒道科技部分厂房,应付未付租金0.77万元,因千翊科技系实际控制人曾经实际控制的企业,基于谨慎性原则,千翊科技所欠租金构成实际控制人对公司的资金占用。
报告期各期末,公司未缴纳社保的人数分别为37人、39人、31人和27人,未缴纳公积金的人数分别为88.54%、6.23%、4.15%和4.14%。(港湾财经出品)
免责声明:上述内容仅代表发帖人个人观点,不构成本平台的任何投资建议。


