九方智投控股:股价闪崩,盘中一度暴跌超35%!以投教的名义持牌违规投诉不断,上海证监局早就对九方发出采取责令改正的监管措施
九方智投控股(09636.HK)在 2026年1月26日午后股价闪崩,盘中一度暴跌超35%,最终收跌约 26%–27%,成交额激增至 11.47亿港元(远高于平日)。
1 、尽管公司未立即公告具体原因,但结合市场信息、行业背景与公司动态,大跌可能和最近证监会对于私募基金、网络荐股等真的管起来的有关。2025年底至2026年初,中国证监会加强 “证券投资咨询业务”监管:严查“荐股分成”“保本承诺”等违规营销要求AI投顾产品明确风险提示.
2 、九方智投作为 C端投顾龙头,其 VIP课程、直播打赏、策略订阅等模式存在“打擦边球”的问题,上海证监局早就发出监管函,一是个别未在中国证券业协会登记为证券投资顾问的员工向投资者提供投资建议,不符合《证券投资顾问业务暂行规定》、二是部分营销宣传内容存在误导性表述,不符合《暂行规定》第二十四条的规定。现在九方的模式是在抖音等大量的直播,后续假如监管对直播进行管理,九方模式就不存在了。
3 、 黑猫投诉以及相关媒体报道的留言中,现在还有大量投诉,不少韭菜缴纳25800购买其所谓的服务,最后亏损要求退款。
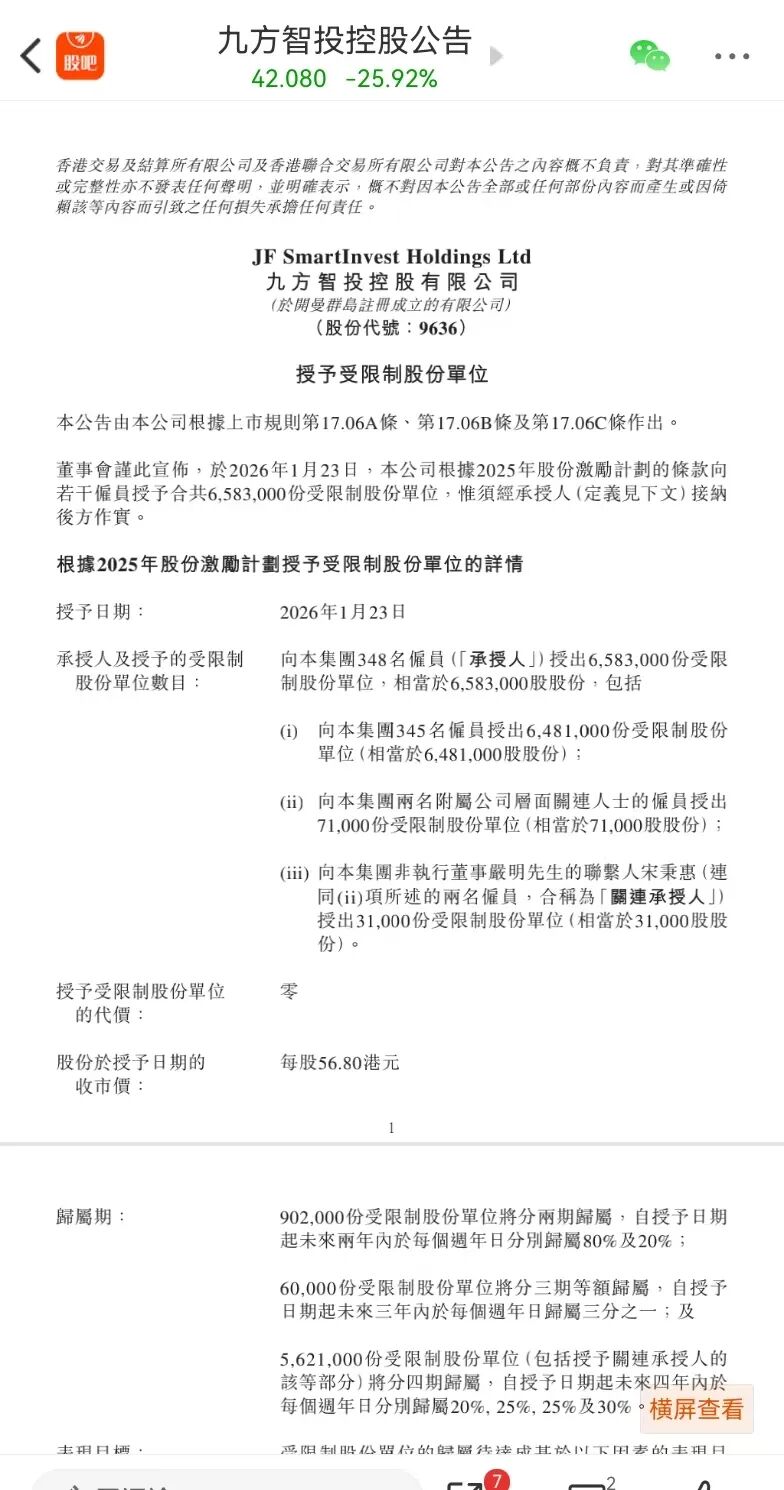
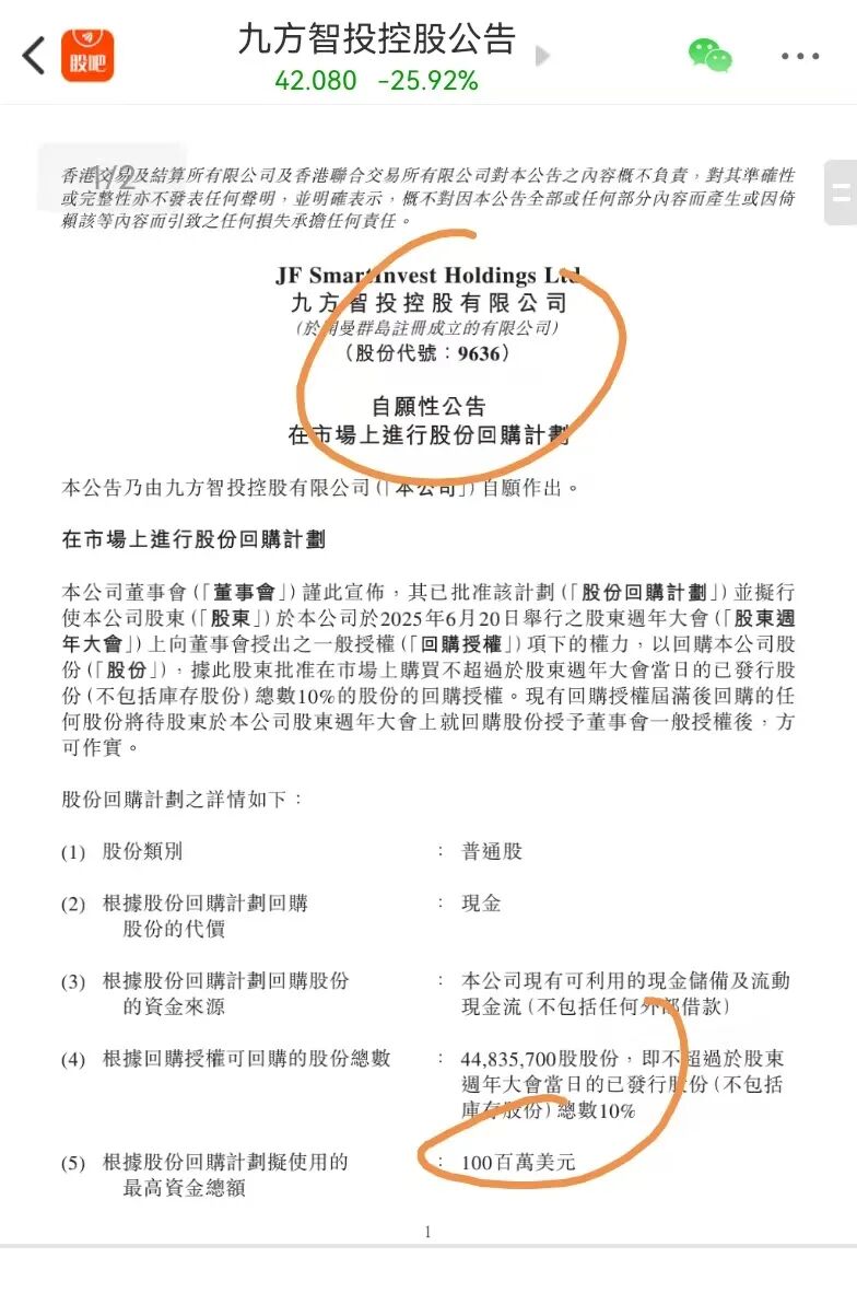
4 、直接导火索是市场对“员工激励计划”的误读与抛压。1月23日,公司公告:“根据2025年股份激励计划,向若干雇员授予 658.3万份受限制股份单位(RSUs)。”在股价已从高点 83.54港元 回撤近 50% 的背景下,市场情绪极度敏感,触发程序化交易止损 + 散户恐慌抛售。为稳定信心,九方智投昨天紧急宣布,启动不超过1亿美元的股票回购计划,按当时股价,可回购约2000万股,占总股本2.4%。
九方崩盘
原因和稳定措施
黑猫投诉不少
上海证监局早就采取责令改正的监管措施
赚钱多
免责声明:上述内容仅代表发帖人个人观点,不构成本平台的任何投资建议。
点赞
举报
登录后可参与评论

暂无评论

