莲池医院靠“买买买”拉动业绩,两年商誉增长14倍
出品 | 子弹财经
作者 | 孟祥娜
编辑 | 胡芳洁
美编 | 倩倩
审核 | 颂文
近日,山东省民营专科医院莲池医院正式向港交所递交招股书,拟登陆主板上市。
作为一家以妇产、儿科、骨科为核心特色的精品专科医疗集团,莲池医院的业务版图已覆盖淄博、青岛、合肥等城市,旗下运营5家医院及1家养老机构。
近年来,公司业绩表现亮眼,营收净利实现双增长。2025 年前三季度公司营收 3.59 亿元,同比增幅20.3%;净利润0.56亿元,同比增长17%。
不过,公司发展短板亦十分突出。其业绩增长高度依赖服务提价与外延并购,旗下四家核心医院均为收购所得,不仅形成高额商誉,还伴随潜在减值风险。尚未解决的医疗纠纷,也为经营埋下隐患。
目前公司现金储备仅7740万元,流动性已显紧张,叠加高额待付收购款的压力,赴港上市成为其缓解资金缺口、布局高潜力医疗赛道的关键举措。
但民营医院赴港上市之路挑战重重。从新三板挂牌起步,莲池医院曾先后冲击深交所、北交所上市但均告失利,现阶段将上市目标转向了港股。
当前,民营医院港股上市遇冷,明基医院上市首日股价暴跌近五成的先例犹在,莲池医院此番港股冲刺能否赢得资本青睐,仍存较大变数。
1、“买”出来的医疗集团:融资2.5亿元收购四家医院
莲池医院起源于山东淄博,目前已在全国多个城市开展业务。
回溯发展历程,莲池医院的起点是2004年成立的淄博市妇幼保健院莲池分院。2007年8月,淄博莲池医院有限公司正式注册,聚焦妇产、儿科等专科医疗服务。
2014年5月,公司完成股份制改制,注册资本增至6000万元,为后续资本运作与规模化发展奠定基础。
历经多年深耕,目前,莲池医院已构建起多元医疗康养布局,聚焦“一老一小”赛道,形成以妇婴医疗与骨科服务为核心的业务架构。
公司旗下拥有淄博莲池医院、青岛莲池妇婴医院、淄博莲池骨科医院、合肥新海妇产医院、重庆长城骨科医院及莲慈养护院,形成“五家医院+一家养护院”的业务矩阵。
从单一分院成长为跨区域医疗康养集团,资本的助推作用不可或缺。2015年1月16日,莲池医院在新三板挂牌,2016年进入创新层。
所谓的创新层是全国中小企业股份转让系统(新三板)中,针对成长性好、创新能力强、规范度较高的挂牌公司设立的市场层级,是连接基础层与北交所的“承上启下”枢纽。
Wind数据显示,2015年至今,公司通过定向增发的方式累计获得了2.49亿元融资,融资主要用于运营资金、收购医院、偿还银行借款等。
(图 / Wind)
从2015年至2025年,公司通过收购方式陆续将四家医院纳入版图,其中涵盖两家妇婴保健类医院 ——青岛莲池妇婴医院、合肥新海妇产医院,以及两家骨科专科医院——淄博莲池骨科医院、重庆长城骨科医院。
(图 / 公司招股书)
据弗若斯特沙利文,按2024年民营医院保膝手术量计,淄博莲池骨科医院在山东省内位居首位,重庆长城骨科医院在中国西南民营骨科专科医院中位居首位。
收购完成后,公司业绩呈现整体增长态势。公司营收从2021年的2.99亿元增长至2024年的4.19亿元,归母净利润从2021年的0.53亿元增至2024年的0.68亿元,尽管增速存在阶段性波动,但2024年的加速回升印证了增长动能的恢复。
进入2025年前三季度,这一增长势头得到延续:营收达3.59亿元,同比增幅20%;归母净利润0.56亿元,同比增长18%。
(图 / Wind)
从营收结构来看,公司两家妇婴保健类医院均面临较大挑战。2025年前三季度,淄博莲池医院、青岛莲池妇婴医院分别实现收入9767万元、1.17亿元,同比下滑7%、6%。
(图 / 公司招股书)
两家医院营收下滑或与人口出生率持续走低、妇婴板块核心客群规模萎缩有关。不过,公司收购的骨科医院已扛起业绩增长大旗,成为全新增长引擎。
公司核心收入来源及增长动力,均来自后期收购的医院。但这种“买买买”的扩张模式,也持续考验着公司的资金成本管控能力与跨区域运营整合能力。
2、偿债能力弱,商誉暴增14倍
从财务层面看,持续并购带来的资金压力与商誉风险,已成为公司亟待应对的挑战。
偿债能力的弱化是当前最直观的财务风险。随着并购进程的持续推进,公司杠杆水平显著提升,资产负债率从2023年末的15.8%攀升至2025年末的30.3%,不到两年时间近乎翻倍,反映出公司对外部资金的依赖度持续增加。
更值得警惕的是短期偿债能力的承压,截至2025年9月末,公司流动比率仅为0.5,速动比率低至0.4,均远低于1的行业安全线,意味着流动资产对流动负债的覆盖能力严重不足,短期资金周转压力较大。
现金流的紧张与短期负债的高企,进一步加剧了财务风险的传导。截至2025年9月30日,公司现金及现金等价物仅余7740万元,叠加4918.7万元的理财产品,可快速变现的资金总额约为1.27亿元。
而同期流动负债端的压力尤为突出,其中短期借款达5145.9万元。同期,其他应付款更是高达2.2亿元。
这部分负债中,仅因收购子公司形成的应付款项就有1.01亿元。有限的可变现资金与高额短期负债形成鲜明对比,对公司现金流调度能力提出了极高要求。
(图 / 公司招股书)
商誉规模的激增,则埋下了利润侵蚀的隐患。伴随四家医院的陆续收购,公司商誉账面价值实现跨越式增长,从2023年末的1509.1万元暴增至2025年9月末的2.3亿元,不到两年增长超过14倍。
(图 / 公司招股书)
拿重庆长城骨科医院来说,2021年、2025年,莲池医院先后以1.3亿元、1.54亿元的价格收购重庆长城骨科医院48%、52%股权。而重庆长城骨科医院于收购日期,可辨别净资产的公允价值仅为1.23亿元。因高溢价收购,形成了1.6亿元的商誉。
(图 / 公司招股书)
商誉的后续计量与标的医院经营业绩紧密挂钩,若未来被收购医院未能达成预期盈利目标,或遭遇医疗政策调整、市场竞争加剧等不利因素,公司将面临大额商誉减值计提,这将直接侵蚀当期利润,对业绩稳定性造成冲击。
3、从新三板到港股,莲池医院IPO闯关难
此番转战港股,是莲池医院突破发展瓶颈的战略选择,同时,也将其内部的运营整合难题与治理结构,置于更严格的审视之下。
运营层面,莲池医院收购的四家医院分属妇婴、骨科等不同专科,且分布于山东、安徽、重庆等多个省市。
各地在医疗政策、医保结算、人才储备等方面存在显著差异,若集团无法建立统一的运营标准与高效管控体系,可能导致服务质量不均、品牌口碑分化,并推高内部管理成本。
在连锁扩张过程中,不同院区之间医疗水平与流程标准若不能迅速拉齐,还可能引发新的医疗纠纷,进一步增加运营成本与监管压力。
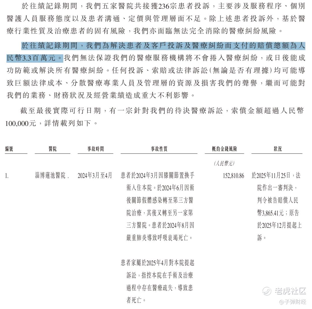
历史数据显示,旗下五家医院此前累计收到患者投诉236宗,为解决患者及客户投诉及医疗纠纷而支付的赔偿总额为330万元。此外,目前,公司还有一宗待解决的医疗诉讼,索偿金额超过10万元。
(图 / 公司招股书)
实际上,资本化路径上,莲池医院的上市历程颇为曲折。此前在A股市场,更是屡遭挫折。
公司早在2015年即登陆新三板,之后自2020年起多次尝试冲击A股市场,瞄准北交所、深交所等多个板块,但均未成功。
直至2025年12月,公司转向港股市场,通过发行H股议案,并于2026年1月13日正式向港交所主板递交上市申请,拟将募集资金用于医院升级、赛道并购及补充流动资金等。
此次转战港股,既为规避A股审核周期长、门槛高的现实,也看中港股市场对专科医疗连锁业态的接受度。
值得关注的是,近期民营医疗机构的港股上市表现呈现分化。截至2025年12月底,至少有4家民营医疗机构曾冲刺港股IPO,其中卓正医疗已通过聆讯;陆道培医疗、马泷齿科等此前递交招股书但尚未成功;沪鸽口腔两度递交招股书仍在审核中。
而已上市企业中,明基医院在港股首日股价破发,收盘跌幅达49.46%;美中嘉和股价已较发行价跌逾87%,市值大幅缩水。这反映出投资者对民营医院板块仍持谨慎态度,也给莲池医院的港股闯关之路带来了额外的市场情绪压力。
与此同时,莲池医院的治理结构与人事变动,也受到市场关注。IPO前,公司第一大股东为中雅投资,持股比例达46.86%;该投资主体由莲池医院董事长兼执行董事陈志强(持股90%)及其子陈凯(持股10%)共同控制。
招股书显示,陈志强在创办医院前并无医疗行业背景,早年从事木材业务。陈志强的另一个儿子陈振于2014年加入公司并出任董事,目前负责后勤与品牌建设,此前同样无医疗领域经验。
(图 / 公司招股书)
2025年9月,任职多年的董事、总经理陈东风因个人原因辞职,其曾以超百万年薪居高管首位。
随后,公司任命具有临床背景的朱美玲接任总经理。她曾在淄博市妇幼保健院担任护士长,并于2007年加入莲池医院。
港股递表前夕,高管离职是战略规划分歧、股权激励未达预期,还是与投行在估值定价、上市节奏上存在博弈?这一问题,还需莲池医院给出答案。
综合来看,莲池医院此次赴港上市,不仅需应对跨区域、多专科运营中的管控挑战与服务标准化问题,也要在资本市场波动、行业估值承压的背景下,向投资者证明其持续盈利的能力与风险控制水平。
如何有效整合收购资源、降低医疗纠纷风险、稳定管理团队,并提升整体品牌协同效应,将是莲池医院上市之路的关键考验。
*文中题图来自:摄图网,基于VRF协议。
免责声明:上述内容仅代表发帖人个人观点,不构成本平台的任何投资建议。


