科大智能冲击港股IPO,左手能源右手机器人,面临应收账款的压力
算力的尽头是电力!
中美作为AI竞赛主力,均在加速电力基建:中国大力发展光伏、风电、核电;美国科技巨头也在疯狂购电,比如ChatGPT年电费高达2亿美元。
马斯克说,未来财富的计量单位不是货币,而是“瓦特”——即你所能掌控的能量规模。
然而,美国破烂的电力基础设施却让AI巨头们很头疼:美国80%的电力变压器都是进口的,而且大部分超龄服役,电网升级迫在眉睫。
电网设备虽然不是新鲜的生意模式,却因AI需求重获高景气。近期,又有一家智能电网公司向港交所发起了冲击。
格隆汇获悉,科大智能科技股份有限公司(简称“科大智能”)于1月19日递表港交所,寻求A+H双重上市,由华泰国际、国元国际担任保荐人。(A+H双重上市公司列表见文末)
早在2011年,科大智能(300222.SZ)就实现创业板上市,截至2026年1月21日收盘,公司股价为12.29元/股,市值95.65亿元。
01
数字能源与智能机器人双轮驱动,总部位于上海市松江区
科大智能的历史可追溯至2002年,2010年2月改制为股份公司,总部位于上海市松江区。
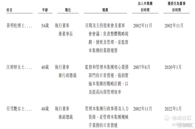
截至2026年1月12日,黄明松博士持有公司已发行股本约21.96%,是公司的单一最大股东。
目前,公司董事会由7名董事组成,其中3名为执行董事。
黄明松今年54岁,为执行董事兼董事长。此前他还曾担任合肥亚隆电力设备有限公司的董事。
黄博士于2003年取得合肥工业大学产业经济学硕士学位,2012年取得长江商学院高级工商管理硕士学位,后又获美国明尼苏达大学经济管理博士学位。
执行董事情况,来源:招股书
科大智能是一家由数字能源与智能机器人双轮驱动的科技企业。
公司致力于在新型电力系统下融合人工智能(AI)技术,推动中国能源系统的数字化、智能化升级,加速工业制造领域的智能化转型,并在能源及工业领域树立智能微电网的行业标杆。
科大智能主要运营以下两大业务分部:
数字能源:自2002年成立以来,公司便深耕中国智能配用电领域。
公司的主要产品包括一二次融合断路器、环网柜、馈线终端单元(FTU)、配电终端单元(DTU)以及低压台区及用电信息采集系统等。
目前,公司的产品与解决方案已在全国31个省级行政区域的电网中部署应用,已为中国最大国有电网公司提供逾20年的产品与解决方案。
智能机器人:公司目前可为电网企业及大型工业客户提供包括工业机械手、堆垛机及巡检机器人在内的产品及解决方案。
公司业务分部、产品及解决方案以及下游应用,来源:招股书
02
2023年净利润为负,面临应收账款的压力
近几年,受公司经营战略调整的影响,科大智能的收入有所波动。
2023年、2024年及2025年1-9月(报告期),公司的收入分别为30.25亿元、26.87亿元、19.04亿元,2024年收入有所下降,主要是因为出售了一部分机器人相关的业务。
报告期内,公司的毛利率分别为20.8%、23.8%、24.0%,净利润分别为-1.71亿元、6157万元、7348万元。
关键财务数据,来源:招股书
科大智能的收入主要来自销售数字能源及智能机器人相关的产品及解决方案。
从收入构成来看,报告期内,科大智能来自数字能源的收入分别占66.1%、78.2%、76.7%,核心产品包括一二次融合断路器及环网柜等。
报告期内,公司来自智能机器人的收入占比分别为33.9%、21.8%、23.3%,主要包括工业机械手、堆垛机和巡检机器人。
科大智能的主要材料包括电子元器件(如芯片、电容、PCB)、金属材料(如铜、钢、铝、铁)及绝缘材料。
按业务分部划分的收入明细,来源:招股书
研发方面,截至2025年9月底,公司的研发团队有758名员工,占员工总数的44.2%。
报告期内,科大智能的累计研发投入为5.83亿元,研发费用率则有所下滑,由2023年的8.6%下降至2025年1-9月的6.8%。
此外,公司的销售费用和行政费用也都不低。尤其是销售费用,2025年1-9月为9%,高于研发费用率。
下游客户方面,公司数字能源业务的主要客户包括国有电网公司以及石油、钢铁、冶金等行业的高能耗大型企业,包括国家电网、南方电网等;智能机器人业务的主要客户为电力、汽车、轨交行业的公司。
报告期内,公司来自前五大客户的收入分别占各年度或期间总收入的40.8%、44.4%及51.6%。
值得注意的是,科大智能也面临应收账款的压力。各报告期末,公司的贸易应收款项及应收票据分别为17.76亿元、15.97亿元、14.48亿元,平均贸易应收款项及应收票据周转天数分别为210天、229天及219天。
此外,公司的存货也较高。截至2025年9月底,公司的存货为10.52亿元,报告期内存货周转天数超过了半年。
截至2025年9月底,科大智能账上现金及现金等价物为3.22亿元,较2024年底的4.19亿元有所减少。
现金流量表,来源:招股书
03
电网领域将受益于AI产业的发展,公司将面临国内巨头的竞争
数字能源指通过数字化与智能化技术对电力系统进行升级,其以“源网荷储”为基础构建。
“源”指发电侧,涵盖以光伏、风电为主的可再生能源发电,以及以传统煤电、天然气发电为主的支撑性电源;
“网”指电网侧,承担电能的传输与配电功能,包括输电、变电与配电等环节;
“荷”指用电侧,覆盖工业、商业、居民及公共服务等领域的各类用电需求;
“储”指储能侧,按应用场景可分为源侧储能、网侧储能及荷侧储能。
当前,全球电力行业正经历一场深刻的结构性转型。一方面,用电需求增长的驱动力正从传统高耗能行业转向以新能源汽车和算力基础设施为代表的新型高电耗领域。
另一方面,传统能源资源的枯竭趋势与环境污染问题的加剧,迫使行业加速从化石能源转向新能源。
然而,随着新能源规模化、高比例并网,其固有的间歇性与波动性特征会给电网的安全稳定运行以及能源供需平衡带来前所未有的挑战,导致电网承载力不足问题日趋严重,新能源消纳压力持续加大。
为应对上述挑战,人工智能、IoT、大数据与云计算等新一代信息技术正深度融入电力发、输、变、配、用全链条,推动系统向智能感知、协同控制、精准决策、弹性自愈方向演进。
在此背景下,配电网的功能角色也在发生根本性转变。配电网正从简单的供电通道演变为需要具备“聚合分布式资源、参与电力交易、支撑灵活调节”能力的智能化平台;从单纯接收和分配电能的单向网络,转变为源网荷储互动、与上级电网柔性合作新型电力网络。
然而,现有配电网多为单向电流设计,难以适应双向电流,且常因容量限制制约分布式能源的接入。
因此,配电网的柔性化、数字化、智能化建设比以往任何时候都更加迫切,驱动了智能配用电设备的需求。
同时,中国最大国有电网企业已公布其于十五五规划期间的固定资产投资计划,总额达人民币4万亿元,较十四五规划期间增长40%,创历史新高,标志着电力行业正迎来新一轮发展机遇。
2020年至2024年,中国数字能源行业整体规模由2926亿元增长至4087亿元,CAGR为8.7%。
各细分环节均呈现不同程度的扩展,其中源侧规模由1105亿元提升至1463亿元,网侧由1034亿元增至1320亿元,荷侧从573亿元上升至682亿元,储侧则由214亿元显著扩大至622亿元。
中国数字能源行业市场规模,按应用划分,来源:招股书
其中,一二次融合断路器是一种将一次侧开断与灭弧功能,与保护、监测及通信等二次功能集成于同一设备的中压开关设备,可实现自动化开关控制、分布式保护及配电网数字化运行,是智能配电系统的重要组成部分。
一二次融合断路器中国市场规模由2020年的89亿元增长至2024年的127亿元,全球市场规模同期由321亿元上升至446亿元,主要受配电网自动化改造推进及新建项目中一二次融合设备渗透率提升带动。
根据弗若斯特沙利文的资料,按2024年全国收入计,科大智能位列一二次融合断路器市场第二、环网柜市场第五、FTU市场第一及DTU市场第三。
公司在行业内的主要竞争对手包括南京南瑞继保电气、平高电气、西安西电自动化、珠海许继电气等。
中国一二次融合断路器企业排名,来源:招股书
此外,2020年至2024年,公司的工业机械手的累计收入位居中国第一;2020年至2024年,公司存储和检索堆垛机(SRM堆垛机)的累计收入位居中国锂电行业第一。
总体而言,智能电网行业未来将受益于AI技术的发展,行业具有一定的前景,但是公司在过去几年的经营并不顺利,2023年净利润亏损,2024年虽然转正,但是总体净利润率并不高。
未来,科大智能能否稳步提升在电网设备领域的市场份额,顺利拓展机器人领域,实现稳定增长,格隆汇将保持关注。
免责声明:上述内容仅代表发帖人个人观点,不构成本平台的任何投资建议。


