浙江夫妇带着99%控股的信胜科技IPO,和堂哥做生意被问询
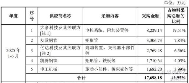
第五大供应商是公司关联方。
作者|卓玛
编辑|刘钦文
只需要输入设计图案和换色程序,电脑刺绣机就能自动完成多色刺绣,在棉、麻、化纤等不同面料上绣出各种繁复靓丽的花型图案,时装、内衣、窗帘、床罩、饰品、工艺品的装饰绣由此跃然“布”上。
浙江信胜科技股份有限公司(下称“信胜科技”,874573.BJ)就是一家主营电脑刺绣机的研发、生产和销售的企业,旗下拥有“SINSIM”品牌。1月16日,信胜科技将在北交所迎来上会审核“大考”。
《招股书》显示,信胜科技此次IPO所募资金将用于年产1.1万台(套)刺绣机机架建设项目、年产33万套刺绣机零部件建设项目、信息化系统升级建设项目、研发中心建设项目以及补充流动资金。
01
卖电脑刺绣机年入10亿元,
研发投入低于同行
根据刺绣工艺,信胜科技的产品可分为平绣机和特种机两大类。
其中,平绣机根据应用场景,可进一步细分为服装机、花边机、家纺机、成衣帽绣机等,可满足生产加工服装、窗帘、床单、鞋帽、玩具时的各类刺绣需求。而特种机根据实现功能不同,可分为混合机、烫片机、毛巾机等,可实现平绣、盘带绣、绳绣等混合工艺,以及烫片、毛巾绣等特殊工艺。
图源《招股书》
目前,信胜科技的收入主要来自平绣机中的服装机和花边机这两大产品,二者合计贡献的收入约占公司主营业务收入的90%左右。
图源:《招股书》
在多种产品的加持下,2022年—2024年及2025年上半年,信胜科技分别实现营收6亿元、7.04亿元、10.3亿元和6.55亿元,分别实现归母净利润0.53亿元、0.59亿元、1.2亿元和0.88亿元。
信胜科技在《招股书》中还发布了2025年业绩预告,预计全年实现营收13.5亿元—15.5亿元,同比增长31.07%—50.49%;预计实现归母净利润1.95亿元—2.25亿元,同比增长62.95%—88.02%。
中国缝制机械协会统计数据显示,以2024年的营收计算,信胜科技在我国电脑刺绣机行业的市占率约为13%。
尽管信胜科技拥有国内领先的电脑刺绣机制造技术和行业地位,但近年来,公司研发费用率持续下滑,各期研发费用分别为2345.34万元、2554.87万元、3240.46万元和1817.27万元,研发费用率分别为3.91%、3.63%、3.15%和2.77%,呈逐年下行态势。而同期可比公司均值分别为4.19%、5.51%、5.07%和5.34%。
对此,信胜科技称,公司通过高效的管理和技术创新保持竞争优势,研发费用率略低于平均值。
截至2025年上半年末,信胜科技有研发人员46人,仅占员工总数的4.57%,同样低于可比公司8.25%—18%的人员占比。
图源:《招股书》
02
印度和巴基斯坦销售占比40%,
境外销售毛利率高于境内被问询
在近年来业绩稳定增长背后,信胜科技超过一半的收入来源于境外,2022年—2024年及2025年上半年,公司境外销售收入分别占主营业务收入的53.82%、49.71%、53.22%和53.37%。
信胜科技的外销客户主要在印度、巴基斯坦等国家。事实上,印度和巴基斯坦均为全球主要的服装和纺织品生产国,2022年—2024年,印度均为我国电脑刺绣机的第一大出口国,同期巴基斯坦分别为我国电脑刺绣机的第二大、第三大和第二大出口国。
《招股书》显示,信胜科技各期分别对印度客户实现销售额1.17亿元、1.55亿元、2.38亿元和1.56亿元,分别占主营业务收入的20.47%、23.31%、24%和24.43%;分别对巴基斯坦客户实现销售额0.9亿元、0.51亿元、1.61亿元和0.86亿元,分别占主营业务收入的15.73%、7.64%、16.22%和13.44%;对这两国实现的销售额约占主营业务收入的40%左右。
图源:《招股书》
其中,印度客户主要是LIBERTY和ALLIANCE等,LIBERTY除2022年为第二大客户外,2023年、2024年和2025年上半年均为信胜科技的第一大客户,各期实现的销售额分别占营收的14.74%、16.56%、18.68%和18.54%。
巴基斯坦客户主要是M.RAMZAN及其关联方,报告期内分别是信胜科技第一、第三、第二和第二大客户,各期实现的销售额对营收的贡献率分别为14.96%、7.23%、15.63%和13.06%。
《回复函》显示,截至2025年上半年末,信胜科技在印度和巴基斯坦的订单量分别为543台和489台,订单金额分别为1.05亿元和0.87亿元。
值得注意的是,信胜科技各期境外销售的毛利率均高于境内,境外销售毛利率分别为23.31%、22.34%、25.05%和26.57%,境内则分别为17.01%、17.21%、20.79%和24.4%,高了2.17个至6.3个百分点。
对于北交所关于合理性的问题,信胜科技在《回复函》中表示,这是由于境内外销售的合同履约成本不一致,境内销售的合同履约成本高于境外,所以将成本中的运输及包干费、保修及售后服务费进行统一调减。此外,在境内的销售中,信胜科技承担了部分销售订单的融资租赁服务费,属于应付客户对价而冲减了交易价格。
融资租赁是信胜科技为解决客户采购设备资金不足而采取的货款结算方式,客户向公司支付一定比例的定金和发货款后,剩余款项由融资租赁公司支付,公司将产品出售给融资租赁公司,并由后者向客户出租,客户分期向融资租赁公司支付租金,公司在其中承担一定的融资租赁服务费。
剔除上述因素后,信胜科技各期境内销售毛利率分别为23.16%、23.36%、26.6%和29.55%,境外销售毛利率分别为24.72%、23.8%、26.4%和 27.73%,境内外销售毛利率差异较小,具有合理性。
03
实控人夫妇合计控股99.05%,
和堂哥做生意被问询
作为一家专业从事电脑刺绣机的研发、生产和销售的公司,信胜科技实控人王海江有着多年缝制机械行业经验。
《招股书》显示,王海江生于1978年3月,本科学历。1995年7月,年仅17岁的王海江进入诸暨市缝制设备厂任销售员,在这里一干就是6年。2002年4月,积累了多年行业经验的王海江决定自主创业,成立了诸暨市信胜电脑刺绣机厂,由此开启了“信胜牌”电脑刺绣机的生产和销售业务。
截至目前,王海江和姚晓艳夫妇直接持有信胜科技46.67%的股份,并通过信胜控股和海创投资合计控股52.38%,合计控制99.05%的股份对应的表决权,夫妇二人是共同实控人。
图源:《招股书》
值得注意的是,在IPO前,信胜科技在2021年—2023年均进行了分红,分别分红2100万元、2100万元和3150万元,合计分红7350万元。而以上述持股比例来看,绝大部分分红进入了实控人夫妇的腰包。
在分红的同时,信胜科技本次IPO拟募资4.49亿元,其中5000万元将用于补充流动资金。
对北交所关于公司补充流动资金必要性的问询,信胜科技表示,补充流动资金主要用于支付公司日常营运资金增加的非资本性支出,如支付供应商款项、各项税费、员工薪酬、付现费用及偿还银行借款等,有利于降低公司的资产负债率,增强公司的现金流,优化资本结构,为公司未来的发展战略提供支持。
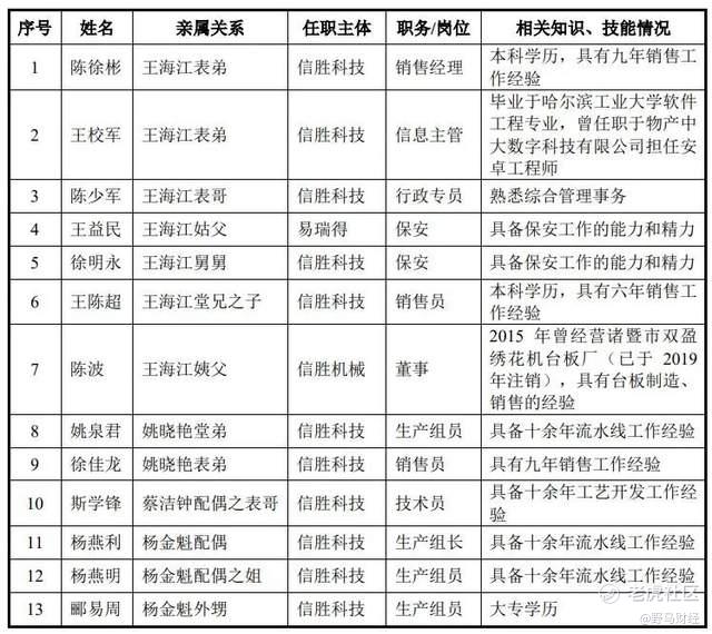
事实上,除了夫妻高度控股,王海江和姚晓艳夫妇还为自身和公司高管的共计13名亲属在公司和控股子公司提供工作,其中9人为夫妇二人的亲属,另外4人为高管的亲属。
图源:《招股书》
比如王海江的两个表弟和一个表哥分别在信胜科技任销售经理、信息主管和行政专员,姚晓艳的堂弟和表弟分别在信胜科技任生产组员和销售员。此外,信胜科技董事蔡洁钟配偶的表哥在信胜科技任技术员,公司工艺部经理兼生产部经理杨金魁的外甥、配偶以及配偶的姐姐,也分别在信胜科技任生产组员和生产组长。
中国企业资本联盟中国区首席经济学家柏文喜表示,家族企业可能更倾向于任用家族成员,而忽视外部人才的引进和培养,这可能导致公司缺乏创新能力和竞争力,从而影响公司的长期发展。
此外,家族成员除了在信胜科技内部任职外,也担任外部供应商。
《回复函》显示,信胜科技的供应商之一申工机械,主要从事电脑刺绣机零部件及袜机零部件的生产和销售,其实控人王国生是王海江的堂哥,是信胜科技的关联方。
申工机械成立于2013年7月,根据《回复函》显示,设立时的30万元实缴出资,是由王国生向姚晓艳借款而来,成立当年即与信胜科技开始合作。2014年9月,王国生以经营积累偿还了前述借款。
此后,双方合作不断扩大。《招股书》显示,信胜科技2022年—2024年及2025年上半年分别向申工机械采购驱动小部件、梭床壳体、针杆架等576.34万元、780.04万元、1602.56万元和1682.2万元,申工机械由此在2025年上半年新进成为信胜科技的第五大供应商,采购占比为3.99%。
图源:《招股书》
对于北交所对申工机械采购额逐年增加合理性的问询,信胜科技表示,公司2023年对其采购额的增加主要由于自身业务增长对原材料采购需求增加,2024年采购增加主要由于采购产品类型增加,该年新增采购驱动小部件,而2025年上半年采购增加主要由于公司尚未自产驱动小部件,但业务增长使对该零件的采购增加。
同时,信胜科技强调,上述采购对申工机械不存在依赖,关联采购金额逐年增加具有商业合理性,且向申工机械采购零部件与其他同类供应商采购单价差异较小,具有公允性。
从2002年4月成立诸暨市信胜电脑刺绣机厂至今,王海江已走过了近24年的创业发展路,并惠及了多位亲属,如今公司已来到北交所的大门前。你看好信胜科技的此次上市吗?
欢迎在评论区聊聊。
免责声明:上述内容仅代表发帖人个人观点,不构成本平台的任何投资建议。


