亚辉龙牵手仅四个月初创公司,办公地址重合,脑机接口疑似新瓶装旧酒,从对标Neuralink到助眠仪落差巨大,或缺乏实质支撑的商业
光合汇·九十二期,深圳市亚辉龙生物科技股份有限公司“脑机接口”、“人工智能”。
图片
在当前中国资本市场深化改革、全面实行股票发行注册制的宏观背景下,上市公司信息披露的真实性、准确性、完整性已成为监管工作的重中之重。基本面解码研究员,发现近期市场上出现了一股借“脑机接口”、“人工智能”等热点概念进行题材炒作的现象,部分上市公司在业绩承压的背景下,通过发布缺乏实质约束力的“战略合作框架协议”,意图通过“叙事经济学”手段提振股价,掩盖主业下滑的颓势。
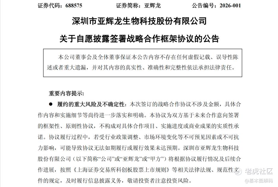
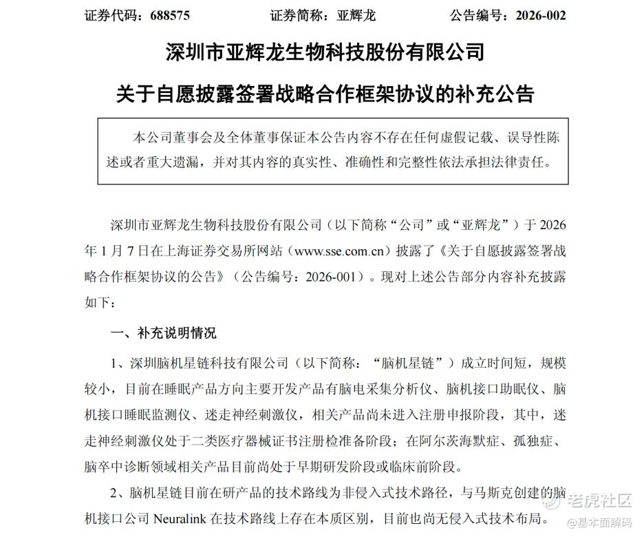
深圳市亚辉龙生物科技股份有限公司(以下简称“亚辉龙”)于2026年1月6日及7日公告《关于自愿披露签署战略合作框架协议的公告》、《关于自愿披露签署战略合作框架协议的补充公告》以及《关于收到上海证券交易所问询函的公告》。基本面研究员对亚辉龙与深圳脑机星链科技有限公司(以下简称“脑机星链”)的合作事项进行“穿透式”分析。
图片
图片
图片
亚辉龙跨界脑机接口合作方成立仅四个月且注册资本五百万,宏大叙事背后或难掩合作伙伴空壳化特征
在任何战略合作审查中,交易对手方(Counterparty)的资质是商业逻辑成立的基石。根据亚辉龙披露的《关于自愿披露签署战略合作框架协议的公告》,合作方“深圳脑机星链科技有限公司”的基本面数据呈现出初创特征,甚至带有明显的“空壳”嫌疑。
图片
公告显示,脑机星链成立于2025年9月2日。这意味着截至协议签署日(2026年1月6日),该公司仅存续了约4个月。更为关键的是,其注册资本仅为500万元人民币。
在脑机接口这一典型的资本密集型与技术密集型行业中,500万元的注册资本(且尚不确定是否实缴)对于支撑“脑疾病综合诊断、治疗与康复”的全链条研发无异于杯水车薪。
图片
对比行业标杆:
Neuralink:埃隆·马斯克创立,融资规模数亿美元,仅单次动物实验或人体临床试验的成本就高达数百万美元。
Synchron:作为非侵入/半侵入式技术的代表,其研发与临床试验同样依赖巨额资本支持。
图片
一家成立仅4个月、注册资本仅500万元的公司,如何在公告中被描述为“拥有优秀技术团队和研发实力”、“构建‘基础研究-技术转化-产业落地’全链条”?这在财务逻辑上是否合理?这种描述是否违背了企业发展的自然规律。合理的推断是,脑机星链目前可能仅处于“PPT阶段”,其所谓的“研发实力”可能仅仅是依托于个别高校教授(如股东陈霸东)的学术背景,而非公司实体具备的工程化能力。亚辉龙在公告中未对标的公司的资金实力短板进行充分风险提示,反而使用宏大叙事进行说明,具有明显的误导性。
图片
基本面研究员发现一个极具指向性的细节:脑机星链的注册地址为“深圳市龙岗区宝龙街道宝龙社区宝龙二路40号亚辉龙1#楼309”。而亚辉龙公司的办公地址同在“深圳市龙岗区宝龙街道宝龙社区宝龙二路40号”。
图片
分析:
是否为“寄生”关系?战略合作伙伴直接注册在上市公司的自有物业内部,甚至具体到“1号楼309室”,这表明脑机星链在物理空间上完全依赖于亚辉龙。这并非正常的商业租赁关系,更像是上市公司内部孵化的项目组或关联方设立的公司。
是否独立性丧失?在这种物理重合下,人员、资产、财务的混同风险极高。脑机星链的员工是否持有亚辉龙的工牌?其水电网络是否由上市公司承担?如果答案是肯定的,那么亚辉龙实际上是在用上市公司的资源(股东的钱)供养一个体外公司。
是否存其他利益输送通道?如果脑机星链未来取得成功,收益主要归属于其控股股东(聚脑创智持股50%);如果失败,损失的仅是500万注册资本,而研发过程中的隐性成本可能已由上市公司承担。
脑机星链的股权结构为,深圳聚脑创智科技有限公司(50%)、陈霸东(30%)、深圳市焕生纪生物科技有限公司(10%)、深圳聚脑汇力科技合伙企业(10%)。
图片
自然人股东陈霸东持有30%股份。公开资料显示,陈霸东为西安交通大学人工智能与机器人研究所教授,长江学者。虽然陈教授学术造诣深厚,但学术成果与商业产品之间存在巨大的“死亡之谷”。高校教授创业往往面临工程化能力不足、供应链管理缺失等问题。陈教授作为西安交通大学的全职教授,其在脑机接口领域的研究成果极大概率属于职务发明。若脑机星链使用的核心技术未经过学校的正式挂牌转让或授权,未来将面临严重的知识产权权属纠纷。亚辉龙在尽职调查中是否核实了这一关键法律风险?公告中未见提及。
亚辉龙通过“深圳市焕生纪生物科技有限公司”持有脑机星链10%的股份中的一部分(焕生纪持股10%,亚辉龙持有焕生纪40%股权,即间接持有4%)。虽然表面上持股比例低(仅4%),不构成控制,但结合“办公地址重合”这一事实,亚辉龙对脑机星链的影响力远超4%股权所能体现的范围。这可能构成一种“非典型关联交易”。
亚辉龙脑机接口技术路径疑似“新瓶装旧酒”,从对标Neuralink到助眠仪货存落差或致预期错位
图片
概念偷换:从“Neuralink”到“助眠仪”的落差
在资本市场上,“脑机接口”通常被投资者对标为埃隆·马斯克的Neuralink,即通过侵入式电极实现意念控制的高精尖技术。亚辉龙在初次公告中使用了“对标”、“全链条”、“双技术路径”等模糊性描述,但在补充公告中被迫承认了技术实力的贫瘠。
根据补充公告,脑机星链“目前尚无侵入式技术布局”,主要技术路线为“非侵入式”。
技术原理:
Neuralink(侵入式):通过手术机器人将数千个微型电极植入大脑皮层,直接采集单神经元动作电位。信号信噪比高,可实现复杂的运动解码(如控制鼠标、机械臂)。风险在于手术创伤和长期生物相容性。
脑机星链(非侵入式/EEG):基于头皮脑电图。这是近百年的成熟技术,原理是采集头皮表面的微弱电位变化。由于颅骨的低导电性,信号经过层层衰减,空间分辨率极低,主要用于监测大脑整体状态(如睡眠、专注度),极难实现精准的意念控制。
误导性陈述定性:亚辉龙在初次公告中未明确区分两者差异,且提及“脑卒中”、“渐冻症”等通常需要侵入式或半侵入式(如Synchron的血管支架技术)才能有效干预的疾病领域,这构成了对投资者预期的严重误导。将几十年前就有的脑电帽包装成“脑机星链”,属于典型的“新瓶装旧酒”。
图片
补充公告揭示了脑机星链目前的产品现状:
产品清单:脑电采集分析仪、脑机接口助眠仪、脑机接口睡眠监测仪、迷走神经刺激仪。
注册状态:除迷走神经刺激仪处于“注册检准备阶段”外,其余均未进入注册申报。
从合规性分析:
医疗器械分类界定:根据国家药监局发布的《医疗器械分类目录》,脑电图机属于第二类医疗器械(分类代码07-03-01),睡眠监测仪亦多为二类。迷走神经刺激仪若用于治疗癫痫或抑郁症,可能属于第三类高风险医疗器械,监管极为严格。
图片
时间成本测算:
注册检验:需耗时3-6个月。目前尚在“准备阶段”,说明连样机的定型都没完成。
临床试验:迷走神经刺激仪属于治疗类设备,通常必须进行临床试验。这需要耗时1-2年,且费用高昂。
注册审批:二类需6-12个月,三类需12-24个月。
商业化断层:基于上述流程,脑机星链在未来2-3年内几乎不可能获得核心产品的医疗器械注册证,也就无法在医院合法销售。公告中提到的“销售收入分成”在短期内完全是空头支票。亚辉龙在明知产品未获批的情况下,大谈特谈销售渠道赋能,涉嫌虚假陈述。
亚辉龙的核心逻辑是利用其在“急诊、脑疾病诊断、儿科”的销售渠道为脑机星链赋能。这一逻辑在医疗器械营销实务中或存在断裂。
图片
亚辉龙的现有渠道:作为体外诊断(IVD)厂商,其核心客户是医院的检验科。检验科医生关注的是试剂的准确性、仪器的通量和成本。
脑机星链的目标渠道:
睡眠监测/助眠:目标科室是神经内科、呼吸科(睡眠中心)或精神科。
迷走神经刺激:目标科室是神经外科或功能神经科。
逻辑断裂:医疗行业的科室壁垒极高。检验科主任对神经内科的设备采购没有决策权。亚辉龙的销售代表不仅不认识神经科医生,也不具备销售治疗性设备的专业知识(IVD销售与治疗设备销售的技能树完全不同)。
儿科场景的悖论:亚辉龙在儿科销售的是生长发育或感染类试剂(抽血检查)。若让销售代表在抽血窗口推销“多动症注意力头环”,不仅场景违和,更可能因涉嫌违规推销而被医院剔除供应商名单。因此,所谓的“渠道协同”在实操层面不仅无效,甚至有害。
净利跌七成后突击跨界脑机接口,无违约责任框架协议
根据亚辉龙2025年三季度报告,公司业绩下跌,营业收入同比下滑7.69%,净利润同比下滑72%,扣非净利润同比下滑51.42%。
图片
亚辉龙过去几年的高增长主要得益于新冠(COVID-19)抗原检测产品的爆发式需求。随着疫情红利的彻底消退,公司面临巨大的营收缺口。尽管非新冠自产业务(如化学发光)有所增长,但远不足以填补新冠业务消失留下的巨坑。
在净利润暴跌72%的背景下,管理层面临双重压力,业绩暴雷通常伴随着估值杀跌,机构投资者可能撤资。在业绩低迷期,上市公司往往有强烈的动机通过发布“利好”来对冲业绩利空。这种行为被称为“市值管理型信息披露”。
手段,选择市场最热的概念(2025-2026年的热点是脑机接口、AI、人形机器人)。
操作,签署一份无实质金额、无违约责任的“框架协议”。框架协议的特点是“进可攻,退可守”——股价涨了就说是战略成功,没进展就说是“意向性协议,具有不确定性”。
效果,公告发布当日(1月6日),亚辉龙股价逆势上涨6.52%,成交量放大299%。这表明市场对“脑机接口”概念极其敏感,管理层的策略在短期内奏效了。
图片
结合标的公司的特征、技术以及业绩背景,这是是否是一起精心策划的、以“蹭热点”为手段的违规市值管理行为?
免责声明:本文为,【基本面解码】原创文章,未经作者同意禁止转载,转载必究。本文所有内容参考资料均来自三方机构公开信息、法定义务公开披露的信息。【基本面解码】原创内容及观点客观公正,但不保证其准确性、完整性、及时性等,本文信息仅为阅读者交流学习为目的,不构成投资建议,投资者不应以该信息取代其独立判断或依据该信息作出决策。【基本面解码】不对因使用本文所采取的任何行动承担任何责任,如内容侵权请联系小编。
免责声明:上述内容仅代表发帖人个人观点,不构成本平台的任何投资建议。


