2026车市新政落地!国补改按车价比例补,行业格局将生变
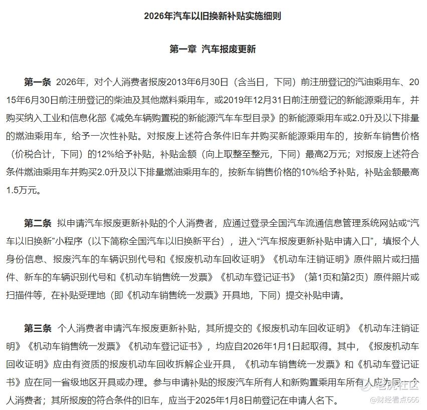
2026年汽车以旧换新补贴细则正式敲定!商务部等8部门于2025年12月31日印发实施细则,自今年1月1日起正式执行。国补不仅得以延续落地,补贴规则更迎来关键性调整,这一变动或将深刻影响全年车市走向,甚至重塑产业竞争格局。
新政的核心调整主要集中在两方面。一是补贴模式从固定额度改为按新车售价比例发放,报废旧车换新能源车补12%、最高2万元,置换更新补8%、最高1.5万元;燃油车报废更新补10%、最高1.5万元,置换更新补6%、最高1.3万元,中高端车型补贴优势凸显。二是旧车申领范围扩大,汽油车需2013年6月30日前注册、柴油车2015年6月30日前注册、新能源旧车2019年12月31日前注册,老车置换池扩容将撬动庞大存量需求。
政策落地后,车市迅速给出积极反应。丰田、沃尔沃、长安启源、深蓝汽车等主流品牌纷纷跟进,同步推出“国补+厂补”的双重优惠方案,其中长安启源最高补贴达2.5万元,沃尔沃叠加国补后综合补贴更是高达3万元,各品牌都在全力争抢置换市场份额。从行业数据来看,2025年以旧换新已带动超千万单交易,而2026年叠加625亿元超长期特别国债资金兜底,元旦、春节两大消费旺季有望掀起置换热潮。乘联会数据显示,当前中国车市换购需求占比已超60%,新政落地将进一步激活这一核心增量,为全年车市增长注入强劲动力$奇瑞汽车(09973)$ $长安汽车(000625)$ $蔚来-SW(09866)$
免责声明:上述内容仅代表发帖人个人观点,不构成本平台的任何投资建议。
点赞
举报
登录后可参与评论

暂无评论

