汽车电子PCB供应商「景旺电子」首次递表,冲刺A+H
来源丨**大数据
招股书丨点击文末“阅读原文”
2026年1月1日,景旺电子首次向港交所递交招股书,拟在香港主板上市,联席保荐人为中信证券、美银证券、国联证券。
公司于2017年1月在A股上市,股票代码为603228,截至2025年12月31日,总市值约为719.78亿元。
公司2024年收入126.59亿元人民币,净利润11.60亿元,同比增长近三成,毛利率22.73%;2025年前9个月收入110.83亿元,同比增长两成,净利润9.61亿元,毛利率21.60%。
**获悉,深圳市景旺电子股份有限公司Shenzhen Kinwong Electronic Co., Ltd.(简称“景旺电子”)于2026年1月1日首次在港交所递交上市申请,拟在香港主板上市。
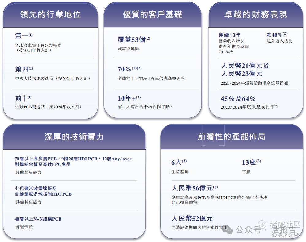
公司是以技术创新为驱动、以产品布局全面为特色的全球领先PCB产品制造商。公司的PCB产品为汽车电子、通信与数据基础设施、智能终端、工业控制等领域的全球客户提供智能互联基础。凭借高质量的PCB产品与先进的智造能力,公司已成为全球汽车电子PCB行业龙头及AI计算基础设施核心部件的少数供应商之一。
按2024年度收入计算,公司是全球第一大汽车电子PCB供应商。全球前十大Tier 1汽车供应商中有七家是公司的客户,公司的PCB产品已广泛应用于全球前十大汽车集团的汽车产品中。公司有能力供应一辆汽车所需的所有PCB。
公司的PCB产品深度赋能汽车智能化和电动化,彰显技术领导地位。公司已实现激光雷达板、五代与六代毫米波雷达板、ADCU高阶HDI主板及400V/800V电气平台用耐高压PCB的量产,并且公司具备七代毫米波雷达板、自动驾驶多域控制HDI PCB的制造能力。
公司在汽车电子PCB领域占据全球领先地位,并战略性重点布局AI计算领域,形成了「1+1+N」的业务模式,即1个支柱型业务(汽车电子)、1个重点发展业务(通信与数据基础设施)和N个高潜力业务组合(涵盖智能终端、工业控制等)。
财务业绩
截至2024年12月31日止2个年度、2024年及2025年前9个月:
收入分别约为人民币107.57亿、126.59亿、90.78亿、110.83亿,2025年前9月同比+22.08%;
毛利分别约为人民币24.92亿、28.78亿、21.57亿、23.94亿,2025年前9月同比+10.97%;
净利分别约为人民币9.11亿、11.60亿、8.96亿、9.61亿,2025年前9月同比+7.21%;
毛利率分别为23.17%、22.73%、23.77%、21.60%;
净利率分别为8.47%、9.16%、9.87%、8.67%。
公司过去两年业绩稳步增长,收入、毛利与净利润均保持正向增长态势,盈利能力稳步提升。
公司收入主要来自PCB产品销售,2023年和2024年该业务占总营收比例均超94%,重大部分来自汽车电子和智能终端领域,2024年两者合计占比74.9%,其中汽车电子业务占比达45.9%,是核心收入支撑;通信与数据基础设施领域收入占比相对较小,2024年为7.4%;含铜生产残余物销售等其他业务获得的收入比例最小,2024年占比5.3%。
董事高管
景旺电子的董事会由九名董事组成,包括两名执行董事、四名非执行董事及三名独立非执行董事。
主要股东
公司香港上市前的股东架构中:
控股股东:景鸿永泰、智创投资、奕兆投资、刘绍柏先生、黄小芬女士、卓军女士、刘羽先生,合计持股56.95%;其中黄小芬女士担任奕兆投资执行事务合伙人,刘绍柏先生、黄小芬女士、卓军女士通过控制景鸿永泰、智创投资间接持股,刘羽先生后续加入一致行动协议。
其他A股股东合计持股43.05%。
中介团队
据**大数据统计,景旺电子中介团队共计9家,其中保荐人3家,近10家保荐项目数据表现缺乏亮点;公司律师共计2家,综合项目数据表现有待加强。整体而言中介团队历史数据表现普通。
(本文首发于活报告公众号,ID:**)
免责声明:上述内容仅代表发帖人个人观点,不构成本平台的任何投资建议。


