长飞光纤:从周期之“缆”到成长之“光”
出品|公司研究室
文|王彦强
最近一段时间,整个AI产业链的公司迎来持续反弹,这其中,长飞光纤的反弹力度比较大,A股的长飞光纤已突破前期高点,最高达到131.50元/股,港股的长飞光纤也接近前高。
目前,A股的长飞动态PE172倍,港股的长飞动态PE也到了68.8倍。其实,这背后的逻辑,核心就两点:AI给长飞带来了 “实打实的需求”,而市场在为“未来的高增长”买单。
此外,“太空新基建”(低轨卫星互联网),也为长飞添了一把火,使得长飞从服务地面的数据中心和5G,扩展到服务支撑全球卫星互联网的地面站、跨洋海缆等,市场空间再一次被打开。
AI越火长飞就越受益
很多人可能疑惑,AI是搞算法、搞芯片的,跟光纤有啥关系?其实这就像修高速公路:AI大模型就像“超级大脑”,要处理海量数据,得有足够宽、足够快的“数据高速公路”才能支撑。而长飞生产的光纤,就是AI时代的信息“高速公路”,而且是最顶级的那种。
首先,AI数据中心对传输的要求比传统场景高太多了。以前普通光纤能满足日常上网、刷视频,但AI 服务器之间要一秒钟传输海量数据,普通光纤根本“跑不动”。长飞的G.654.E超低损耗光纤就刚好解决这个问题——它的信号衰减比普通光纤低30%以上,能支持800G、1.6T的超高速传输,就像把普通公路升级成了“双向8车道”。
目前,长飞光纤的主要产品一个在光传输产品领域,如光纤预制棒、光纤、光缆及漏泄电缆、射频电缆等;一个在光互联组件领域,如光器件、光模块、有源光缆、无源预端接跳线、数通高速铜缆等。
支撑这些产品线的,是其行业领先的预制棒制备技术。 长飞是全球少数能同时掌握PCVD(等离子体化学气相沉积)、VAD(轴向气相沉积)、OVD(外部气相沉积)三种主流预制棒制备技术并实现产业化的企业。要知道,国外的竞争对手大多只会其中一种,长飞相当于一个人掌握了三项顶级技能。
从产业链来看,长飞的战略优势在于,一方面完成了对上游核心技术和关键原材料的高度整合,构建了“棒纤缆”一体化生产模式,使得相对于其他厂商而言,成本更低,利润更厚;另一方面,通过控股长芯博创及长芯盛(背后有谷歌撑腰),扩展了光互联组件,弥补了自身在数据通信和光电互联领域的短板,构建了从光电芯片到整体解决方案的完整生态。
长芯博创和长芯盛,二者既协同又互补。如长芯盛在高速线缆(如AEC、DAC)、MPO连接器及光电模组领域技术积累深厚,而博创科技在光模块和AEC产品研发方面具有优势。
事实上,长芯博创MPO产品(数据中心“光纤神经”)竞争格局要好于太辰光和仕佳光子。
从整体行业来看,光纤光缆的市场集中度要好于光模块。国内主要以长飞、亨通光电和中天科技为主,国外有康宁、普睿司曼、住友电工等。能生产空芯光纤的企业大概只有长飞,烽火通信,亨通为主。海外的玩家以康宁和英国一家老牌光纤厂Lumenisity(在2022年被微软收购)为主。不过,空芯光纤的量产能力长飞绝对是NO.1。
在多模光纤领域这一块,长飞研发的产品目前属于全球领先的水平,在性能上,良率上都是全球领先,这一些技术优势加深了客户的信赖从而进一步巩固了其在市场中的竞争力。
光互连爆发,空心光纤引领未来
如果把光模块比作“运输车队”,那么光纤就是它们必须行驶的“高速公路网”。车队要增加、要跑得更快,前提是必须有足够多、质量足够好的高速公路。随着外国巨头800G光模块的持续加单,1.6T的需求超预期,那么对于光纤的预期需求也在持续增大。
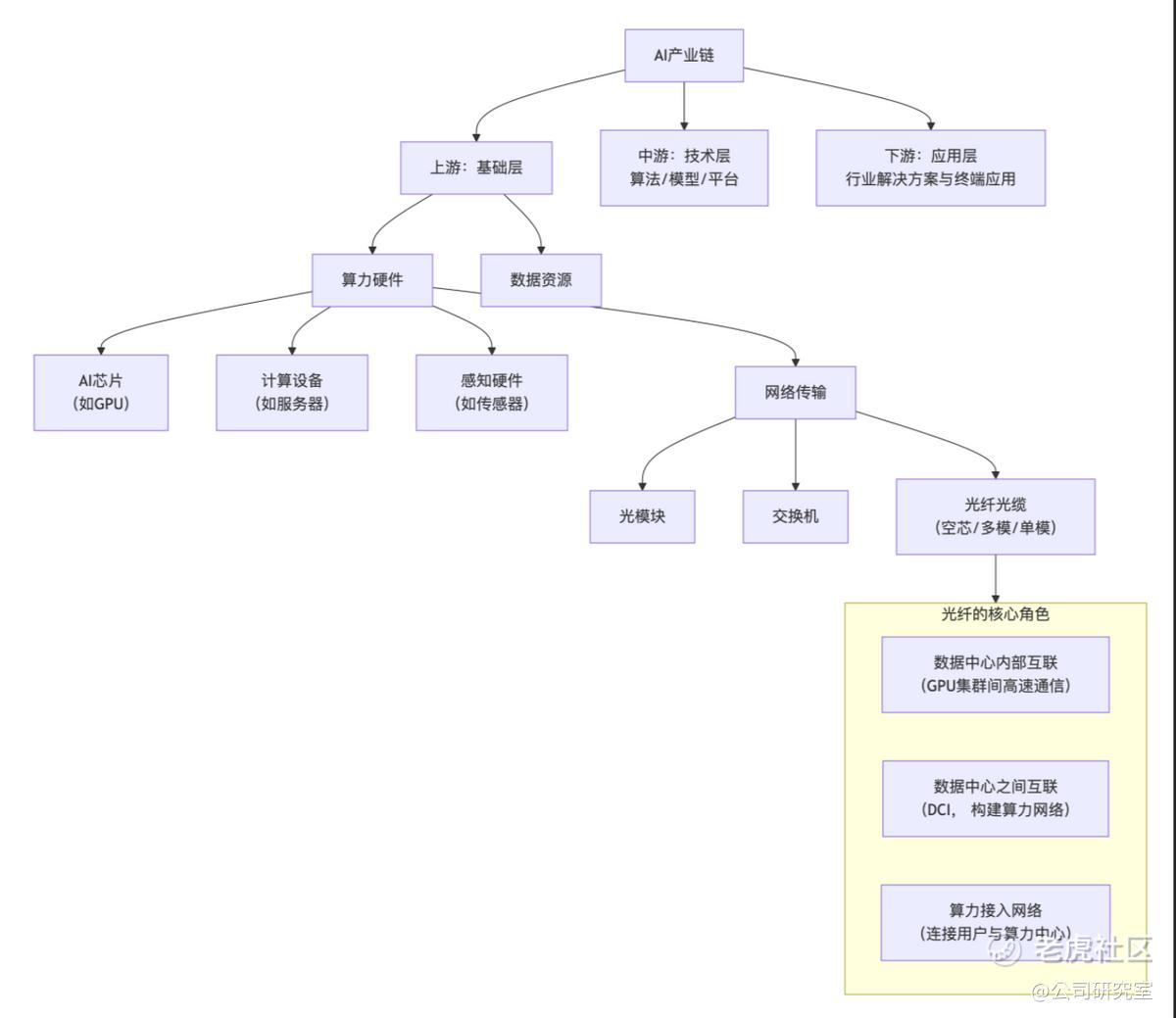
为了便于理解,下面贴一个光纤在AI产业链的位置图。
本图片为AI生成
目前,长飞已构建以AI新型光纤为核心、面向智算基础设施的“三超”(即超大容量、超低时延和超低损耗)全光网络解决方案。主要应用场景,一个是在骨干网于城域网层面;通过G.654.E 光纤(200元/芯公里,净利率超过20%)显著提升传输距离与系统容量,助力构建更高效、更经济的超长距大带宽网络,为算力枢纽间的高速互联提供可靠支撑(外部连接)。
一个是面向数据中心内部的海量数据流动需求,公司以高端多模光纤与超高速光模块协同,实现短距离数据高效传输与灵活互联。面对持续增长的算力规模与光纤容量压力,长飞通过空间复用技术大幅提升了光纤承载能力。
数据显示,2025年五大科技公司(微软、谷歌、META、亚马逊、甲骨文)资本支出总额将超过3700亿美元(约合2.6万亿人民币),总增速约为64%。而财报电话会综合信息显示,这五家科技公司2026年资本支出将超过4700亿美元(约合3.3万亿人民币)。保守计算2026年资本支出增速至少超过26%。
2025年上半年,长飞光纤海外业务收入约27.0亿元,同比增长52.8%,且收入结构更为多元化。海外业务收入占总收入的比例从2024那你底的30%,进一步提升至42.3%。
简单来说,只要全球数据中心在扩建,长飞作为全球光纤龙头,其高端产品需求就会持续增长。可以说,长飞光纤是毋庸置疑的核心“卖铲人”。
而在行业颠覆性产品空芯光纤方面,长飞率先推动空芯光纤从实验室走向实际网络应用,例如在2025年8月助力中国移动建成了国内首条完全自主知识产权的反谐振空芯光纤线路。
目前,长飞是国内唯一能规模量产空芯光纤的企业,其产品具备显著优势:传输速度提升47%,时延降低30%;损耗仅0.089,远低于竞争对手的0.2;单价约为普通单模光纤的2000倍。
对于空心光纤,微软已有明确指引,计划未来24个月内部署15,000公里空心光纤,用于AI数据中心互联。
而随着NVIDIA Spectrum-XGS (高端数据中心以太网交换平台)以太网技术支持横向扩展(跨区域部署),对连接带宽、延迟和信号质量的要求提高,预计将带动空芯光纤光缆产品的需求增长。
此外,在光互连组件和光模块方面。目前,光模块已经给部分海外客户送样。而光互连组件方面,随着长芯盛的注入,长芯博创的业务扩展至数据通信、消费及工业互联等领域,其业务结构也立竿见影。
2025年前三季度,长芯博创的营业收入17.94亿元,同比增长45.41%;实现归母净利润2.5亿元,同比增长566.59%。作为核心增长引擎,其控股子公司长芯盛,2025年上半年实现净利润2.97亿元。
值得一提的是,长芯盛是谷歌数据中心MPO光纤连接器的核心直采供应商,在谷歌全球采购中占比约30%,这一稀缺的卡位优势是其业绩的压舱石。
据了解,长芯盛的MPO连接器和有源电缆(AEC)产品支持高密度互连(如144芯/192芯配置)和高速传输(适配1.6T光模块),其产品良率达99.5%,能有效满足谷歌TPU集群和Gemini大模型等AI算力平台对低时延、高可靠性的要求。
回到动态估值上,由于过去两年,长飞主要以电信市场为主,因此遭遇了量和价的双向承压。在2025年6月,中国移动完成的普通光缆集中采购中,其需求总量约为0.99亿芯公里,相较前次下降近10%,而平均光缆中标价格约为48元/芯公里,相较前次下降约26%。
2025年前三季度,长飞光纤实现营业收入102.75亿元,同比增长18.18%;但仅实现归母净利润4.70亿元,同比下降18.02%。以这个为基础,做出的动态估值更多的是代表过去,从产业的角度来看,若未来相关产品大规模应用,利润快速增长,那么表面的估值就会被熨平。
投资不仅仅是要了解过去,更重要的是要看到未来,而这个未来是可预期,可实现的未来。(在结构牛市预期的前提下,长飞26年可以看到,A股1200亿市值,H股800亿市值(估测))。
免责声明:上述内容仅代表发帖人个人观点,不构成本平台的任何投资建议。


