新奥股份八十港元定价背后王玉锁引侧目
光合汇·八十一期,新奥天然气股份有限公司,新奥股份赴港上市背后高溢价收购与激进财务杠杆之下究竟是谁的盛宴?
图片
新奥天然气股份有限公司(“新奥股份”)所构建的“A+H”双重上市架构以及针对新奥能源控股有限公司(“新奥能源”)的私有化交易,无疑是一场规模化的资本运作。高达每股80港元的私有化交易对价,不仅展现了其勃勃野心,更牵动着数以亿计的资金流向。然而,基本面解码作为一名长期跟踪资本市场合规动态的内容从业者,在穿透其招股书及公开披露文件后发现,这场盛宴的红毯之下,铺设的或是的合规地基。
图片
实控人王玉锁的诚信:从新智认知“数据”到西藏旅游资金占用
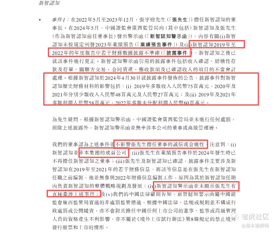
对于任何一家寻求在香港联合交易所主板上市的企业而言,实际控制人的诚信状况是审核的基石。然而,依据《证券上市规则》第3.08条及第8.15条对于董事诚实、善意及管理层适格性的要求审视,新奥股份的实际控制人王玉锁先生近期的资本版图却显得斑驳陆离。最令人担忧的是其控制下的新智认知数字科技股份有限公司(“新智认知”,603869.SH)所实施的系统性财务案。
图片
图片
图片
图片
图片
根据中国证监会广西监管局于2024年11月下发的《行政处罚事先告知书》及相关决定,新智认知在2019年至2021年期间,通过虚构销售业务、产品未真实流转交付等手段,上演了一出长达三年的“数据幻术”。公告数据显示,三年间合计虚增营业收入高达10.19亿元人民币,虚增利润总额1.32亿元人民币。尤其是在2019年,虚增营业收入达到8.82亿元,占当年披露营收比例达到了27.34%;虚增利润总额9,971.69万元,占当年披露利润总额的43.70%。随后两年,虽然比例有所下降,但造假行为依然惯性延续,2020年及2021年分别虚增利润1,768.34万元和1,405.58万元,其中2021年虚增利润占比甚至达到了159.81%。这一连串精确到小数点的造假数据,不仅揭示了企业内控的问题,更直指实控人对旗下资产合规监控或失职。
图片
如果说新智认知的造假是“无中生有”,那么王玉锁先生控制的另一家A股上市公司西藏旅游(600749.SH)的违规行为或是“监守自盗”。在2020年至2021年间,西藏旅游在毫无交易背景的情况下,为王玉锁控制的关联方“新绎酒店管理有限公司”代付社保及公积金约1.26百万元。上海证券交易所对此明确指出,王玉锁作为实际控制人,违反诚实信用原则,对资金占用负有主要责任。
图片
图片
管理层是否“带病提拔”?张宇迎的任职资格与勤勉尽责
在审查新奥股份的高级管理层架构时,一个关键人物的履历引起基本面解码关注。港股招股书显示,新奥股份现任执行董事兼总裁张宇迎先生,曾于2022年5月至2023年12月担任前述造假公司新智认知的董事长。虽然新智认知的财务造假主要发生在2019年至2021年,但张宇迎先生在任期间,正是该公司违规行为发酵、监管介入调查以及年报披露的关键时期。
图片
图片
作为新智认知的“一把手”,张宇迎先生理应履行《公司法》及证券法规赋予的勤勉尽责义务,对公司过往的财务数据进行复盘与核查。然而,面对如此巨额的营收与利润虚增,他未能及时发现或披露,这直接引发了对其专业胜任能力与合规敏质疑。如今,申请人将这样一位曾在“问题公司”担任最高管理职务的人员委任为新奥股份的核心决策者,是否经过了充分的内部合规评估?这种“带病提拔”的操作,是否意味着新奥股份的内控体系在选人用人机制上存在缺陷,甚至可能将过往的合规风险带入新的上市主体?
保荐人中金公司:思尔芯案余波与新奥股份核查是否存盲区
本次上市申请的独家保荐人为业界知名的中金公司。然而,中金公司近期在投行业务中的执业质量却遭遇了滑铁卢。最典型的案例莫过于2024年底爆发的思尔芯欺诈发行案。在该案中,中金公司因未勤勉尽责,出具的《发行保荐书》存在虚假记载,被证监会没收业务收入200万元并处以600万元罚款,两名签字保荐代表人亦被给予警告并重罚。监管调查细节显示,中金公司在核查硬件设备生产、软件销售、客户走访及资金流水等关键环节均出现重大纰漏,未能发现发行人通过虚构销售交易虚增收入的舞弊行为。
鉴于中金公司在思尔芯案中对“非标准化业务”及“软件销售”核查过往案例,中金公司对新奥股份的类似业务板块是否穿透核查?新奥股份的业务结构中包含大量的“工程建造与安装”及“智家业务”。其中,工程业务具有高度定制化特征,收入确认依赖完工百分比,这正是财务造假的温床。在本次保荐工作中,保荐人是否对报告期内前二十大工程项目进行了实地走访与盘点?走访比例是否达到了合规要求的80%以上?是否独立聘请了第三方造价咨询机构复核完工进度?针对完工确认单,是否直接向发包方函证?
财务数据穿透:智家业务的七成毛利与关联交易
在财务报表的深度分析中,新奥股份“智家业务”的异常高毛利显得尤为突兀。招股书数据显示,2023年及2024年上半年,该业务板块的毛利率分别高达69.2%和70.1%。在当前宏观消费疲软、传统家电销售及增值服务行业平均毛利仅维持在20%-40%的背景下,新奥股份如何能实现如此惊人的超额收益?
从商业逻辑角度分析,这种是否违背行业常识的高毛利是否代表着非市场化的定价机制。这是否意味着该业务并非面向充分竞争的公开市场,而是依赖于向新奥集团旗下的地产项目或其他关联方进行高价销售?中金公司是否穿透核查了最终用户的真实身份?是否存在通过关联经销商囤货、虚构终端销售以确认收入并虚增毛利的情形?如果没有穿透至最终住户层面的详尽核查,这70%的毛利数据便缺乏真实性的法理支撑。
估值与资本:80港元定价背后是否存利益输送?
最后,不得不提的是本次私有化交易的核心——价格。私有化要约价格定为80.00港元/股,这一价格较新奥能源停牌前价格及市场理论发行价(约18.86港元)存在显著溢价。在行业增长放缓的当下,给予如此高的溢价缺乏合理的商业逻辑支撑。
这不禁让人联想到实控人王玉锁先生在新奥能源中持有的巨大权益。这种高溢价私有化,是否实质上是利用新奥股份(A股上市公司)的资源与资金,高价接盘实控人手中的H股资产,从而实现实控人的高位套现与利益输送?公司当前已然高企的流动负债,叠加为私有化而进行的激进杠杆融资,是否共同构成了一个高风险的资本局。保荐人与独立财务顾问若不能结合同行业可比交易(如港华燃气、昆仑能源)的估值水平详细论证定价公允性,那么中小投资者的合法权益将在这场资本游戏中被无情吞噬。
综上所述,新奥天然气股份有限公司的港股上市申请,在实控人诚信、高管适格性、保荐人执业质量、财务真实性及估值公允性等五大维度上均存在疑点。这不仅是对监管审核的挑战,更是对市场规则的试探。
免责声明:本文为,【基本面解码】原创文章,未经作者同意禁止转载,转载必究。本文所有内容参考资料均来自三方机构公开信息、法定义务公开披露的信息。【基本面解码】原创内容及观点客观公正,但不保证其准确性、完整性、及时性等,本文信息仅为阅读者交流学习为目的,不构成投资建议,投资者不应以该信息取代其独立判断或依据该信息作出决策。【基本面解码】不对因使用本文所采取的任何行动承担任何责任,如内容侵权请联系小编。
免责声明:上述内容仅代表发帖人个人观点,不构成本平台的任何投资建议。
- gauogea·2025-12-31改开潮后期野蛮滋生的肮脏毛发点赞举报

