“杭州六小龙”之一云深处科技正式启动IPO,辅导券商为中信建投证券
12月24日,证监会官网显示,杭州云深处科技股份有限公司(简称“云深处科技”)向浙江证监局提交IPO辅导备案,辅导券商为中信建投。
这一动作在市场预期之内。11月3日,杭州云深处科技有限公司更名为杭州云深处科技股份有限公司,企业类型从“其他有限责任公司”变更为“其他股份有限公司(非上市)”。云深处科技方面证实,公司已完成股改。
综合 | 证监会 上证报 编辑 | Arti
本文仅为信息交流之用,不构成任何交易建议
云深处科技是继群核科技、宇树科技之后,最新一家启动IPO流程的“杭州六小龙”企业。
此前,宇树科技于今年7月开启上市辅导,后于11月完成辅导。群核科技的IPO历程相对坎坷,最早曾于2021年冲刺美股IPO但未能成行,转而冲刺赴港上市,期间因未能在6个月内完成上市程序,其招股书自动失效,后于今年8月第二次向港交所递交招股书。
业务结构上,云深处科技以四足机器人起家,近年来切入人形机器人领域,侧重机器人“干活”的能力。该公司成立于2017年,专注于人形、四足机器人及其核心零部件的自主研发、精益生产、全球销售与专业服务,在电力巡检、应急救援等B端应用领域位于前列。
辅导备案文件显示,云深处的行业分类为C34通用设备制造业。这与宇树科技不完全一致,宇树科技的行业分类为C39计算机、通信和其他电子设备制造业及C34通用设备制造业。
融资方面,12月9日,云深处宣布完成超5亿元C轮融资。本轮融资由招银国际和华夏基金联合领投,中国电信、中国联通旗下基金参与战略投资,云晖资本、中芯聚源、浙大基金会、首程控股等多家机构跟投,达晨财智、前海方舟、央视融媒体基金、北京机器人产业发展投资基金和华映资本等老股东在本轮继续加持。 $中国电信(00728)$ $中国联通(00762)$ $首程控股(00697)$
“今年是云深处科技快速发展的一年,公司实现了业绩快速增长,推出了轮足复合的四足机器人山猫M20和行业级人形机器人DR02,建成具身智能中试基地并完成了股份制改造。本轮我们又获得多家知名投资机构及战略投资方的加持,相信在大家的共同合力下,我们将很快迎来下一个里程碑成果。”云深处科技创始人兼CEO朱秋国彼时表示。
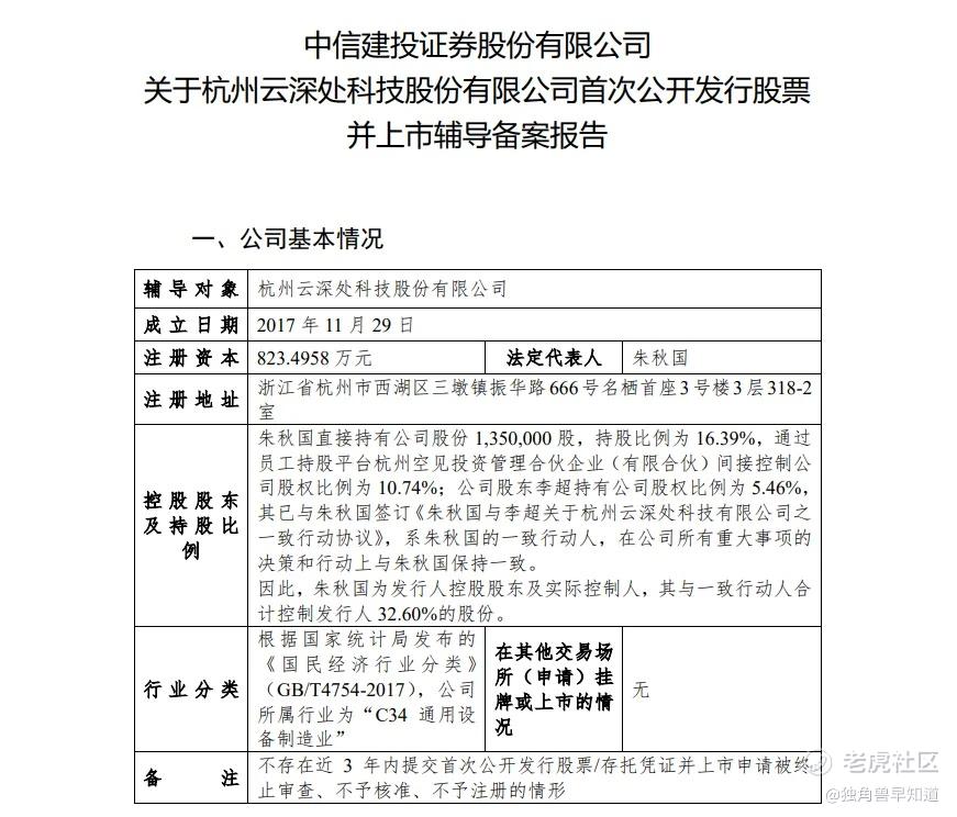
股权方面,朱秋国直接持有公司股份135万股,持股比例为16.39%,通过员工持股平台杭州空见投资管理合伙企业(有限合伙)间接控制公司股权比例为10.74%;公司股东李超持有公司股权比例为5.46%,其已与朱秋国签订《朱秋国与李超关于杭州云深处科技有限公司之一致行动协议》,系朱秋国的一致行动人,在公司所有重大事项的决策和行动上与朱秋国保持一致。因此,朱秋国为公司控股股东及实际控制人,其与一致行动人合计控制公司32.60%的股份。
云深处科技于今年4月发布山猫M20——全球首款专为复杂地形和危险环境设计的行业应用轮足机器人。其融合了轮式机器人的速度与足式机器人的灵活性,自重33kg。
今年10月,云深处科技发布全球首款行业级全天候人形机器人DR02,具备IP66防护等级,可在-20℃至55℃的宽温环境下稳定运行,打破了人形机器人仅在受控环境中使用的局限。
应用场景上,在电力巡检、安防巡逻领域,云深处科技的机器狗已陆续上岗。在南方电网近30个变电站,云深处科技的机器狗可以覆盖人工巡检难以到达或存在安全风险的区域,还帮助电站节约运维成本约70%,提升运行效率50%以上。
与此同时,云深处科技还拓展更多落地新场景。在海拔4600米的可可西里无人区,云深处科技的机器狗化身“全球首只机器藏羚羊”,潜入藏羚羊群与它们一起移动迁徙,突破了人类观测野生动物的常规距离限制,为藏羚羊的行为研究提供更精准可靠的数据。
A股方面,瑞芯微、当虹科技、梅安森、申昊科技等上市公司披露了与云深处科技的业务合作关系;兆丰股份、中新集团、南都物业、当虹科技等上市公司间接持有云深处科技的股份。 $兆丰股份(300695)$ $中新集团(601512)$
免责声明:上述内容仅代表发帖人个人观点,不构成本平台的任何投资建议。


