法院判了!招商蛇口终审败诉,玺系滤镜碎一地,朱文凯遇到坎了
图片
一纸来自深圳市中级人民法院的终审判决,给19名招商业主送来了迟到两年的正义。但这份正义,来得并不体面。
时间拨回到2021年9月,深圳楼市最后的癫狂时刻。当月7个日光盘横空出世,领玺2期也是顶流:53.1分入围、657批冻资、255套房源、均价10.25万/㎡,当日售罄。
那一刻,业主买的是“玺系”的产品光环,也是豪宅该有的体面。户型图里,04户型的生活阳台干净、通透,是风,是光,是千万资产该有的尺度感。
直到2024年交房。红绸一落,梦醒一半。业主发现,自家阳台外墙,被硬生生装上了隔壁03户型的空调外机。噪音、震动、视野遮挡……千万级豪宅,一夜变成邻居的设备间。
据媒体爆料,维权过程中,招商蛇口的选择甩锅“仅供参考”,成了万能挡箭牌;甚至反过来质疑业主的户型图不是原始版本。
这套逻辑,终于在终审被击碎。法院明确:宣传资料构成要约,不能用“仅供参考”糊弄购房者。还下达了最后通牒,要求招商蛇口在判决生效后6个月内,必须拆除并迁移空调外机。
这场官司也撕开了招商蛇口“玺系”豪宅外衣下的短板,而新任董事长朱文凯的履新考卷,显然只会越来越难写。
01
“好房子”被打脸
“仅供参考”,不是免死金牌。但在招商领玺2期里,招商蛇口显然把这四个字当成了最后的遮羞布。
面对“货不对板”,开发商的逻辑说宣传资料仅供参考,一切以合同和实物为准;合同里写了风险提示,购房人应自行判断、自担后果。
翻译一下就是:你理解错了,不是我交错了。
更让人心寒的是,据媒体报道,为了脱身,招商蛇口还反咬一口:质疑业主手中那份户型图,不是原始宣传版本。
千万级豪宅,最后的体面,在这一刻被亲手拆得干干净净。
但还好法律不看PPT,终审判了,在户型图明确展示了阳台未设置设备位,直接影响成交意愿和成交价格,属于合同内容。开发商不能在交付阶段,用一句“仅供参考”否认此前承诺。
图片
图片
至于招商蛇口说的成本太高改不了,法院直接怼了:你是专业房企,设计阶段就该预见风险,不能拿自己的成本账,去抵业主的损失单。
讽刺的是,就在这份判决前后,招商蛇口正站在深圳高交会最亮的灯光下。
今年11月,7号馆人山人海。招商蛇口发布“招商好房子标准”,谈精工、讲匠心,AI监控、七大维度,28个模块(10大特色IP),485项技术……
图片
可现实里,一个阳台的空调位,却算不明白。一边在展馆里卖好房子,一边在司法上为一台挂错位置的空调外机百般解释;一边承诺要做“美好生活承载者”,一边被判限期拆除。
这是一场残酷的互文。所谓高标准,在终审判决书面前,像一记清脆的耳光,当众抽在“好房子”三个字上。
02
朱文凯遇难题
领玺2期的败诉,背后折射出招商蛇口在下行周期里的焦虑外溢。2024年,招商蛇口重回行业前五,但代价是净利润41.89亿元,同比腰斩,跌去54.34%。
规模回来了,但利润没跟上。
在利润被极限压缩、二手房价格倒挂的现实下,高端溢价,成了招商蛇口的命门。
今年9月,朱文凯接棒成为招商蛇口的董事长。新官上任,首要任务就是稳。而在市场卷到无可复加的当下,稳的抓手,就是产品。
在招商的体系内,“玺系、启序系、天青系、揽阅系”四大产品线中,玺系位居首位。在北京、合肥、成都等重要城市,玺系项目发布会往往由区域总经理级别高管亲自站台解读。
即使是在最高级别的产品线上,招商蛇口也常常翻车。
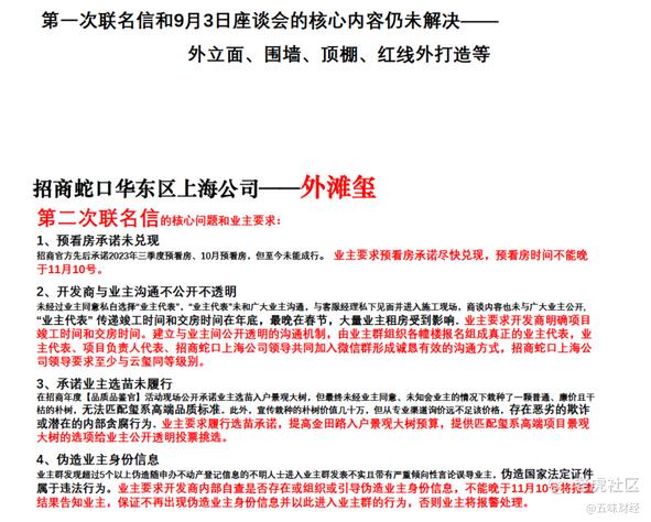
2023年12月,北外滩豪宅项目招商·外滩玺部分业主以132页PPT的方式集中反映隐蔽工程、成品保护、防水防渗漏等问题。2025年5月,深圳前海妈湾片区的前海瑧玺家园被业主质疑或存在虚假宣传及质量、安全问题。
图片
当招商蛇口沉浸在“重回前五”的叙事中,千万级业主却在为通风权、观景权奔走维权。这种品牌层面的失血,远比利润表上的下滑更危险。
更戏剧性的是,就在此刻,深圳后海招商玺正高调入市,备案单价12.7-15.9万/㎡,总价2999-3750万。
人们在为千万级豪宅欢呼时,在无人关注的角落,后海招商玺项目的重要合作方、股东深圳市华永集团有限公司,在今年12月2日,被深圳市中级人民法院列为失信被执行人,执行标的超1.2亿元。
图片
大师共筑、回归人本、资产安全……这些话术,都似曾相识。站在后海签字的新业主,或许并不知道,五年前,前海领玺2期的业主们,也是怀着同样的期待,签下那份合同。
而今天,在贝壳网上,领玺2期成交价已跌破10万/㎡。最新成交的房源为171.12平的4室2厅,比挂牌价降180万。
图片
免责声明:上述内容仅代表发帖人个人观点,不构成本平台的任何投资建议。


