实控人套现11亿,市值较峰值蒸发超800亿,华大基因难破后疫情困局
出品 | 创业最前线
作者 | 孟祥娜
编辑 | 胡芳洁
美编 | 邢静
审核 | 颂文
作为国内基因测序行业的老牌龙头,华大基因的转型阵痛仍在持续。
曾经凭借新冠疫情期间核酸检测业务与“火眼”实验室布局创下营收84亿元、归母净利润20.8亿元的历史高峰后,这家企业的增长动能逐渐衰减,如今正面临营收下滑、亏损延续的严峻局面。
2024年,公司遭遇上市以来首次全年净亏损,金额高达9亿元。今年10月末,公司发布了2025年前三季度业绩报告,营收同比下滑5.39%至26.74亿元,净亏损仍达2139万元。上半年,公司核心的生育健康、肿瘤与慢病防控业务持续承压,仅精准医学检测综合解决方案等板块实现增长。
值得关注的,2024年6月华大基因刚完成大规模董监高换届,选举汪建为董事长、赵立见为总经理,搭建起新一届核心管理团队,原副董事长尹烨、原副总经理兼首席运营官杜玉涛等多名老高管因任期届满离任。
与此同时,实控人汪建在一年内通过控股股东减持和股权转让,套现逾11亿元的举动,更是引发外界对管理层信心与公司未来前景的质疑,也让这家老牌龙头的复苏之路迷雾重重。
1、疫情红利过后,华大基因仍处亏损之中
华大基因的成长历程中,汪建是一位不可或缺的关键人物。
据公开报道,华大基因的起源可追溯至1997年,当时汪建与于军、杨焕明等人共同提出了参与人类基因组计划的战略构想。1999年9月9日,汪建、于军、杨焕明及刘斯奇在北京空港开发区的一处旧厂房内,联合创立了北京华大基因研究中心,这也成为华大集团发展的起点。
2007年,汪建率团队南下深圳,成立了深圳华大基因研究院(后更名为深圳华大生命科学研究院),逐步拓展了在华南地区的战略布局。2010年7月,华大集团联合华大三生园共同出资设立深圳华大基因股份有限公司,并于2017年在创业板上市。
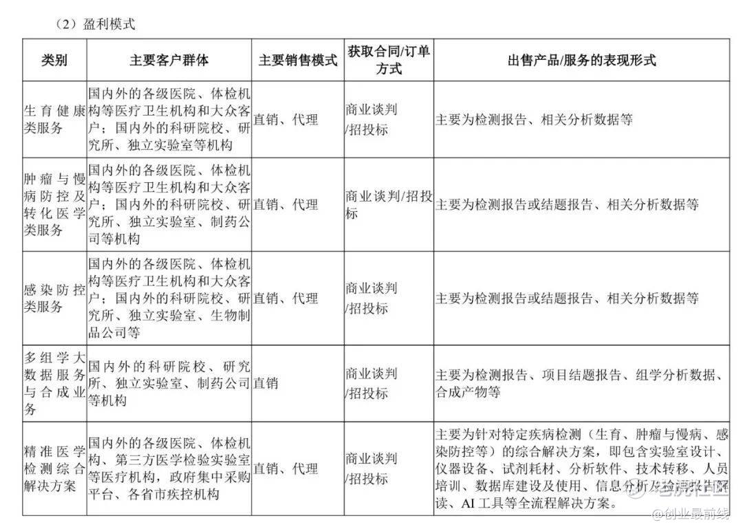
业务层面,华大基因专注于运用基因检测、生物信息分析及医疗AI大模型等技术,为客户提供精准医学检测与健康管理综合解决方案,覆盖四大板块:生育健康(婚前、孕前检查等)、肿瘤防控、慢性病管理、感染防控。
(图 / 公司年报)
但华大基因的传统业务并未使其真正出圈,让公司声名鹊起的,是其凭借在基因组学领域多年深耕积累的技术沉淀,以及在感染防控赛道长期布局形成的业务优势。
2020年新冠疫情暴发后,华大快速研制出新冠核酸检测试剂盒,覆盖全球超过180个国家和地区,运营的“火眼”实验室不仅在国内多地落地,还走向塞尔维亚、意大利等30多个国家,成为抗疫领域的“中国名片”。
这一年,公司营收84亿元,同比增长199.86%;归母净利润20.9亿元,同比增长656%。
疫情相关业务需求消退后,公司营收从2020年的84亿元逐年降至2024年的43.59亿元;净利润则持续缩水,2024年首次出现上市以来全年净亏损(9.03亿元),净利润增速也从2020年的高增长转为连续负增长。
2025年前三季度,公司营收26.7亿元,同比下滑5.4%;归母净利润-2138.7万元,亏损同比缩减82.78%,尚未回归盈利状态。
(图 / Wind)
早在2022年12月,公司实施了2022年限制性股票激励计划,授予对象包括公司核心高管及核心业务人员。
业绩考核要求,以2021年非疫情相关营收29.01亿元为基数,考核2023-2025年非疫情营收增长率,设置了逐年提升的业绩目标。比如,2025年需达到触发值39.16亿元(对应增长35%)或目标值40.61亿元(对应增长40%),才能获得当年度的激励股票归属。
(图 / 公司公告)
2023年、2024年,华大基因完成了业绩考核目标,激励对象获得相应的股票。
但到了2025年,非疫情营收触发值为39.16亿元,而公司前三季度整体营收仅26.74亿元,且未单独披露非疫情相关营收数据。
考虑到当前疫情相关业务已大幅退坡,非疫情营收已成为公司营收的核心构成,从整体营收同比下滑5.39%的态势来看,非疫情营收大概率也存在缺口。
若要达成触发值,第四季度非疫情相关营收需完成超12亿元,而2024年第四季度营收才10.41亿元,完成目标的挑战极大。对此,「创业最前线」向其询问是否会调整2022年限制性股票激励计划第三期的业绩考核标准?但截至发稿,尚未回复。
2 、传统业务承压,新引擎乏力
作为曾经的“现金牛”,以生育健康业务板块为主的传统核心业务下滑,成公司业绩的主要拖累。
2025年前三季度,生育健康业务板块营收6.43亿元,同比大幅下滑28.4%,其核心的无创产前基因检测业务营收更是同比下滑约36%,成为拉低整体营收的关键因素。
这背后是双重压力,一方面国内新生儿数量持续减少,直接导致无创产前基因检测的潜在用户基数萎缩;另一方面各地医保带量采购政策推进,使得无创产前检测基础版产品价格大幅下降。
华大基因总经理赵立见曾在采访时表示,目前,广东省已将无创产前基因检测纳入集采,从2025年11月1日起执行新价格。“之前这个项目的价格大概两千多元,后来陆续降到一千多元,纳入医保后,价格进一步降至560元。”
尽管该业务中遗传病基因检测系列业务同比增长约17%,海外拉美等区域也有增长,但远不足以弥补核心产品下滑的缺口。
传统业务下滑的同时,曾被华大基因寄予厚望的肿瘤与慢病防控业务也未能实现预期增长。该板块当期营收3.58亿元,同比下降8.8%。受市场环境影响,部分客户体检需求下滑,导致公司检测服务业务量减少。
华大基因虽然也有部分业务呈现增长态势,但受限于业务规模,无法扭转整体营收下滑趋势。
其中,感染防控业务营收0.75亿元,同比增长41.7%;精准医学检测综合解决方案业务表现突出,营收11.24亿元,同比增长11.2%,这得益于国内“样本不出院”政策下的院内本地化转化,以及拉美、南亚等海外市场的技术转移项目落地;多组学与合成业务实现营业收入4.52亿元,较2024年同期基本持平。
但感染防控、多组学与合成业务本身营收规模较小,对主营业务的拉动不明显。精准医学检测综合解决方案业务的增长额度,远不及生育健康业务的下滑额度,难以抵消传统核心业务的拖累效应。
(图 / 公司财报)
值得一提的是,华大基因也正向海外市场拓展。重大项目的突破成为海外业务的重要支撑。
2025年3月,其沙特合资公司Genalive中标折合9.5亿元的沙特外送检测服务集采订单,这是沙特该类采购中金额最大、检测项目最多的标的,将为当地83家公立医院提供全基因组测序、无创产前检测等多项服务。
但地缘政治、区域竞争等外部不确定因素仍将在短期内影响业绩表现。海外市场营收占比不到2成,业绩的持续回升,仍需依赖新兴市场增长势能的进一步释放与核心业务的规模化落地。
3、实控人汪建套现11亿元,两年时间员工缩减超16%
实际上,2024年6月,华大基因刚完成大规模董监高换届,选举汪建为董事长、赵立见为总经理,搭建起新一届核心管理团队,原副董事长尹烨、原副总经理兼首席运营官杜玉涛等多名老高管因任期届满离任。
(图 / 公司财报)
在新一任领导班子的领导下,公司持续推进降本增效,2025年前三季度,销售费用、管理费用和研发费用分别同比下降了17.73%、17.76%和16.38%。
从费用组成来看,员工薪酬的降幅较大。2025年上半年,管理人员薪酬8581万元,同比下滑23%;销售人员薪酬1.57亿元,同比下滑11.8%;研发费用人员薪酬1.05亿元,同比下滑12%。
与此同时,公司员工人数也在缩减。2024年末,公司的员工总数3702人,较2022年末的4448人减少了746人,两年时间员工缩减超16%。那么,公司是否通过人员规模调整来降低薪酬总额,从而缩减成本?对此,「创业最前线」试图向华大基因进一步了解,但截至发稿前未获回复。
在业绩承压下,公司的股价也呈现长期低迷震荡态势,较历史高位大幅缩水。华大基因于2017年在创业板上市,股价从13.64元/股一路飙升,最高时突破260元/股,历史最高市值超1000亿元。
然而,截至11月24日收盘,华大基因报收46.51元/股,较历史最高点跌超80%,总市值仅剩194.56亿元。
2024年以来,公司股东也在减持公司股份。
2024年,公司控股股东华大控股发生股权内部调整,原自然人股东王俊将其持有的华大控股10.5%股权转让给实控人汪建持股的主体。
此次转让仅为控股股东层面的股权结构优化,并未改变公司的控制权格局。转让完成后,实控人汪建通过直接及间接方式持有公司的股权比例由31.9%提升至35.75%,而控股股东华大控股及其一致行动人汪建、华大三生园合计持有的公司股份比例与表决权仍维持37.34%不变,公司控制权保持稳定。
值得注意的是,在此次内部股权调整完成后,控股股东华大控股随即启动了对公司股份的减持动作。
2025年3月11日至14日期间,华大控股以55.63元/股的均价减持公司股份748.83万股,累计套现4.16亿元。本次减持后,控股股东及其一致行动人汪建、华大三生园的合计持股比例从37.34%降至35.53%。
此外,控股股东华大控股还基于自身资金需求,以44.1元/股的价格通过询价转让的方式转让1673.3万股,交易价格7.38亿元。转让完成后,华大控股及其一致行动人的持股比例进一步降至31.32%。
这意味着,华大控股共套现11.54亿元。
而天眼查显示,汪建通过“直接持股85.3%+间接持股10.5%”,合计持有华大控股95.8%的股权。以持股比例计算,汪建通过旗下的华大控股共套现11亿元。
(图 / 天眼查)
值得注意的是,持有公司5%以上股份的深圳生华投资,也计划在2025年9月至12月,减持不超过627.47万股。
这一系列减持动作是否传递出核心层对公司2025年业绩及长期发展信心不足的信号?频繁减持又会对二级市场投资者情绪、公司股价稳定性产生何种连锁影响?对此,「创业最前线」试图向华大基因进一步了解,但截至发稿前未获回复。
整体来看,面对核心业务的结构性下滑以及实控人大幅减持所带来的市场信心动摇,华大基因的转型之路依然道阻且长。
后疫情时代,这家曾经的行业标杆能否在阵痛中成功培育出足以替代“疫情红利”的新增长极,将是决定其能否重获资本市场信任、走出当前困境的关键。
*注:文中题图来自摄图网,基于VRF协议。
免责声明:上述内容仅代表发帖人个人观点,不构成本平台的任何投资建议。


